• 文献检索
  • 文档翻译
  • 深度研究
  • 学术资讯
  • Suppr Zotero 插件Zotero 插件
  • 邀请有礼
  • 套餐&价格
  • 历史记录
应用&插件
Suppr Zotero 插件Zotero 插件浏览器插件Mac 客户端Windows 客户端微信小程序
定价
高级版会员购买积分包购买API积分包
服务
文献检索文档翻译深度研究API 文档MCP 服务
关于我们
关于 Suppr公司介绍联系我们用户协议隐私条款
关注我们

Suppr 超能文献

核心技术专利:CN118964589B侵权必究
粤ICP备2023148730 号-1Suppr @ 2026

文献检索

告别复杂PubMed语法,用中文像聊天一样搜索,搜遍4000万医学文献。AI智能推荐,让科研检索更轻松。

立即免费搜索

文件翻译

保留排版,准确专业,支持PDF/Word/PPT等文件格式,支持 12+语言互译。

免费翻译文档

深度研究

AI帮你快速写综述,25分钟生成高质量综述,智能提取关键信息,辅助科研写作。

立即免费体验

多柔比星诱导的 TrkAIII 激活:耐药休眠神经母细胞瘤细胞的选择机制。

Doxorubicin-Induced TrkAIII Activation: A Selection Mechanism for Resistant Dormant Neuroblastoma Cells.

机构信息

Department of Biotechnological and Applied Clinical Sciences, University of L'Aquila, 67100 L'Aquila, Italy.

出版信息

Int J Mol Sci. 2022 Sep 17;23(18):10895. doi: 10.3390/ijms231810895.

DOI:10.3390/ijms231810895
PMID:36142807
原文链接:https://pmc.ncbi.nlm.nih.gov/articles/PMC9503591/
Abstract

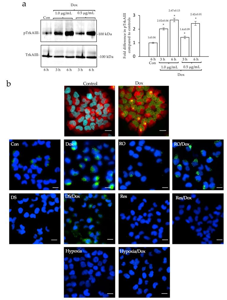
Patients with advanced neuroblastoma (NB) receive multimodal clinical therapy, including the potent anthracycline chemotherapy drug doxorubicin (Dox). The acquisition of Dox resistance, however, is a major barrier to a sustained response and leads to a poor prognosis in advanced disease states, reinforcing the need to identify and inhibit Dox resistance mechanisms. In this context, we report on the identification and inhibition of a novel Dox resistance mechanism. This mechanism is characterized by the Dox-induced activation of the oncogenic TrkAIII alternative splice variant, resulting in increased Dox resistance, and is blocked by lestaurtinib, entrectinib, and crizotinib tyrosine kinase and LY294002 IP3-K inhibitors. Using time lapse live cell imaging, conventional and co-immunoprecipitation Western blots, RT-PCR, and inhibitor studies, we report that the Dox-induced TrkAIII activation correlates with proliferation inhibition and is CDK1- and Ca-uniporter-independent. It is mediated by ryanodine receptors; involves Ca-dependent interactions between TrkAIII, calmodulin and Hsp90; requires oxygen and oxidation; occurs within assembled ERGICs; and does not occur with fully spliced TrkA. The inhibitory effects of lestaurtinib, entrectinib, crizotinib, and LY294002 on the Dox-induced TrkAIII and Akt phosphorylation and resistance confirm roles for TrkAIII and IP3-K consistent with Dox-induced, TrkAIII-mediated pro-survival IP3K/Akt signaling. This mechanism has the potential to select resistant dormant TrkAIII-expressing NB cells, supporting the use of Trk inhibitors during Dox therapy in TrkAIII-expressing NBs.

摘要

患有晚期神经母细胞瘤 (NB) 的患者接受多模式临床治疗,包括强效蒽环类化疗药物阿霉素 (Dox)。然而,获得 Dox 耐药性是持续反应的主要障碍,并导致晚期疾病状态预后不良,这就需要确定和抑制 Dox 耐药机制。在这种情况下,我们报告了一种新的 Dox 耐药机制的鉴定和抑制。这种机制的特征是 Dox 诱导的致癌 TrkAIII 选择性剪接变体的激活,导致 Dox 耐药性增加,并且可以被 lestaurtinib、entrectinib 和 crizotinib 酪氨酸激酶和 LY294002 IP3-K 抑制剂阻断。通过延时活细胞成像、常规和共免疫沉淀 Western blot、RT-PCR 和抑制剂研究,我们报告说 Dox 诱导的 TrkAIII 激活与增殖抑制相关,并且与 CDK1 和钙通道无关。它是由肌醇 1,4,5-三磷酸受体介导的;涉及 Dox 诱导的 TrkAIII、钙调蛋白和 HSP90 之间的 Ca 依赖性相互作用;需要氧气和氧化;发生在组装的 ERGICs 内;并且不会与完全剪接的 TrkA 一起发生。lestaurtinib、entrectinib、crizotinib 和 LY294002 对 Dox 诱导的 TrkAIII 和 Akt 磷酸化和耐药性的抑制作用证实了 TrkAIII 和 IP3-K 的作用,与 Dox 诱导的 TrkAIII 介导的生存 IP3K/Akt 信号一致。这种机制有可能选择耐药的休眠 TrkAIII 表达 NB 细胞,支持在 TrkAIII 表达的 NB 中在 Dox 治疗期间使用 Trk 抑制剂。

https://cdn.ncbi.nlm.nih.gov/pmc/blobs/5576/9503591/8e1623bfa939/ijms-23-10895-g010.jpg
https://cdn.ncbi.nlm.nih.gov/pmc/blobs/5576/9503591/9564fb37330a/ijms-23-10895-g001.jpg
https://cdn.ncbi.nlm.nih.gov/pmc/blobs/5576/9503591/a66db8f90bc3/ijms-23-10895-g002.jpg
https://cdn.ncbi.nlm.nih.gov/pmc/blobs/5576/9503591/884714a930f1/ijms-23-10895-g003.jpg
https://cdn.ncbi.nlm.nih.gov/pmc/blobs/5576/9503591/de598a77e163/ijms-23-10895-g004.jpg
https://cdn.ncbi.nlm.nih.gov/pmc/blobs/5576/9503591/1191e02e4019/ijms-23-10895-g005.jpg
https://cdn.ncbi.nlm.nih.gov/pmc/blobs/5576/9503591/b37330cce6e1/ijms-23-10895-g006.jpg
https://cdn.ncbi.nlm.nih.gov/pmc/blobs/5576/9503591/a80196ed20a3/ijms-23-10895-g007.jpg
https://cdn.ncbi.nlm.nih.gov/pmc/blobs/5576/9503591/e92473b055ba/ijms-23-10895-g008.jpg
https://cdn.ncbi.nlm.nih.gov/pmc/blobs/5576/9503591/438006fde290/ijms-23-10895-g009.jpg
https://cdn.ncbi.nlm.nih.gov/pmc/blobs/5576/9503591/8e1623bfa939/ijms-23-10895-g010.jpg
https://cdn.ncbi.nlm.nih.gov/pmc/blobs/5576/9503591/9564fb37330a/ijms-23-10895-g001.jpg
https://cdn.ncbi.nlm.nih.gov/pmc/blobs/5576/9503591/a66db8f90bc3/ijms-23-10895-g002.jpg
https://cdn.ncbi.nlm.nih.gov/pmc/blobs/5576/9503591/884714a930f1/ijms-23-10895-g003.jpg
https://cdn.ncbi.nlm.nih.gov/pmc/blobs/5576/9503591/de598a77e163/ijms-23-10895-g004.jpg
https://cdn.ncbi.nlm.nih.gov/pmc/blobs/5576/9503591/1191e02e4019/ijms-23-10895-g005.jpg
https://cdn.ncbi.nlm.nih.gov/pmc/blobs/5576/9503591/b37330cce6e1/ijms-23-10895-g006.jpg
https://cdn.ncbi.nlm.nih.gov/pmc/blobs/5576/9503591/a80196ed20a3/ijms-23-10895-g007.jpg
https://cdn.ncbi.nlm.nih.gov/pmc/blobs/5576/9503591/e92473b055ba/ijms-23-10895-g008.jpg
https://cdn.ncbi.nlm.nih.gov/pmc/blobs/5576/9503591/438006fde290/ijms-23-10895-g009.jpg
https://cdn.ncbi.nlm.nih.gov/pmc/blobs/5576/9503591/8e1623bfa939/ijms-23-10895-g010.jpg

相似文献

1
Doxorubicin-Induced TrkAIII Activation: A Selection Mechanism for Resistant Dormant Neuroblastoma Cells.多柔比星诱导的 TrkAIII 激活:耐药休眠神经母细胞瘤细胞的选择机制。
Int J Mol Sci. 2022 Sep 17;23(18):10895. doi: 10.3390/ijms231810895.
2
Molecular Characterization and Inhibition of a Novel Stress-Induced Mitochondrial Protecting Role for Misfolded TrkAIII in Human SH-SY5Y Neuroblastoma Cells.新型应激诱导的错构 TrkAIII 在人 SH-SY5Y 神经母细胞瘤细胞中发挥线粒体保护作用的分子特征及其抑制作用。
Int J Mol Sci. 2024 May 17;25(10):5475. doi: 10.3390/ijms25105475.
3
The Alternative TrkAIII Splice Variant, a Targetable Oncogenic Participant in Human Cutaneous Malignant Melanoma.替代型 TrkAIII 拼接变体,人类皮肤恶性黑色素瘤的一个可靶向致癌参与者。
Cells. 2023 Jan 5;12(2):237. doi: 10.3390/cells12020237.
4
The neuroblastoma tumour-suppressor TrkAI and its oncogenic alternative TrkAIII splice variant exhibit geldanamycin-sensitive interactions with Hsp90 in human neuroblastoma cells.神经母细胞瘤肿瘤抑制因子TrkAI及其致癌性可变剪接变体TrkAIII在人神经母细胞瘤细胞中与热休克蛋白90(Hsp90)呈现出对格尔德霉素敏感的相互作用。
Oncogene. 2009 Nov 19;28(46):4075-94. doi: 10.1038/onc.2009.256. Epub 2009 Sep 7.
5
TRAIL induces pro-apoptotic crosstalk between the TRAIL-receptor signaling pathway and TrkAIII in SH-SY5Y cells, unveiling a potential therapeutic "Achilles heel" for the TrkAIII oncoprotein in neuroblastoma.肿瘤坏死因子相关凋亡诱导配体(TRAIL)在SH-SY5Y细胞中诱导TRAIL受体信号通路与截短型神经营养酪氨酸激酶AⅢ(TrkAIII)之间的促凋亡串扰,揭示了神经母细胞瘤中TrkAIII癌蛋白潜在的治疗“阿喀琉斯之踵”。
Oncotarget. 2016 Dec 6;7(49):80820-80841. doi: 10.18632/oncotarget.13098.
6
The oncogenic neurotrophin receptor tropomyosin-related kinase variant, TrkAIII.致癌性神经营养因子受体原肌球蛋白相关激酶变体 TrkAIII。
J Exp Clin Cancer Res. 2018 Jun 18;37(1):119. doi: 10.1186/s13046-018-0786-3.
7
Multidisciplinary Treatment, Including Locoregional Chemotherapy, for Merkel-Polyomavirus-Positive Merkel Cell Carcinomas: Perspectives for Patients Exhibiting Oncogenic Alternative Δ exon 6-7 TrkAIII Splicing of Neurotrophin Receptor Tropomyosin-Related Kinase A.多学科治疗,包括局部化疗,用于 Merkel 多瘤病毒阳性 Merkel 细胞癌:表现出神经营养因子受体 Tropomyosin-Related Kinase A 致癌性替代 Δ exon 6-7 TrkAIII 剪接的患者的观点。
Int J Mol Sci. 2020 Nov 3;21(21):8222. doi: 10.3390/ijms21218222.
8
The TrkAIII oncoprotein inhibits mitochondrial free radical ROS-induced death of SH-SY5Y neuroblastoma cells by augmenting SOD2 expression and activity at the mitochondria, within the context of a tumour stem cell-like phenotype.在肿瘤干细胞样表型的背景下,TrkAIII癌蛋白通过增强线粒体中SOD2的表达和活性,抑制线粒体自由基ROS诱导的SH-SY5Y神经母细胞瘤细胞死亡。
PLoS One. 2014 Apr 15;9(4):e94568. doi: 10.1371/journal.pone.0094568. eCollection 2014.
9
Retrograde TrkAIII transport from ERGIC to ER: a re-localisation mechanism for oncogenic activity.从内质网高尔基体中间囊泡(ERGIC)到内质网(ER)的TrkAIII逆行运输:致癌活性的重新定位机制。
Oncotarget. 2015 Nov 3;6(34):35636-51. doi: 10.18632/oncotarget.5802.
10
TrkA alternative splicing: a regulated tumor-promoting switch in human neuroblastoma.TrkA可变剪接:人类神经母细胞瘤中一种受调控的促肿瘤开关。
Cancer Cell. 2004 Oct;6(4):347-60. doi: 10.1016/j.ccr.2004.09.011.

引用本文的文献

1
Ecdysteroid-Containing Squalenoylated Self-Assembling Nanoparticles Exert Tumor-Selective Sensitization to Reactive Oxygen Species (ROS)-Induced Oxidative Damage While Protecting Normal Cells: Implications for Selective Radiotherapy.含蜕皮甾类的角鲨烯化自组装纳米颗粒对活性氧(ROS)诱导的氧化损伤具有肿瘤选择性增敏作用,同时保护正常细胞:对选择性放射治疗的启示
J Med Chem. 2025 Apr 10;68(7):7197-7212. doi: 10.1021/acs.jmedchem.4c02758. Epub 2025 Mar 28.
2
Molecular Characterization and Inhibition of a Novel Stress-Induced Mitochondrial Protecting Role for Misfolded TrkAIII in Human SH-SY5Y Neuroblastoma Cells.新型应激诱导的错构 TrkAIII 在人 SH-SY5Y 神经母细胞瘤细胞中发挥线粒体保护作用的分子特征及其抑制作用。
Int J Mol Sci. 2024 May 17;25(10):5475. doi: 10.3390/ijms25105475.
3

本文引用的文献

1
Mechanisms of APOBEC3 mutagenesis in human cancer cells.APOBEC3 在人类癌细胞中致突变的机制。
Nature. 2022 Jul;607(7920):799-807. doi: 10.1038/s41586-022-04972-y. Epub 2022 Jul 20.
2
Rethinking high-risk neuroblastoma treatment.重新思考高危神经母细胞瘤的治疗方法。
Pediatr Blood Cancer. 2022 Aug;69(8):e29730. doi: 10.1002/pbc.29730. Epub 2022 Apr 20.
3
Neuroblastoma Heterogeneity, Plasticity, and Emerging Therapies.神经母细胞瘤异质性、可塑性与新兴疗法
A Study of Alternative TrkA Splicing Identifies TrkAIII as a Novel Potentially Targetable Participant in PitNET Progression.一项关于TrkA可变剪接的研究确定TrkAIII是垂体神经内分泌肿瘤进展中一种新的潜在可靶向参与因子。
Biology (Basel). 2024 Mar 7;13(3):171. doi: 10.3390/biology13030171.
4
The Alternative TrkAIII Splice Variant, a Targetable Oncogenic Participant in Human Cutaneous Malignant Melanoma.替代型 TrkAIII 拼接变体,人类皮肤恶性黑色素瘤的一个可靶向致癌参与者。
Cells. 2023 Jan 5;12(2):237. doi: 10.3390/cells12020237.
Curr Oncol Rep. 2022 Aug;24(8):1053-1062. doi: 10.1007/s11912-022-01270-8. Epub 2022 Apr 1.
4
Sustained Response to Entrectinib in an Infant With a Germline ALKAL2 Variant and Refractory Metastatic Neuroblastoma With Chromosomal 2p Gain and Anaplastic Lymphoma Kinase and Tropomyosin Receptor Kinase Activation.一名患有胚系ALK AL2变异且难治性转移性神经母细胞瘤伴2号染色体p臂增益以及间变性淋巴瘤激酶和原肌球蛋白受体激酶激活的婴儿对恩曲替尼持续应答。
JCO Precis Oncol. 2022 Jan;6:e2100271. doi: 10.1200/PO.21.00271.
5
BX-795 inhibits neuroblastoma growth and enhances sensitivity towards chemotherapy.BX-795抑制神经母细胞瘤生长并增强对化疗的敏感性。
Transl Oncol. 2022 Jan;15(1):101272. doi: 10.1016/j.tranon.2021.101272. Epub 2021 Nov 22.
6
The involvement of epithelial-to-mesenchymal transition in doxorubicin resistance: Possible molecular targets.上皮间质转化在多柔比星耐药中的作用:可能的分子靶点。
Eur J Pharmacol. 2021 Oct 5;908:174344. doi: 10.1016/j.ejphar.2021.174344. Epub 2021 Jul 13.
7
A comprehensive review on time-tested anticancer drug doxorubicin.关于经过时间考验的抗癌药物阿霉素的全面综述。
Life Sci. 2021 Aug 1;278:119527. doi: 10.1016/j.lfs.2021.119527. Epub 2021 Apr 20.
8
Regulated cell death pathways in doxorubicin-induced cardiotoxicity.多柔比星诱导心脏毒性中的调控细胞死亡途径。
Cell Death Dis. 2021 Apr 1;12(4):339. doi: 10.1038/s41419-021-03614-x.
9
CDK1 inhibitor controls G2/M phase transition and reverses DNA damage sensitivity.CDK1 抑制剂控制 G2/M 期转换并逆转 DNA 损伤敏感性。
Biochem Biophys Res Commun. 2021 Apr 23;550:56-61. doi: 10.1016/j.bbrc.2021.02.117. Epub 2021 Mar 5.
10
Metabolic Aspects of Anthracycline Cardiotoxicity.蒽环类药物心脏毒性的代谢方面。
Curr Treat Options Oncol. 2021 Feb 5;22(2):18. doi: 10.1007/s11864-020-00812-1.