Department of Pathology, Sir Run Run Shaw Hospital, Zhejiang University, Hangzhou 310016, Zhejiang, China.
Key Laboratory of Biotherapy of Zhejiang Province, Sir Run Run Shaw Hospital, Zhejiang University, Hangzhou 310016, China.
Int J Biol Sci. 2022 Sep 1;18(14):5575-5590. doi: 10.7150/ijbs.70504. eCollection 2022.
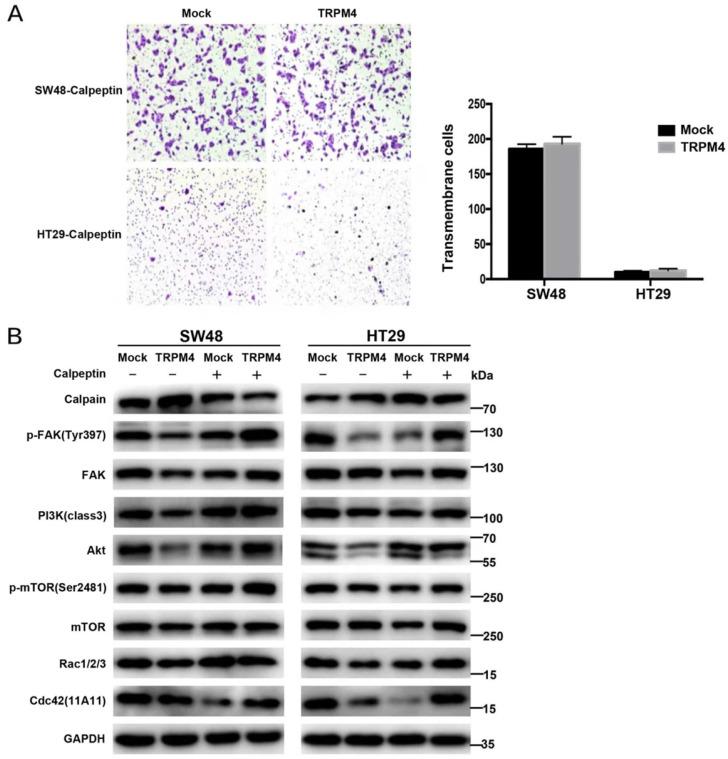
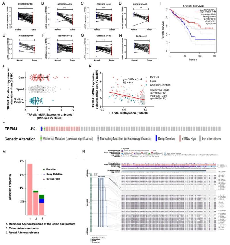
Colorectal cancer (CRC) is an aggressive malignancy with poor prognosis. It is imperative to elucidate the potential molecular mechanisms that regulate CRC cell aggressiveness. In present study, the transient receptor potential melastatin 4 (TRPM4), a calcium-activated nonselective cation channel, is downregulated in CRC as a novel methylated tumor suppressor gene (TSG). The reduced mRNA level of TRPM4 is due to the epigenetic methylation of its promoter CpG island (CGI). Moreover, ectopic expression of TRPM4 inhibited tumor growth and metastasis both in vitro and in vivo. Our experiments also demonstrate that TRPM4 restructures the CRC cytoskeleton and activates the Ca-mediated calpain pathway through enhancing calcium influx. The western blot analysis shows that the expression of focal adhesion kinase (FAK), a calpain-mediated proteolytic substrate, is markedly suppressed after ectopic overexpression of TRPM4, besides, Akt (also known as protein kinase B, PKB), phosphatidylinositol 3-kinase (PI3K) as well as its central target mTOR have significantly decreased expression accompanied by elevated E-cadherin and restrained matrix metalloproteinases (MMP2/MMP9) expression. The inhibition of protease calpain effectively relieves the retard of FAK/Akt signals and reverses the migration suppression of TRPM4. Taken together, TRPM4, identified as a novel methylated TSG, employs intracellular Ca signals to activate calpain-mediated cleavage of FAK and impede CRC migration and invasion through modulating the PI3K/Akt/mTOR signaling cascade, providing the first evidence that TRPM4 is likely to be a significant biomarker and potential target for CRC therapy.
结直肠癌(CRC)是一种预后不良的侵袭性恶性肿瘤。阐明调节 CRC 细胞侵袭性的潜在分子机制至关重要。在本研究中,瞬时受体电位 melastatin 4(TRPM4)作为一种新的甲基化肿瘤抑制基因(TSG),在 CRC 中下调。TRPM4 的 mRNA 水平降低是由于其启动子 CpG 岛(CGI)的表观遗传甲基化。此外,TRPM4 的异位表达在体外和体内均抑制肿瘤生长和转移。我们的实验还表明,TRPM4 通过增强钙内流来重构 CRC 细胞骨架并激活 Ca 介导的钙蛋白酶途径。Western blot 分析表明,异位过表达 TRPM4 后,焦点黏附激酶(FAK)的表达明显受到抑制,FAK 是钙蛋白酶介导的蛋白水解底物,此外,Akt(也称为蛋白激酶 B,PKB)、磷脂酰肌醇 3-激酶(PI3K)及其中心靶标 mTOR 的表达也显著降低,同时 E-钙黏蛋白表达升高,基质金属蛋白酶(MMP2/MMP9)表达受到抑制。蛋白酶钙蛋白酶的抑制可有效缓解 FAK/Akt 信号的延迟,并逆转 TRPM4 对迁移的抑制。总之,作为一种新的甲基化 TSG,TRPM4 利用细胞内 Ca 信号激活钙蛋白酶介导的 FAK 切割,通过调节 PI3K/Akt/mTOR 信号级联来阻碍 CRC 的迁移和侵袭,为 TRPM4 可能成为 CRC 治疗的重要生物标志物和潜在靶标提供了首个证据。