Suppr超能文献

在中囊胚转换期间,精子中的活动导致发育迟缓的染色体分离缺陷。

action in the sperm produces developmentally deferred chromosome segregation defects during the mid-blastula transition.

机构信息

Department of Molecular, Cell, and Developmental Biology, University of California, Santa Cruz, Santa Cruz, United States.

Department of Biology and Chemistry, California State University Monterey Bay, Seaside, United States.

出版信息

Elife. 2022 Sep 23;11:e81292. doi: 10.7554/eLife.81292.

Abstract

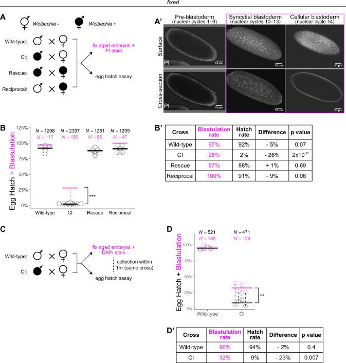
, a vertically transmitted endosymbiont infecting many insects, spreads rapidly through uninfected populations by a mechanism known as cytoplasmic incompatibility (CI). In CI, a paternally delivered modification of the sperm leads to chromatin defects and lethality during and after the first mitosis of embryonic development in multiple species. However, whether CI-induced defects in later stage embryos are a consequence of the first division errors or caused by independent defects remains unresolved. To address this question, we focused on ~1/3 of embryos from CI crosses in that develop apparently normally through the first and subsequent pre-blastoderm divisions before exhibiting mitotic errors during the mid-blastula transition and gastrulation. We performed single embryo PCR and whole genome sequencing to find a large percentage of these developed CI-derived embryos bypass the first division defect. Using fluorescence in situ hybridization, we find increased chromosome segregation errors in gastrulating CI-derived embryos that had avoided the first division defect. Thus, action in the sperm induces developmentally deferred defects that are not a consequence of the first division errors. Like the immediate defect, the delayed defect is rescued through crosses to infected females. These studies inform current models on the molecular and cellular basis of CI.

摘要

沃尔巴克氏体是一种垂直传播的内共生体,感染了许多昆虫,通过细胞质不相容性(CI)机制在未感染的种群中迅速传播。在 CI 中,精子中父系传递的修饰导致在多个物种的胚胎发育的第一次有丝分裂期间和之后出现染色质缺陷和致死。然而,CI 诱导的后期胚胎缺陷是第一次分裂错误的结果还是由独立缺陷引起的,这一问题仍未解决。为了解决这个问题,我们专注于 CI 杂交后代中的约 1/3 胚胎,这些胚胎在表现出中胚层转换和原肠胚形成期间的有丝分裂错误之前,通过第一次和随后的前原肠胚分裂明显正常发育。我们进行了单个胚胎 PCR 和全基因组测序,发现很大一部分发育中的 CI 衍生胚胎绕过了第一次分裂缺陷。通过荧光原位杂交,我们发现避免了第一次分裂缺陷的原肠胚形成的 CI 衍生胚胎中的染色体分离错误增加。因此,精子中的沃尔巴克氏体作用诱导了发育延迟的缺陷,这些缺陷不是第一次分裂错误的结果。与直接缺陷一样,延迟缺陷可以通过与感染的雌性杂交来挽救。这些研究为 CI 的分子和细胞基础的当前模型提供了信息。

https://cdn.ncbi.nlm.nih.gov/pmc/blobs/04ae/9507124/80e0e8a4c737/elife-81292-fig1.jpg

文献检索

告别复杂PubMed语法,用中文像聊天一样搜索,搜遍4000万医学文献。AI智能推荐,让科研检索更轻松。

立即免费搜索

文件翻译

保留排版,准确专业,支持PDF/Word/PPT等文件格式,支持 12+语言互译。

免费翻译文档

深度研究

AI帮你快速写综述,25分钟生成高质量综述,智能提取关键信息,辅助科研写作。

立即免费体验