Suppr超能文献

生物信息学分析和实验验证确定了与DNA甲基化相关的生物标志物以及动脉粥样硬化的免疫细胞浸润情况。

Bioinformatic analysis and experimental validation identified DNA methylation-Related biomarkers and immune-cell infiltration of atherosclerosis.

作者信息

Xu Congjian, Sun Di, Wei Changmin, Chang Hao

机构信息

Department of Cardiology, Shengli Oilfield Central Hospital, Dongying, Shandong, China.

Hanyu Biomed Center Beijing, Beijing, China.

出版信息

Front Genet. 2022 Sep 8;13:989459. doi: 10.3389/fgene.2022.989459. eCollection 2022.

Abstract

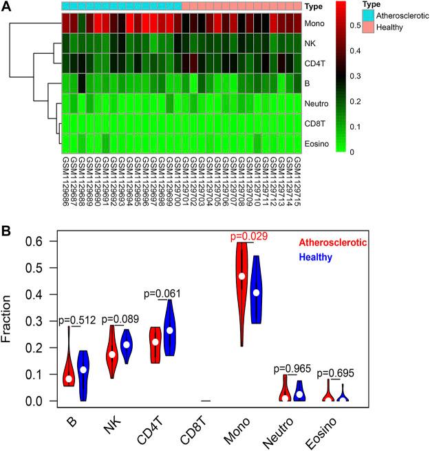
DNA methylation is an important form of epigenetic regulation and is closely related to atherosclerosis (AS). The purpose of this study was to identify DNA methylation-related biomarkers and explore the immune-infiltrate characteristics of AS based on methylation data. DNA methylation data of 15 atherosclerotic and paired healthy tissues were obtained from Gene Expression Omnibus database. Differential methylation positions (DMPs) and differential methylation regions (DMRs) were screened by the ChAMP R package. The methylation levels of DMPs located on CpG islands of gene promoter regions were averaged. The limma R package was used to screen differentially methylated genes in the CpG islands of the promoter regions. The diagnostic values of the methylation levels were evaluated using the pROC R package. The EpiDISH algorithm was applied to quantify the infiltration levels of seven types of immune cells. Subsequently, three pairs of clinical specimens of coronary atherosclerosis with Stary's pathological stage III were collected, and the methylation levels were detected by the methylation-specific PCR (MS-PCR) assay. Western blot was performed to detect the protein expression levels of monocyte markers. A total of 110, 695 DMPs, and 918 DMRs were screened in the whole genome. Also, six genes with significant methylation differences in the CpG islands of the promoter regions were identified, including 49 DMPs. In total, three genes (GRIK2, HOXA2, and HOXA3) had delta beta greater than 0.2. The infiltration level of monocytes was significantly upregulated in AS tissues. MS-PCR assay confirmed the methylation status of the aforementioned three genes in AS samples. The Western blot results showed that the expression levels of the monocyte marker CD14 and M1-type macrophage marker CD86 were significantly increased in AS while M2-type macrophage marker protein CD206 was significantly decreased. This study identified potential DNA methylation-related biomarkers and revealed the role of monocytes in early AS.

摘要

DNA甲基化是表观遗传调控的一种重要形式,与动脉粥样硬化(AS)密切相关。本研究旨在基于甲基化数据鉴定DNA甲基化相关生物标志物,并探索AS的免疫浸润特征。从基因表达综合数据库中获取了15例动脉粥样硬化组织及配对的健康组织的DNA甲基化数据。通过ChAMP R软件包筛选差异甲基化位点(DMPs)和差异甲基化区域(DMRs)。对位于基因启动子区域CpG岛的DMPs甲基化水平进行平均计算。使用limma R软件包筛选启动子区域CpG岛中的差异甲基化基因。使用pROC R软件包评估甲基化水平的诊断价值。应用EpiDISH算法量化7种免疫细胞的浸润水平。随后,收集了3对处于Stary病理III期的冠状动脉粥样硬化临床标本,并通过甲基化特异性PCR(MS-PCR)检测其甲基化水平。进行蛋白质印迹法检测单核细胞标志物的蛋白表达水平。在全基因组中总共筛选出110,695个DMPs和918个DMRs。此外,在启动子区域的CpG岛中鉴定出6个具有显著甲基化差异的基因,包括49个DMPs。总共有3个基因(GRIK2、HOXA2和HOXA3)的δβ大于0.2。AS组织中单核细胞的浸润水平显著上调。MS-PCR检测证实了上述3个基因在AS样本中的甲基化状态。蛋白质印迹结果显示,AS中单核细胞标志物CD14和M1型巨噬细胞标志物CD86的表达水平显著升高,而M2型巨噬细胞标志物蛋白CD206显著降低。本研究鉴定了潜在的DNA甲基化相关生物标志物,并揭示了单核细胞在早期AS中的作用。

https://cdn.ncbi.nlm.nih.gov/pmc/blobs/164d/9493181/788d5e2d4456/fgene-13-989459-g001.jpg

文献AI研究员

20分钟写一篇综述,助力文献阅读效率提升50倍。

立即体验

用中文搜PubMed

大模型驱动的PubMed中文搜索引擎

马上搜索

文档翻译

学术文献翻译模型,支持多种主流文档格式。

立即体验