Center for Craniofacial Molecular Biology, Herman Ostrow School of Dentistry, University of Southern California, Los Angeles 90033, CA, USA.
Mol Biol Evol. 2022 Nov 3;39(11). doi: 10.1093/molbev/msac205.
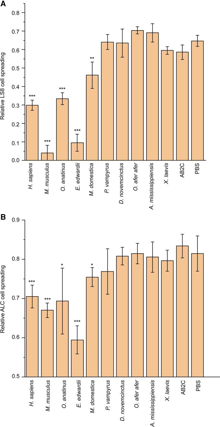
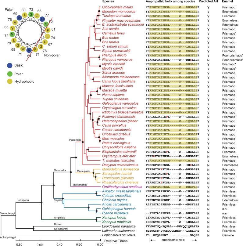
To investigate correlation between the ameloblastin (Ambn) amino acid sequence and the emergence of prismatic enamel, a notable event in the evolution of ectodermal hard tissues, we analyzed Ambn sequences of 53 species for which enamel microstructures have been previously reported. We found that a potential amphipathic helix (AH) within the sequence encoded by Exon 5 of Ambn appeared in species with prismatic enamel, with a few exceptions. We studied this correlation by investigating synthetic peptides from different species. A blue shift in fluorescence spectroscopy suggested that the peptides derived from mammalian Ambn interacted with liposomes. A downward shift at 222 nm in circular dichroism spectroscopy of the peptides in the presence of liposomes suggested that the peptides of mammals with prismatic enamel underwent a transition from disordered to helical structure. The peptides of species without prismatic enamel did not show similar secondary structural changes in the presence of liposomes. Peptides of mammals with prismatic enamel caused liposome leakage and inhibited LS8 and ALC cell spreading regulated by full-length Ambn. RT-PCR showed that AH is involved in Ambn's regulation of cell polarization genes: Vangl2, Vangl1, Prickle1, ROCK1, ROCK2, and Par3. Our comprehensive sequence analysis clearly demonstrates that AH motif is closely related to the emergence of enamel prismatic structure, providing insight into the evolution of complex enamel microstructure. We speculate that the AH motif evolved in mammals to interact with cell membrane, triggering signaling pathways required for specific changes in cell morphology associated with the formation of enamel prismatic structure.
为了研究成釉蛋白(Ambn)氨基酸序列与釉柱结构的出现之间的相关性,釉柱结构是外胚层硬组织进化中的一个显著事件,我们分析了 53 种已报道过釉质微观结构的物种的 Ambn 序列。我们发现,Ambn 外显子 5 编码序列中的一个潜在的两亲性螺旋(AH)仅出现在具有釉柱结构的物种中,只有少数例外。我们通过研究来自不同物种的合成肽来研究这种相关性。荧光光谱学的蓝移表明,来自哺乳动物 Ambn 的肽与脂质体相互作用。圆二色性光谱学中脂质体存在时肽的 222nm 向下移动表明,具有釉柱结构的哺乳动物的肽经历了从无序到螺旋结构的转变。脂质体存在时,没有釉柱结构的物种的肽没有显示出类似的二级结构变化。具有釉柱结构的哺乳动物的肽导致脂质体泄漏,并抑制全长 Ambn 调节的 LS8 和 ALC 细胞铺展。RT-PCR 显示 AH 参与 Ambn 对细胞极化基因的调节:Vangl2、Vangl1、Prickle1、ROCK1、ROCK2 和 Par3。我们的综合序列分析清楚地表明,AH 基序与釉质棱柱结构的出现密切相关,为复杂釉质微观结构的进化提供了新的认识。我们推测,AH 基序在哺乳动物中进化,与细胞膜相互作用,触发与釉质棱柱结构形成相关的细胞形态特定变化所需的信号通路。