Suppr超能文献

综合挥发性代谢组学和转录组学分析为两种对比鲜明的[植物名称]品种之间花香调控提供了见解。 (原文中“of ”后面缺少具体植物名称)

Integrated volatile metabolomic and transcriptomic analysis provides insights into the regulation of floral scents between two contrasting varieties of .

作者信息

Li Jianjun, Yu Xinjie, Shan Qianru, Shi Zhaobin, Li Junhua, Zhao Xiting, Chang Cuifang, Yu Juanjuan

机构信息

Green Medicine Biotechnology Henan Engineering Laboratory, Engineering Technology Research Center of Nursing and Utilization of Genuine Chinese Crude Drugs in Henan Province, College of Life Sciences, Henan Normal University, Xinxiang, China.

Henan International Joint Laboratory of Agricultural Microbial Ecology and Technology, College of Life Sciences, Henan Normal University, Xinxiang, China.

出版信息

Front Plant Sci. 2022 Sep 12;13:989036. doi: 10.3389/fpls.2022.989036. eCollection 2022.

Abstract

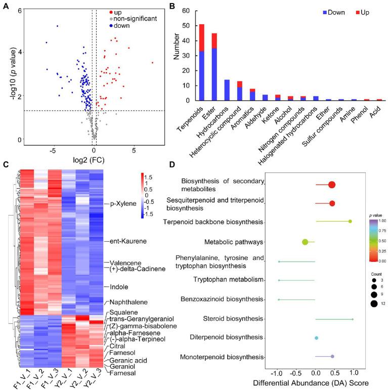
Thunb., belonging to the Caprifoliaceae family, is an important traditional Chinese medicinal plant. The flower (LJF) is widely used in medicine, cosmetics, drinks, and food due to its medicinal and sweet-smelling properties. Considerable efforts have been devoted to investigating the pharmacological activities of LJF; however, the regulatory mechanism of the floral scents remains unknown. We previously selected and bred an elite variety of var. Thunb. called 'Yujin2', which has a strong aroma and is used in functional drinks and cosmetics. In order to reveal the regulatory mechanism of the floral scents of LJF, volatile metabolomic and transcriptomic analyses of the LJF at the silver flowering stage of 'Yujin2' (strong aroma) and 'Fengjin1' (bland odor) were performed. Our results revealed that a total of 153 metabolites and 9,523 genes were differentially regulated in LJF between 'Yujin2' and 'Fengjin1'. The integrated analysis of omics data indicated that the biosynthetic pathways of terpenoids (i.e., monoterpenoids, including geraniol and alpha-terpineol; sesquiterpenoids, including farnesol, farnesal, and alpha-farnesene; triterpenoid squalene), tryptophan and its derivatives (methyl anthranilate), and fatty acid derivatives, were major contributors to the stronger aroma of 'Yujin2' compared to 'Fengjin1'. Moreover, several genes involved in the terpenoid biosynthetic pathway were characterized using quantitative real-time PCR. These results provide insights into the metabolic mechanisms and molecular basis of floral scents in LJF, enabling future screening of genes related to the floral scent regulation, such as alpha-terpineol synthase, geranylgeranyl diphosphate synthase, farnesyl pyrophosphate synthase, anthranilate synthase, as well as transcription factors such as MYB, WRKY, and LFY. The knowledge from this study will facilitate the breeding of quality-improved and more fragrant variety of for ornamental purpose and functional beverages and cosmetics.

摘要

忍冬属于忍冬科,是一种重要的传统中药材。其花(金银花)因其药用价值和芬芳气味,被广泛应用于医药、化妆品、饮品及食品领域。人们已投入大量精力研究金银花的药理活性;然而,花香的调控机制仍不清楚。我们之前选育了一个忍冬的优良变种,名为“渝金2号”,它香气浓郁,用于功能性饮料和化妆品。为揭示金银花花香的调控机制,我们对“渝金2号”(香气浓郁)和“凤金1号”(气味平淡)在银花期的金银花进行了挥发性代谢组学和转录组学分析。我们的结果显示,“渝金2号”和“凤金1号”的金银花中共有153种代谢物和9523个基因存在差异调控。组学数据的综合分析表明,萜类化合物(即单萜类,包括香叶醇和α-松油醇;倍半萜类,包括法尼醇、法呢醛和α-法呢烯;三萜类角鲨烯)、色氨酸及其衍生物(邻氨基苯甲酸甲酯)以及脂肪酸衍生物的生物合成途径,是“渝金2号”比“凤金1号”香气更浓郁的主要原因。此外,利用定量实时PCR对萜类生物合成途径中的几个基因进行了表征。这些结果为金银花花香的代谢机制和分子基础提供了见解,有助于未来筛选与花香调控相关的基因,如α-松油醇合酶、香叶基香叶基二磷酸合酶、法呢基焦磷酸合酶、邻氨基苯甲酸合酶,以及MYB、WRKY和LFY等转录因子。本研究所得知识将有助于培育出品质改良、香气更浓郁的忍冬变种,用于观赏目的以及功能性饮料和化妆品。

https://cdn.ncbi.nlm.nih.gov/pmc/blobs/b7c8/9510994/afc2875b4c30/fpls-13-989036-g001.jpg

文献AI研究员

20分钟写一篇综述,助力文献阅读效率提升50倍。

立即体验

用中文搜PubMed

大模型驱动的PubMed中文搜索引擎

马上搜索

文档翻译

学术文献翻译模型,支持多种主流文档格式。

立即体验