Suppr超能文献

基于单核苷酸多态性标记的418个番茄品种的遗传多样性与群体结构分析

Genetic diversity and population structure analysis of 418 tomato cultivars based on single nucleotide polymorphism markers.

作者信息

Xu Weijie, Gong Chao, Mai Peiting, Li Zhenxing, Sun Baojuan, Li Tao

机构信息

Guangdong Key Laboratory for New Technology Research of Vegetables, Vegetable Research Institute, Guangdong Academy of Agricultural Sciences, Guangzhou, China.

出版信息

Front Plant Sci. 2024 Dec 3;15:1445734. doi: 10.3389/fpls.2024.1445734. eCollection 2024.

Abstract

INTRODUCTION

Tomato () is a highly valuable fruit crop. However, due to the lack of scientific and accurate variety identification methods and unified national standards, production management is scattered and non-standard, resulting in mixed varieties. This poses considerable difficulties for the cataloging and preservation of germplasm resources as well as the identification, promotion, and application of new tomato varieties.

METHODS

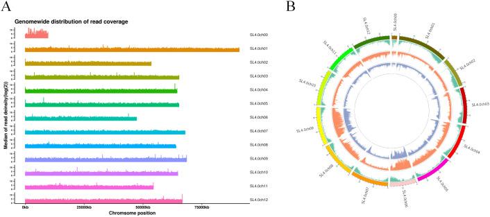
To better understand the genetic diversity and population structure of representative tomato varieties, we collected 418 tomato varieties from the past 20 years and analyzed them using genome-wide single nucleotide polymorphism (SNP) markers. We initially assessed the population structure, genetic relationships, and genetic profiles of the 418 tomato germplasm resources utilizing simplified genome sequencing techniques. A total of 3,374,929 filtered SNPs were obtained and distributed across 12 chromosomes. Based on these SNP loci, the 418 tomatoes samples were divided into six subgroups.

RESULTS

The population structure and genetic relationships among existing tomato germplasm resources were determined using principal component analysis, population structure analysis, and phylogenetic tree analysis. Rigorous selection criteria identified 15 additional high-quality DNA fingerprints from 50 validated SNP loci, effectively enabling the identification of the 418 tomato varieties, which were successfully converted into KASP (Kompetitive Allele Specific PCR) markers.

DISCUSSION

This study represents the first comprehensive investigation assessing the diversity and population structure of a large collection of tomato varieties. Overall, it marks a considerable advancement in understanding the genetic makeup of tomato populations. The results broadened our understanding of the diversity, phylogeny, and population structure of tomato germplasm resources. Furthermore, this study provides a scientific basis and reference data for future analysis of genetic diversity, species identification, property rights disputes, and molecular breeding in tomatoes.

摘要

引言

番茄()是一种极具价值的水果作物。然而,由于缺乏科学准确的品种鉴定方法和统一的国家标准,生产管理分散且不规范,导致品种混杂。这给种质资源的编目与保存以及番茄新品种的鉴定、推广和应用带来了相当大的困难。

方法

为了更好地了解代表性番茄品种的遗传多样性和群体结构,我们收集了过去20年中的418个番茄品种,并使用全基因组单核苷酸多态性(SNP)标记对其进行分析。我们最初利用简化基因组测序技术评估了这418份番茄种质资源的群体结构、遗传关系和遗传图谱。共获得3374929个经过筛选的SNP,并分布在12条染色体上。基于这些SNP位点,将418个番茄样本分为六个亚组。

结果

利用主成分分析、群体结构分析和系统发育树分析确定了现有番茄种质资源的群体结构和遗传关系。严格的选择标准从50个经过验证的SNP位点中鉴定出另外15个高质量的DNA指纹,有效地实现了对418个番茄品种的鉴定,并成功转化为竞争性等位基因特异性PCR(KASP)标记。

讨论

本研究是对大量番茄品种的多样性和群体结构进行的首次全面调查。总体而言,它标志着在理解番茄群体遗传构成方面取得了相当大的进展。研究结果拓宽了我们对番茄种质资源多样性、系统发育和群体结构的认识。此外,本研究为未来番茄遗传多样性分析、品种鉴定、产权纠纷和分子育种提供了科学依据和参考数据。

https://cdn.ncbi.nlm.nih.gov/pmc/blobs/111a/11649422/6afa3e20e496/fpls-15-1445734-g001.jpg

文献检索

告别复杂PubMed语法,用中文像聊天一样搜索,搜遍4000万医学文献。AI智能推荐,让科研检索更轻松。

立即免费搜索

文件翻译

保留排版,准确专业,支持PDF/Word/PPT等文件格式,支持 12+语言互译。

免费翻译文档

深度研究

AI帮你快速写综述,25分钟生成高质量综述,智能提取关键信息,辅助科研写作。

立即免费体验