Department of Ultrasound, Aero Space Central Hospital, Beijing 100050, China.
Department of Gastroenterology, Beijing Friendship Hospital, Capital Medical University, National Clinical Research Center for Digestive Disease, Beijing Digestive Disease Center, Beijing Key Laboratory for Precancerous Lesion of Digestive Disease, Beijing 100050, China.
Aging (Albany NY). 2022 Sep 28;14(18):7617-7634. doi: 10.18632/aging.204313.
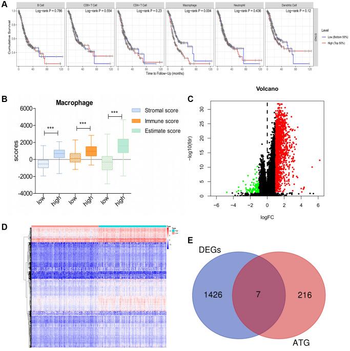
Autophagy-related genes (ATGs) play critical roles in tumorigenesis and progression in gastric cancer (GC). The present study aimed to identify immune-based prognostic ATGs and verify their functions in tumor immune microenvironment (TIME) in GC. Macrophage infiltration was found to negatively correlate with prognosis in GC patients. After stratifying by infiltration levels of macrophages, we screened The Cancer Genome Atlas and Human Autophagy Database to identify the differentially expressed ATGs (DE-ATGs). Of 1,433 differentially expressed genes between the two groups, seven genes qualified as DE-ATGs. Of these, , , and , exhibited strong prognostic prediction ability in Kaplan-Meier survival-log-rank test. High expression of these genes correlated with increased occurrence of advanced grade 3 tumors and poor prognoses. Furthermore, GSEA indicated that they were significantly associated with oncogenic and immune-related pathways. The comprehensive evaluation of TIME via GEPIA, ESTIMATE, CIBERSORT, and TIMER suggested that the three DE-ATGs were closely associated with immune condition, both in terms of immune cells and immune scores. Thus, the outcome of this study may aid in better understanding of the ATGs and their interaction with the immune microenvironment, which would allow the development of novel inhibitors, personalized treatment, and immunotherapy in gastric cancer.
自噬相关基因(ATGs)在胃癌(GC)的发生和进展中起着关键作用。本研究旨在鉴定基于免疫的预后 ATGs 并验证它们在 GC 肿瘤免疫微环境(TIME)中的功能。研究发现巨噬细胞浸润与 GC 患者的预后呈负相关。在对巨噬细胞浸润水平进行分层后,我们从 The Cancer Genome Atlas 和 Human Autophagy Database 中筛选出差异表达的 ATGs(DE-ATGs)。在两组之间的 1433 个差异表达基因中,有 7 个基因被鉴定为 DE-ATGs。其中, 、 、 和 在 Kaplan-Meier 生存对数秩检验中具有较强的预后预测能力。这些基因的高表达与高级别 3 期肿瘤的发生率增加和预后不良相关。此外,GSEA 表明它们与致癌和免疫相关途径显著相关。通过 GEPIA、ESTIMATE、CIBERSORT 和 TIMER 对 TIME 进行综合评估表明,这三个 DE-ATGs 与免疫状态密切相关,无论是在免疫细胞还是免疫评分方面。因此,本研究的结果可能有助于更好地了解 ATGs 及其与免疫微环境的相互作用,从而为胃癌开发新的抑制剂、个性化治疗和免疫治疗提供依据。