Suppr超能文献

研究生通科心理治疗技能刻意练习训练与理论教学比较的效果:TRIPS 试验随机对照研究方案。

Effect of deliberate practice training of graduate students in general psychotherapeutic skills compared with theoretical teaching: protocol for the randomised controlled TRIPS trial.

机构信息

Department of Communication and Psychology, Aalborg Universitet, Aalborg, Denmark

Department of Psychology, University of Copenhagen, Copenhagen, Denmark.

出版信息

BMJ Open. 2022 Sep 29;12(9):e062506. doi: 10.1136/bmjopen-2022-062506.

Abstract

INTRODUCTION

Psychology students at universities in Denmark and worldwide often receive relatively little clinical training, even though such training is crucial to job performance after graduation. Training common psychotherapeutic skills, such as being empathic and facilitating the therapeutic alliance, is critical since these skills are related to psychotherapy outcomes. In this study, a deliberate practice-based approach to student training will be compared with theoretical teaching. The main hypothesis is that deliberate practice training will result in a larger improvement in students' observer-rated interpersonal skills.

METHODS AND ANALYSIS

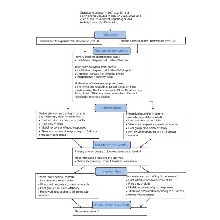
The TRaining of graduate students In general Psychotherapeutic Skills study has a double-centre, randomised, assessor-blinded, two-way crossover study design. About 200 graduate students from two Danish universities will be randomised into two groups, (a) deliberate practice training of common psychotherapeutic skills using role-play and Skillsetter, an online skill-building system with therapy videos or (b) theoretical teaching. Group a will first receive the experimental condition, followed by the control condition, while group b will receive the conditions in reverse order. Each condition consists of 15 hours of classroom participation and homework. The primary outcome is facilitative interpersonal skills-observer. Secondary outcomes include the facilitative interpersonal skills-self-report, the Counselor Activity Self-Efficacy Scales and the Interpersonal Reactivity Index. Outcomes will be measured at baseline (week 0), after the first condition (week 5; before the crossover, reflecting true randomisation) and after both conditions (week 10). Main outcome analyses will be performed at week 5. Several predictors of the effect of deliberate practice will be explored.

ETHICS AND DISSEMINATION

Ethical approval from university ethics boards has been obtained. All participants will be asked to provide informed consent before participation. Once completed, the study can potentially transform the training of psychotherapy in graduate education, which, ultimately, may positively influence psychotherapy outcomes (IP-IRB / 03092021).

TRIAL REGISTRATION NUMBER

NCT05164497.

摘要

简介

丹麦和世界各地的大学心理学专业的学生通常接受的临床培训相对较少,尽管这种培训对于毕业后的工作表现至关重要。培训常见的心理治疗技能,如同理心和促进治疗联盟,是至关重要的,因为这些技能与心理治疗结果有关。在这项研究中,将比较以刻意练习为基础的学生培训方法与理论教学。主要假设是,刻意练习培训将导致学生观察到的人际技能更大的提高。

方法与分析

一般心理治疗技能研究生培训研究采用双中心、随机、评估者盲、双向交叉研究设计。来自丹麦两所大学的约 200 名研究生将被随机分为两组,(a)使用角色扮演和 Skillsetter 对常见心理治疗技能进行刻意练习,Skillsetter 是一种带有治疗视频的在线技能培养系统,或(b)理论教学。组 a 首先接受实验条件,然后接受对照条件,而组 b 将以相反的顺序接受条件。每个条件包括 15 小时的课堂参与和家庭作业。主要结果是促进人际技能-观察者。次要结果包括促进人际技能-自我报告、咨询师活动自我效能量表和人际反应性指数。结果将在基线(第 0 周)、第一个条件后(第 5 周;在交叉之前,反映真实随机化)和两个条件后(第 10 周)进行测量。主要结果分析将在第 5 周进行。将探索刻意练习效果的几个预测因素。

伦理与传播

已获得大学伦理委员会的伦理批准。所有参与者在参与前将被要求提供知情同意。一旦完成,该研究有可能改变研究生教育中心理治疗的培训方式,最终可能会对心理治疗结果产生积极影响(IP-IRB/03092021)。

试验注册号

NCT05164497。

https://cdn.ncbi.nlm.nih.gov/pmc/blobs/85b4/9528612/30a5afb98245/bmjopen-2022-062506f01.jpg

文献AI研究员

20分钟写一篇综述,助力文献阅读效率提升50倍。

立即体验

用中文搜PubMed

大模型驱动的PubMed中文搜索引擎

马上搜索

文档翻译

学术文献翻译模型,支持多种主流文档格式。

立即体验