Department of Otolaryngology Head and Neck Surgery, Ningbo Medical Center of Lihuili Hospital, The Affiliated Lihuili Hospital of Ningbo University, Ningbo, China.
School of Medicine, Ningbo University, Ningbo, China.
J Clin Lab Anal. 2022 Nov;36(11):e24722. doi: 10.1002/jcla.24722. Epub 2022 Sep 30.
Head and neck squamous cell carcinoma (HNSCC) is one of the most prevalent malignant tumors of the head and neck and presents high risks of recurrence and poor prognosis postoperatively. The aim of this study was to establish a predictive model based on fatty acid metabolism (FAM) genes to forecast the prognosis of HNSCC patients and the subsequent treatment strategies.
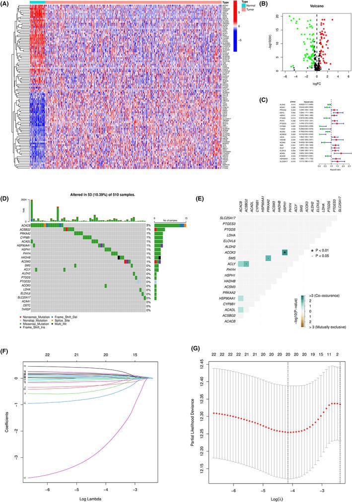
We accessed the TCGA and GEO databases for HNSCC genes and clinical data. The FAM risk score model was created and validated using a combination of univariate Cox analysis and least absolute shrinkage and selection operator (LASSO) regression analysis. Combining risk scores and clinical characteristics, a nomogram was established and assessed. Subsequently, the function, gene mutation, immune difference, and chemotherapeutic drug sensitivity of the groups with high- and low-risk scores were analyzed. Consequently, the mode's validity was evaluated comprehensively by combining single gene analysis.
The FAM risk score model for predicting HNSCC prognosis had certain validity. Patients in the high- and low-risk groups had genetic mutations, and the prognosis was the poorest for the high-risk groups with high genetic mutations. The patients with low-risk scores were suitable for immunotherapy since they had increased infiltration of immune cells. In contrast, the patients in the other groups were more suitable for chemotherapy.
The results of this study demonstrated that the FAM risk score model may predict the prognosis of HSNCC and has a certain therapeutic guidance value.
头颈部鳞状细胞癌(HNSCC)是头颈部最常见的恶性肿瘤之一,术后复发风险高,预后差。本研究旨在建立基于脂肪酸代谢(FAM)基因的预测模型,预测 HNSCC 患者的预后,并为后续的治疗策略提供参考。
我们从 TCGA 和 GEO 数据库中获取 HNSCC 基因和临床数据。采用单因素 Cox 分析和最小绝对收缩和选择算子(LASSO)回归分析相结合的方法构建和验证 FAM 风险评分模型。结合风险评分和临床特征,建立并评估列线图。然后,分析高、低风险评分组的功能、基因突变、免疫差异和化疗药物敏感性。最后,通过综合单基因分析来评估该模型的有效性。
预测 HNSCC 预后的 FAM 风险评分模型具有一定的有效性。高、低风险组患者存在基因突变,且高风险组基因突变较多,预后最差。低风险评分的患者适合免疫治疗,因为他们的免疫细胞浸润增加。相比之下,其他组的患者更适合化疗。
本研究结果表明,FAM 风险评分模型可能预测 HSNCC 的预后,并具有一定的治疗指导价值。