Suppr超能文献

通过阻断 NT-3/TrkC 信号通路下调 MMP1 功能可预防胰腺癌的神经周围侵犯。

Downregulation of MMP1 functions in preventing perineural invasion of pancreatic cancer through blocking the NT-3/TrkC signaling pathway.

机构信息

Department of Anesthesiology, The First Affiliated Hospital of Soochow University, Suzhou, China.

Department of Pain Medicine, The Haian Hospital Affiliated to Nantong University, Nantong, China.

出版信息

J Clin Lab Anal. 2022 Nov;36(11):e24719. doi: 10.1002/jcla.24719. Epub 2022 Sep 30.

Abstract

BACKGROUND

Pancreatic cancer (PC) is a fatal malignancy that frequently involves perineural invasion (PNI). This study aims to investigate the function and underlying mechanisms of matrix metalloproteinase-1 (MMP1) in PNI of PC.

METHODS

Human pancreatic cancer PANC-1 cells were co-cultured with dorsal root ganglion in vitro. The expression of MMP1, epithelial-mesenchymal transition (EMT) markers, Schwann cell markers, neurotrophic factors, NT-3, and TrkC was measured by qRT-PCR or Western blot. Transwell assay was performed to evaluate cell migration and invasion. In vivo model of PNI was established via inoculating PANC-1 cells into mice. PANC-1 cells and mice were also treated with LM22B-10 (an activator of TrkC) to confirm the mechanisms involving NT-3/TrkC in PNI of PC both in vivo and in vitro.

RESULTS

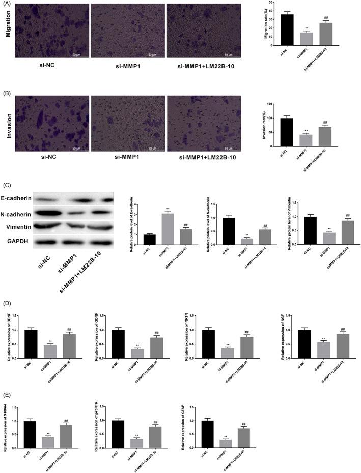
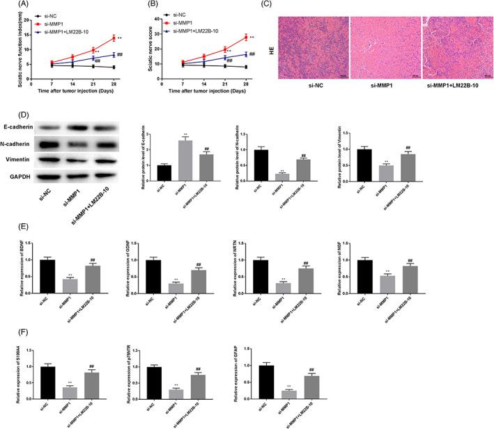
The expression of MMP1 was significantly higher in PDAC tissues than non-cancerous tissues, which was positively associated with PNI. MMP1 knockdown repressed the migration and invasion of PANC-1 cells. Except for E-cadherin, the expression of EMT markers, Schwann cell markers, neurotrophic factors, NT-3, and TrkC was inhibited by MMP1 silencing. The same effects of MMP1 knockdown on the above factors were also observed in the PNI model. Moreover, MMP1 knockdown elevated the sciatic nerve function and reduced PNI in the model mice. LM22B-10 partially abolished the effects of MMP1 knockdown both in vivo and in vitro.

CONCLUSIONS

Silencing of MMP1 prevents PC cells from EMT and Schwann-like cell differentiation via inhibiting the activation of the NT-3/TrkC signaling pathway, thus alleviating the PNI of PC.

摘要

背景

胰腺癌(PC)是一种致命的恶性肿瘤,常伴有周围神经侵犯(PNI)。本研究旨在探讨基质金属蛋白酶-1(MMP1)在 PC 周围神经侵犯中的作用及其潜在机制。

方法

将人胰腺癌细胞 PANC-1 与背根神经节在体外共培养。通过 qRT-PCR 或 Western blot 检测 MMP1、上皮间质转化(EMT)标志物、雪旺细胞标志物、神经营养因子、NT-3 和 TrkC 的表达。Transwell 实验评估细胞迁移和侵袭。通过将 PANC-1 细胞接种到小鼠体内建立 PNI 体内模型。还通过用 LM22B-10(TrkC 激活剂)处理 PANC-1 细胞和小鼠,以证实 NT-3/TrkC 在体内和体外参与 PC 的 PNI 的机制。

结果

与非癌组织相比,PDAC 组织中 MMP1 的表达明显升高,且与 PNI 呈正相关。MMP1 敲低抑制了 PANC-1 细胞的迁移和侵袭。除 E-钙黏蛋白外,MMP1 沉默抑制了 EMT 标志物、雪旺细胞标志物、神经营养因子、NT-3 和 TrkC 的表达。在 PNI 模型中也观察到 MMP1 敲低对上述因子的相同作用。此外,MMP1 敲低可提高模型小鼠的坐骨神经功能并减少 PNI。LM22B-10 部分消除了 MMP1 敲低在体内和体外的作用。

结论

沉默 MMP1 通过抑制 NT-3/TrkC 信号通路的激活,阻止 PC 细胞发生 EMT 和雪旺样细胞分化,从而减轻 PC 的 PNI。

https://cdn.ncbi.nlm.nih.gov/pmc/blobs/fb87/9701873/b4b289216908/JCLA-36-e24719-g004.jpg

文献AI研究员

20分钟写一篇综述,助力文献阅读效率提升50倍。

立即体验

用中文搜PubMed

大模型驱动的PubMed中文搜索引擎

马上搜索

文档翻译

学术文献翻译模型,支持多种主流文档格式。

立即体验