• 文献检索
  • 文档翻译
  • 深度研究
  • 学术资讯
  • Suppr Zotero 插件Zotero 插件
  • 邀请有礼
  • 套餐&价格
  • 历史记录
应用&插件
Suppr Zotero 插件Zotero 插件浏览器插件Mac 客户端Windows 客户端微信小程序
定价
高级版会员购买积分包购买API积分包
服务
文献检索文档翻译深度研究API 文档MCP 服务
关于我们
关于 Suppr公司介绍联系我们用户协议隐私条款
关注我们

Suppr 超能文献

核心技术专利:CN118964589B侵权必究
粤ICP备2023148730 号-1Suppr @ 2026

文献检索

告别复杂PubMed语法,用中文像聊天一样搜索,搜遍4000万医学文献。AI智能推荐,让科研检索更轻松。

立即免费搜索

文件翻译

保留排版,准确专业,支持PDF/Word/PPT等文件格式,支持 12+语言互译。

免费翻译文档

深度研究

AI帮你快速写综述,25分钟生成高质量综述,智能提取关键信息,辅助科研写作。

立即免费体验

环状RAPGEF5与RBFOX2相互作用,通过调节子宫内膜癌中TFRC的可变剪接赋予铁死亡抗性。

CircRAPGEF5 interacts with RBFOX2 to confer ferroptosis resistance by modulating alternative splicing of TFRC in endometrial cancer.

作者信息

Zhang Jun, Chen Shuaijun, Wei Sitian, Cheng Shuangshuang, Shi Rui, Zhao Rong, Zhang Wei, Zhang Qi, Hua Teng, Feng Dilu, Yu Zhicheng, Wang Hongbo

机构信息

Department of Obstetrics and Gynecology, Union Hospital, Tongji Medical College, Huazhong University of Science and Technology, Wuhan, Hubei, 430022, China.

Department of Pathology, The Central Hospital of Wuhan, Tongji Medical College, Huazhong University of Science and Technology, Wuhan 430014, China.

出版信息

Redox Biol. 2022 Nov;57:102493. doi: 10.1016/j.redox.2022.102493. Epub 2022 Sep 26.

DOI:10.1016/j.redox.2022.102493
PMID:36182807
原文链接:https://pmc.ncbi.nlm.nih.gov/articles/PMC9526237/
Abstract

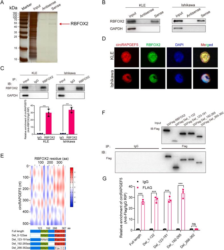
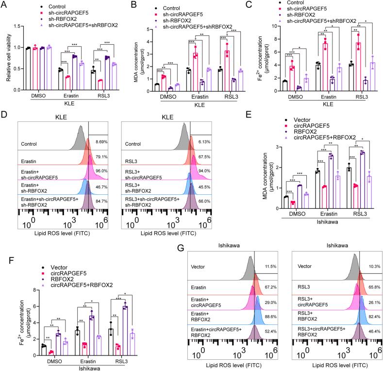
Endometrial cancer (EC) is one of the most common gynecological cancers. Ferroptosis is a newly identified form of cell death characterized by iron-dependent lipid peroxide accumulation. Circular RNAs (circRNAs) have emerged as critical regulators for cancer development. However, circRNA-mediated modulation of ferroptosis in EC is yet to be clarified. In this study, we found that circRAPGEF5 expression was elevated in EC tissues compared to the normal endometrial tissues. In vitro and in vivo functional analysis demonstrated that circRAPGEF5 facilitates rapid proliferation of EC cells. RNA binding protein fox-1 homolog 2 (RBFOX2), a splicing regulator, was identified as the protein interacts with circRAPGEF5. Further studies revealed that circRAPGEF5 can bind to the Fox-1 C-terminal domain of RBFOX2 and induces specific exon exclusion of TFRC through obstructing the binding of RBFOX2 to pre-mRNA. As a result, elevated levels of circRAPGEF5 lead to ferroptosis resistance via the decreased labile iron pool and attenuated lipid peroxide production in EC cells. Additionally, a series of gain- and loss-of-function experiments demonstrated that knocking down or overexpressing RBFOX2 reversed the effects of knocking down or overexpressing circRAPGEF5 in EC cells. Finally, it is revealed that circRAPGEF5 promote the formation of TFRC with exon-4 skipping and confer ferroptosis resistance in EC cells through the interaction with RBFOX2. Collectively, these findings provide new insight into the molecular mechanism in which circRNAs mediate mediates ferroptosis via modulating alternative splicing, and circRAPGEF5/RBFOX2 splicing axis could be a promising therapeutic target for treating EC.

摘要

子宫内膜癌(EC)是最常见的妇科癌症之一。铁死亡是一种新发现的细胞死亡形式,其特征是铁依赖性脂质过氧化物积累。环状RNA(circRNA)已成为癌症发展的关键调节因子。然而,circRNA介导的EC中铁死亡的调节作用尚待阐明。在本研究中,我们发现与正常子宫内膜组织相比,circRAPGEF5在EC组织中的表达升高。体外和体内功能分析表明,circRAPGEF5促进EC细胞的快速增殖。RNA结合蛋白fox-1同源物2(RBFOX2),一种剪接调节因子,被鉴定为与circRAPGEF5相互作用的蛋白质。进一步研究表明,circRAPGEF5可以与RBFOX2的Fox-1 C末端结构域结合,并通过阻碍RBFOX2与前体mRNA的结合诱导TFRC的特定外显子排除。结果,circRAPGEF5水平升高导致EC细胞中不稳定铁池减少和脂质过氧化物产生减弱,从而产生铁死亡抗性。此外,一系列功能获得和丧失实验表明,敲低或过表达RBFOX2可逆转敲低或过表达circRAPGEF5对EC细胞的影响。最后,研究表明circRAPGEF5通过与RBFOX2相互作用促进外显子4跳跃的TFRC形成,并赋予EC细胞铁死亡抗性。总的来说,这些发现为circRNA通过调节可变剪接介导铁死亡的分子机制提供了新的见解,并且circRAPGEF5/RBFOX2剪接轴可能是治疗EC的一个有前景的治疗靶点。

https://cdn.ncbi.nlm.nih.gov/pmc/blobs/4527/9526237/016808791630/mmcfigs6.jpg
https://cdn.ncbi.nlm.nih.gov/pmc/blobs/4527/9526237/e5628720417a/gr1.jpg
https://cdn.ncbi.nlm.nih.gov/pmc/blobs/4527/9526237/1ddcb77c24a6/gr2.jpg
https://cdn.ncbi.nlm.nih.gov/pmc/blobs/4527/9526237/5d54e52791f4/gr3.jpg
https://cdn.ncbi.nlm.nih.gov/pmc/blobs/4527/9526237/2977773e163c/gr4.jpg
https://cdn.ncbi.nlm.nih.gov/pmc/blobs/4527/9526237/8ec90e5c3111/gr5.jpg
https://cdn.ncbi.nlm.nih.gov/pmc/blobs/4527/9526237/ad8d71e1fcaa/gr6.jpg
https://cdn.ncbi.nlm.nih.gov/pmc/blobs/4527/9526237/4b0c4dc48a65/gr7.jpg
https://cdn.ncbi.nlm.nih.gov/pmc/blobs/4527/9526237/7928a791a084/mmcfigs1.jpg
https://cdn.ncbi.nlm.nih.gov/pmc/blobs/4527/9526237/2020d05a5c7e/mmcfigs2.jpg
https://cdn.ncbi.nlm.nih.gov/pmc/blobs/4527/9526237/80535e6d238f/mmcfigs3.jpg
https://cdn.ncbi.nlm.nih.gov/pmc/blobs/4527/9526237/5835c763ac4e/mmcfigs4.jpg
https://cdn.ncbi.nlm.nih.gov/pmc/blobs/4527/9526237/73c6861c8b8d/mmcfigs5.jpg
https://cdn.ncbi.nlm.nih.gov/pmc/blobs/4527/9526237/016808791630/mmcfigs6.jpg
https://cdn.ncbi.nlm.nih.gov/pmc/blobs/4527/9526237/e5628720417a/gr1.jpg
https://cdn.ncbi.nlm.nih.gov/pmc/blobs/4527/9526237/1ddcb77c24a6/gr2.jpg
https://cdn.ncbi.nlm.nih.gov/pmc/blobs/4527/9526237/5d54e52791f4/gr3.jpg
https://cdn.ncbi.nlm.nih.gov/pmc/blobs/4527/9526237/2977773e163c/gr4.jpg
https://cdn.ncbi.nlm.nih.gov/pmc/blobs/4527/9526237/8ec90e5c3111/gr5.jpg
https://cdn.ncbi.nlm.nih.gov/pmc/blobs/4527/9526237/ad8d71e1fcaa/gr6.jpg
https://cdn.ncbi.nlm.nih.gov/pmc/blobs/4527/9526237/4b0c4dc48a65/gr7.jpg
https://cdn.ncbi.nlm.nih.gov/pmc/blobs/4527/9526237/7928a791a084/mmcfigs1.jpg
https://cdn.ncbi.nlm.nih.gov/pmc/blobs/4527/9526237/2020d05a5c7e/mmcfigs2.jpg
https://cdn.ncbi.nlm.nih.gov/pmc/blobs/4527/9526237/80535e6d238f/mmcfigs3.jpg
https://cdn.ncbi.nlm.nih.gov/pmc/blobs/4527/9526237/5835c763ac4e/mmcfigs4.jpg
https://cdn.ncbi.nlm.nih.gov/pmc/blobs/4527/9526237/73c6861c8b8d/mmcfigs5.jpg
https://cdn.ncbi.nlm.nih.gov/pmc/blobs/4527/9526237/016808791630/mmcfigs6.jpg

相似文献

1
CircRAPGEF5 interacts with RBFOX2 to confer ferroptosis resistance by modulating alternative splicing of TFRC in endometrial cancer.环状RAPGEF5与RBFOX2相互作用,通过调节子宫内膜癌中TFRC的可变剪接赋予铁死亡抗性。
Redox Biol. 2022 Nov;57:102493. doi: 10.1016/j.redox.2022.102493. Epub 2022 Sep 26.
2
LncRNA ZFAS1 promotes laryngeal cancer progression through RBFOX2-mediated MENA alternative splicing.长链非编码 RNA ZFAS1 通过 RBFOX2 介导的 MENA 可变剪接促进喉癌进展。
Environ Toxicol. 2023 Mar;38(3):522-533. doi: 10.1002/tox.23695. Epub 2022 Nov 6.
3
RAB17 promotes endometrial cancer progression by inhibiting TFRC-dependent ferroptosis.RAB17 通过抑制 TFRC 依赖性铁死亡促进子宫内膜癌进展。
Cell Death Dis. 2024 Sep 6;15(9):655. doi: 10.1038/s41419-024-07013-w.
4
CircRAPGEF5 Promotes the Proliferation and Metastasis of Lung Adenocarcinoma through the miR-1236-3p/ZEB1 Axis and Serves as a Potential Biomarker.环状 RNA 相关蛋白精氨酸甘氨酸富脯氨酸 5 通过 miR-1236-3p/ZEB1 轴促进肺腺癌的增殖和转移,并作为一种潜在的生物标志物。
Int J Biol Sci. 2022 Feb 28;18(5):2116-2131. doi: 10.7150/ijbs.66770. eCollection 2022.
5
LncRNA MIAT Promotes Spinal Cord Injury Recovery in Rats by Regulating RBFOX2-Mediated Alternative Splicing of MCL-1.长链非编码 RNA MIAT 通过调节 RBFOX2 介导的 MCL-1 可变剪接促进大鼠脊髓损伤恢复。
Mol Neurobiol. 2022 Aug;59(8):4854-4868. doi: 10.1007/s12035-022-02896-2. Epub 2022 May 31.
6
Rbfox2 mediates exon 11 inclusion in insulin receptor pre-mRNA splicing in hepatoma cells.Rbfox2 介导肝癌细胞中胰岛素受体前体 mRNA 剪接中的外显子 11 包含。
Biochimie. 2021 Aug;187:25-32. doi: 10.1016/j.biochi.2021.05.007. Epub 2021 May 19.
7
Alternative splicing induces cytoplasmic localization of RBFOX2 protein in calcific tendinopathy.可变剪接诱导 RBFOX2 蛋白在钙化性肌腱病中的细胞质定位。
Exp Mol Pathol. 2019 Aug;109:36-41. doi: 10.1016/j.yexmp.2019.104264. Epub 2019 May 23.
8
Cell-Specific RNA Binding Protein Rbfox2 Regulates Ca2.2 mRNA Exon Composition and Ca2.2 Current Size.细胞特异性 RNA 结合蛋白 Rbfox2 调节 Ca2.2 mRNA 外显子组成和 Ca2.2 电流大小。
eNeuro. 2017 Oct 10;4(5). doi: 10.1523/ENEURO.0332-16.2017. eCollection 2017 Sep-Oct.
9
circRAPGEF5 Contributes to Papillary Thyroid Proliferation and Metastatis by Regulation miR-198/FGFR1.环状RAPGEF5通过调控miR-198/FGFR1促进甲状腺乳头状癌的增殖和转移。
Mol Ther Nucleic Acids. 2019 Mar 1;14:609-616. doi: 10.1016/j.omtn.2019.01.003. Epub 2019 Jan 15.
10
RNA splicing factor RBFOX2 is a key factor in the progression of cancer and cardiomyopathy.RNA 剪接因子 RBFOX2 是癌症和心肌病进展的关键因素。
Clin Transl Med. 2024 Sep;14(9):e1788. doi: 10.1002/ctm2.1788.

引用本文的文献

1
The Molecular Interplay Between p53-Mediated Ferroptosis and Non-Coding RNAs in Cancer.癌症中p53介导的铁死亡与非编码RNA之间的分子相互作用
Int J Mol Sci. 2025 Jul 9;26(14):6588. doi: 10.3390/ijms26146588.
2
M6A-Methylated circRAPGEF5 drives lung adenocarcinoma progression and metastasis via IGF2BP2/NUP160-mediated autophagy suppression.m6A甲基化的环状RAPGEF5通过IGF2BP2/NUP160介导的自噬抑制驱动肺腺癌进展和转移。
Mol Cancer. 2025 Jul 8;24(1):192. doi: 10.1186/s12943-025-02399-3.
3
Exploring program-cell death patterns to predict prognosis and sensitivity of cervical cancer immunotherapy via multi-omics analysis and clinical samples.
通过多组学分析和临床样本探索程序性细胞死亡模式以预测宫颈癌免疫治疗的预后和敏感性。
Discov Oncol. 2025 May 28;16(1):940. doi: 10.1007/s12672-025-02622-z.
4
Crosstalk between RNA-binding proteins and non-coding RNAs in tumors: molecular mechanisms, and clinical significance.肿瘤中RNA结合蛋白与非编码RNA之间的相互作用:分子机制及临床意义
Int J Biol Sci. 2025 Apr 21;21(7):2991-3010. doi: 10.7150/ijbs.109593. eCollection 2025.
5
Identification of m6 A-regulated ferroptosis biomarkers for prognosis in laryngeal cancer.鉴定用于喉癌预后的m6A调控的铁死亡生物标志物
BMC Cancer. 2025 Apr 14;25(1):694. doi: 10.1186/s12885-025-14134-8.
6
Ferroptosis and noncoding RNAs: exploring mechanisms in lung cancer treatment.铁死亡与非编码RNA:探索肺癌治疗中的机制
Front Cell Dev Biol. 2025 Feb 26;13:1522873. doi: 10.3389/fcell.2025.1522873. eCollection 2025.
7
The potential impact of RNA splicing abnormalities on immune regulation in endometrial cancer.RNA剪接异常对子宫内膜癌免疫调节的潜在影响。
Cell Death Dis. 2025 Mar 3;16(1):148. doi: 10.1038/s41419-025-07458-7.
8
Transferrin receptor knockdown attenuates atrial fibrillation by inhibiting cardiomyocyte ferroptosis and atrial fibrosis.转铁蛋白受体敲低通过抑制心肌细胞铁死亡和心房纤维化减轻心房颤动。
Exp Anim. 2025 Jul 11;74(3):348-361. doi: 10.1538/expanim.24-0127. Epub 2025 Feb 26.
9
Targeting the splicing factor SNRPB inhibits endometrial cancer progression by retaining the POLD1 intron.靶向剪接因子SNRPB通过保留POLD1内含子来抑制子宫内膜癌进展。
Exp Mol Med. 2025 Feb;57(2):420-435. doi: 10.1038/s12276-025-01407-2. Epub 2025 Feb 5.
10
Targeting RNA splicing modulation: new perspectives for anticancer strategy?靶向RNA剪接调控:抗癌策略的新视角?
J Exp Clin Cancer Res. 2025 Jan 30;44(1):32. doi: 10.1186/s13046-025-03279-w.