• 文献检索
  • 文档翻译
  • 深度研究
  • 学术资讯
  • Suppr Zotero 插件Zotero 插件
  • 邀请有礼
  • 套餐&价格
  • 历史记录
应用&插件
Suppr Zotero 插件Zotero 插件浏览器插件Mac 客户端Windows 客户端微信小程序
定价
高级版会员购买积分包购买API积分包
服务
文献检索文档翻译深度研究API 文档MCP 服务
关于我们
关于 Suppr公司介绍联系我们用户协议隐私条款
关注我们

Suppr 超能文献

核心技术专利:CN118964589B侵权必究
粤ICP备2023148730 号-1Suppr @ 2026

文献检索

告别复杂PubMed语法,用中文像聊天一样搜索,搜遍4000万医学文献。AI智能推荐,让科研检索更轻松。

立即免费搜索

文件翻译

保留排版,准确专业,支持PDF/Word/PPT等文件格式,支持 12+语言互译。

免费翻译文档

深度研究

AI帮你快速写综述,25分钟生成高质量综述,智能提取关键信息,辅助科研写作。

立即免费体验

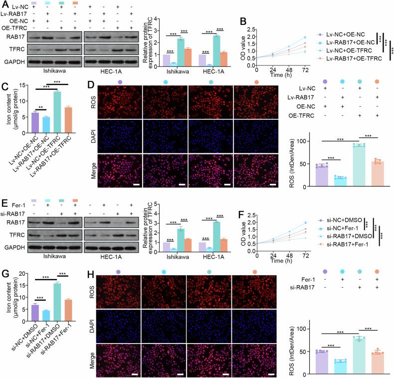
RAB17 通过抑制 TFRC 依赖性铁死亡促进子宫内膜癌进展。

RAB17 promotes endometrial cancer progression by inhibiting TFRC-dependent ferroptosis.

机构信息

Department of Obstetrics and Gynecology, Union Hospital, Tongji Medical College, Huazhong University of Science and Technology, Wuhan, Hubei, 430022, P. R. China.

Institute of Medical Sciences, General Hospital of Ningxia Medical University, Yinchuan, Ningxia, 750004, China.

出版信息

Cell Death Dis. 2024 Sep 6;15(9):655. doi: 10.1038/s41419-024-07013-w.

DOI:10.1038/s41419-024-07013-w
PMID:39242574
原文链接:https://pmc.ncbi.nlm.nih.gov/articles/PMC11379720/
Abstract

Studies have indicated that RAB17 expression levels are associated with tumor malignancy, and RAB17 is more highly expressed in endometrial cancer (EC) tissues than in peritumoral tissues. However, the roles and potential mechanisms of RAB17 in EC remain undefined. The present study confirmed that the expression of RAB17 facilitates EC progression by suppressing cellular ferroptosis-like alterations. Mechanistically, RAB17 attenuated ferroptosis in EC cells by inhibiting transferrin receptor (TFRC) protein expression in a ubiquitin proteasome-dependent manner. Because EC is a blood-deprived tumor with a poor energy supply, the relationship between RAB17 and hypoglycemia was investigated. RAB17 expression was increased in EC cells incubated in low-glucose medium. Moreover, low-glucose medium limited EC cell ferroptosis and promoted EC progression through the RAB17-TFRC axis. The in vitro results were corroborated by in vivo studies and clinical data. Overall, the present study revealed that increased RAB17 promotes the survival of EC cells during glucose deprivation by inhibiting the onset of TFRC-dependent ferroptosis.

摘要

研究表明,RAB17 的表达水平与肿瘤恶性程度相关,并且在子宫内膜癌(EC)组织中的表达水平高于癌旁组织。然而,RAB17 在 EC 中的作用和潜在机制尚不清楚。本研究证实,通过抑制细胞类铁死亡样改变,RAB17 的表达促进了 EC 的进展。在机制上,RAB17 通过泛素蛋白酶体依赖性方式抑制转铁蛋白受体(TFRC)蛋白表达,从而抑制 EC 细胞中的铁死亡。由于 EC 是一种血供不足、能量供应不良的肿瘤,因此研究了 RAB17 与低血糖之间的关系。在低糖培养基中孵育的 EC 细胞中 RAB17 的表达增加。此外,低糖培养基通过 RAB17-TFRC 轴限制 EC 细胞铁死亡并促进 EC 进展。体外研究结果得到了体内研究和临床数据的证实。总的来说,本研究揭示了在葡萄糖剥夺期间,RAB17 通过抑制 TFRC 依赖性铁死亡的发生,促进了 EC 细胞的存活。

https://cdn.ncbi.nlm.nih.gov/pmc/blobs/cb5d/11379720/0a8ec8ca0cfb/41419_2024_7013_Fig8_HTML.jpg
https://cdn.ncbi.nlm.nih.gov/pmc/blobs/cb5d/11379720/eda01696155a/41419_2024_7013_Fig1_HTML.jpg
https://cdn.ncbi.nlm.nih.gov/pmc/blobs/cb5d/11379720/b2aa412b29f6/41419_2024_7013_Fig2_HTML.jpg
https://cdn.ncbi.nlm.nih.gov/pmc/blobs/cb5d/11379720/41f39d8a6cae/41419_2024_7013_Fig3_HTML.jpg
https://cdn.ncbi.nlm.nih.gov/pmc/blobs/cb5d/11379720/70a7283d8861/41419_2024_7013_Fig4_HTML.jpg
https://cdn.ncbi.nlm.nih.gov/pmc/blobs/cb5d/11379720/034e55d283af/41419_2024_7013_Fig5_HTML.jpg
https://cdn.ncbi.nlm.nih.gov/pmc/blobs/cb5d/11379720/447eb901ca11/41419_2024_7013_Fig6_HTML.jpg
https://cdn.ncbi.nlm.nih.gov/pmc/blobs/cb5d/11379720/9e97d6cde753/41419_2024_7013_Fig7_HTML.jpg
https://cdn.ncbi.nlm.nih.gov/pmc/blobs/cb5d/11379720/0a8ec8ca0cfb/41419_2024_7013_Fig8_HTML.jpg
https://cdn.ncbi.nlm.nih.gov/pmc/blobs/cb5d/11379720/eda01696155a/41419_2024_7013_Fig1_HTML.jpg
https://cdn.ncbi.nlm.nih.gov/pmc/blobs/cb5d/11379720/b2aa412b29f6/41419_2024_7013_Fig2_HTML.jpg
https://cdn.ncbi.nlm.nih.gov/pmc/blobs/cb5d/11379720/41f39d8a6cae/41419_2024_7013_Fig3_HTML.jpg
https://cdn.ncbi.nlm.nih.gov/pmc/blobs/cb5d/11379720/70a7283d8861/41419_2024_7013_Fig4_HTML.jpg
https://cdn.ncbi.nlm.nih.gov/pmc/blobs/cb5d/11379720/034e55d283af/41419_2024_7013_Fig5_HTML.jpg
https://cdn.ncbi.nlm.nih.gov/pmc/blobs/cb5d/11379720/447eb901ca11/41419_2024_7013_Fig6_HTML.jpg
https://cdn.ncbi.nlm.nih.gov/pmc/blobs/cb5d/11379720/9e97d6cde753/41419_2024_7013_Fig7_HTML.jpg
https://cdn.ncbi.nlm.nih.gov/pmc/blobs/cb5d/11379720/0a8ec8ca0cfb/41419_2024_7013_Fig8_HTML.jpg

相似文献

1
RAB17 promotes endometrial cancer progression by inhibiting TFRC-dependent ferroptosis.RAB17 通过抑制 TFRC 依赖性铁死亡促进子宫内膜癌进展。
Cell Death Dis. 2024 Sep 6;15(9):655. doi: 10.1038/s41419-024-07013-w.
2
Screening for ferroptosis genes related to endometrial carcinoma and predicting of targeted drugs based on bioinformatics.基于生物信息学的子宫内膜癌相关铁死亡基因筛选及靶向药物预测。
Arch Toxicol. 2024 Sep;98(9):3155-3165. doi: 10.1007/s00204-024-03783-6. Epub 2024 May 17.
3
Downregulation of Rab17 promotes cell proliferation and invasion in non-small cell lung cancer through STAT3/HIF-1α/VEGF signaling.Rab17 下调通过 STAT3/HIF-1α/VEGF 信号通路促进非小细胞肺癌细胞增殖和侵袭。
Thorac Cancer. 2020 Feb;11(2):379-388. doi: 10.1111/1759-7714.13278. Epub 2019 Dec 16.
4
Analysis of carcinogenic signaling networks in endometrial cancer identifies RAB17 as a potential target.分析子宫内膜癌中的致癌信号网络,鉴定 RAB17 为潜在靶点。
J Cell Physiol. 2021 Jan;236(1):328-339. doi: 10.1002/jcp.29845. Epub 2020 Jun 11.
5
Expression of transferrin receptor/TFRC protein in bladder cancer cell T24 and its role in inducing iron death in bladder cancer.转铁蛋白受体/TFRC 蛋白在膀胱癌 T24 细胞中的表达及其诱导膀胱癌铁死亡的作用。
Int J Biol Macromol. 2024 Aug;274(Pt 1):133323. doi: 10.1016/j.ijbiomac.2024.133323. Epub 2024 Jun 20.
6
Knockdown of ANXA10 induces ferroptosis by inhibiting autophagy-mediated TFRC degradation in colorectal cancer.敲低 ANXA10 通过抑制自噬介导线粒体铁转运蛋白受体(TFRC)降解诱导结直肠癌细胞发生铁死亡。
Cell Death Dis. 2023 Sep 4;14(9):588. doi: 10.1038/s41419-023-06114-2.
7
Down-regulation of Rab17 promotes tumourigenic properties of hepatocellular carcinoma cells via Erk pathway.Rab17的下调通过Erk途径促进肝癌细胞的致瘤特性。
Int J Clin Exp Pathol. 2015 May 1;8(5):4963-71. eCollection 2015.
8
MYCN mediates TFRC-dependent ferroptosis and reveals vulnerabilities in neuroblastoma.MYCN 介导 TFRC 依赖性铁死亡,并揭示神经母细胞瘤的脆弱性。
Cell Death Dis. 2021 May 19;12(6):511. doi: 10.1038/s41419-021-03790-w.
9
Novel LncRNA LINC02936 Suppresses Ferroptosis and Promotes Tumor Progression by Interacting with SIX1/CP Axis in Endometrial Cancer.新型长链非编码 RNA LINC02936 通过与 SIX1/CP 轴相互作用抑制铁死亡并促进子宫内膜癌进展。
Int J Biol Sci. 2024 Jan 27;20(4):1356-1374. doi: 10.7150/ijbs.86256. eCollection 2024.
10
Hypoxia-inducible factor-1α can reverse the Adriamycin resistance of breast cancer adjuvant chemotherapy by upregulating transferrin receptor and activating ferroptosis.缺氧诱导因子-1α 通过上调转铁蛋白受体和激活铁死亡来逆转乳腺癌辅助化疗的阿霉素耐药性。
FASEB J. 2024 Aug 15;38(15):e23876. doi: 10.1096/fj.202401119R.

引用本文的文献

1
The Role of Ferroptosis in Women's Health and Diseases.铁死亡在女性健康与疾病中的作用
MedComm (2020). 2025 Aug 15;6(8):e70296. doi: 10.1002/mco2.70296. eCollection 2025 Aug.
2
Prognostic significance and immune infiltration analysis of HMGA2 in endometrial cancer.HMGA2在子宫内膜癌中的预后意义及免疫浸润分析
Front Immunol. 2025 Jul 9;16:1559278. doi: 10.3389/fimmu.2025.1559278. eCollection 2025.

本文引用的文献

1
METTL3 regulates TFRC ubiquitination and ferroptosis through stabilizing NEDD4L mRNA to impact stroke.METTL3 通过稳定 NEDD4L mRNA 调节 TFRC 泛素化和铁死亡,从而影响中风。
Cell Biol Toxicol. 2024 Feb 2;40(1):8. doi: 10.1007/s10565-024-09844-x.
2
The roles of E3 ubiquitin ligases in cancer progression and targeted therapy.E3 泛素连接酶在癌症进展和靶向治疗中的作用。
Clin Transl Med. 2023 Mar;13(3):e1204. doi: 10.1002/ctm2.1204.
3
Glutamine metabolism in breast cancer and possible therapeutic targets.乳腺癌中的谷氨酰胺代谢及潜在治疗靶点。
Biochem Pharmacol. 2023 Apr;210:115464. doi: 10.1016/j.bcp.2023.115464. Epub 2023 Feb 26.
4
Glucose metabolic reprogramming and its therapeutic potential in obesity-associated endometrial cancer.肥胖相关子宫内膜癌中的葡萄糖代谢重编程及其治疗潜力。
J Transl Med. 2023 Feb 7;21(1):94. doi: 10.1186/s12967-022-03851-4.
5
Warburg effect in colorectal cancer: the emerging roles in tumor microenvironment and therapeutic implications.结直肠癌中的瓦博格效应:在肿瘤微环境中的新兴作用及其治疗意义。
J Hematol Oncol. 2022 Nov 1;15(1):160. doi: 10.1186/s13045-022-01358-5.
6
Secretory autophagy promotes RAB37-mediated insulin secretion under glucose stimulation both and .在葡萄糖刺激下,分泌自噬通过 RAB37 促进胰岛素分泌。
Autophagy. 2023 Apr;19(4):1239-1257. doi: 10.1080/15548627.2022.2123098. Epub 2022 Sep 15.
7
Glucose transporters: Important regulators of endometrial cancer therapy sensitivity.葡萄糖转运蛋白:子宫内膜癌治疗敏感性的重要调节因子。
Front Oncol. 2022 Aug 5;12:933827. doi: 10.3389/fonc.2022.933827. eCollection 2022.
8
Hsp90 induces Acsl4-dependent glioma ferroptosis via dephosphorylating Ser637 at Drp1.Hsp90 通过去磷酸化 Drp1 的 Ser637 诱导 Acsl4 依赖性胶质瘤铁死亡。
Cell Death Dis. 2022 Jun 13;13(6):548. doi: 10.1038/s41419-022-04997-1.
9
Metabolic profile of the Warburg effect as a tool for molecular prognosis and diagnosis of cancer.作为癌症分子预后和诊断工具的瓦伯格效应的代谢特征。
Expert Rev Mol Diagn. 2022 Apr;22(4):439-447. doi: 10.1080/14737159.2022.2065196. Epub 2022 Apr 12.
10
Cancer epidemiology and treatment patterns for older persons in Japan: a review of nationwide data and statistics.日本老年人的癌症流行病学和治疗模式:对全国数据和统计的综述。
Jpn J Clin Oncol. 2022 Apr 6;52(4):303-312. doi: 10.1093/jjco/hyac011.