• 文献检索
  • 文档翻译
  • 深度研究
  • 学术资讯
  • Suppr Zotero 插件Zotero 插件
  • 邀请有礼
  • 套餐&价格
  • 历史记录
应用&插件
Suppr Zotero 插件Zotero 插件浏览器插件Mac 客户端Windows 客户端微信小程序
定价
高级版会员购买积分包购买API积分包
服务
文献检索文档翻译深度研究API 文档MCP 服务
关于我们
关于 Suppr公司介绍联系我们用户协议隐私条款
关注我们

Suppr 超能文献

核心技术专利:CN118964589B侵权必究
粤ICP备2023148730 号-1Suppr @ 2026

文献检索

告别复杂PubMed语法,用中文像聊天一样搜索,搜遍4000万医学文献。AI智能推荐,让科研检索更轻松。

立即免费搜索

文件翻译

保留排版,准确专业,支持PDF/Word/PPT等文件格式,支持 12+语言互译。

免费翻译文档

深度研究

AI帮你快速写综述,25分钟生成高质量综述,智能提取关键信息,辅助科研写作。

立即免费体验

长链非编码 RNA MDRL 通过 miR-361/SQSTM1/NLRP3 信号通路减轻动脉粥样硬化。

LncRNA MDRL Mitigates Atherosclerosis through miR-361/SQSTM1/NLRP3 Signaling.

机构信息

Division of Cardiology, The Second Hospital of Hebei Medical University, Shijiazhuang, China.

Institute of Hypertension and Department of Internal Medicine, Tongji Hospital, Tongji Medical College, Huazhong University of Science and Technology, Wuhan, China.

出版信息

Mediators Inflamm. 2022 Sep 21;2022:5463505. doi: 10.1155/2022/5463505. eCollection 2022.

DOI:10.1155/2022/5463505
PMID:36186576
原文链接:https://pmc.ncbi.nlm.nih.gov/articles/PMC9519314/
Abstract

OBJECTIVE

Long non-coding RNAs (lncRNAs) play many important roles in gene regulation and disease pathogenesis. Here, we sought to determine that mitochondrial dynamic related lncRNA (MDRL) modulates NLRP3 inflammasome activation and apoptosis of vascular smooth muscle cells (VSMCs) and protects arteries against atherosclerosis.

METHODS

experiments, we applied LDLR knockout (LDLR) mice fed the high-fat diet to investigate the effects of MDRL on atherosclerosis. experiments, we applied mouse aortic smooth muscle cells to determine the mechanism of MDRL in abrogating NLRP3 inflammasome and inhibiting cell apoptosis through miR-361/sequentosome 1 (SQSTM1) by TUNEL staining, quantitative RT-PCR, western blot, microribonucleoprotein immunoprecipitation, and luciferase reporter assay.

RESULTS

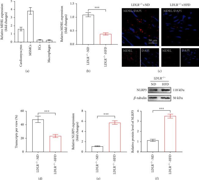
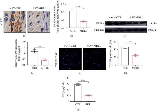
Downregulated MDRL and increased NLRP3 were observed in mouse atherosclerotic plaques, accompanied with the increase of miR-361. The results showed that MDRL overexpression significantly attenuated the burden of atherosclerotic plaque and facilitated plaque stability through inhibiting NLRP3 inflammasome activation and cell apoptosis, and vice versa. Mechanically, MDRL suppressed NLRP3 inflammasome activation and VSMC apoptosis via suppressing miR-361. Furthermore, miR-361 directly bound to the 3'UTR of SQSTM1 and inhibited its translation, subsequently activating NLRP3 inflammasome. Systematic delivery of miR-361 partly counteracted the beneficial effects of MDRL overexpression on atherosclerotic development in LDLR mice.

CONCLUSIONS

In summary, MDRL alleviates NLRP3 inflammasome activation and apoptosis in VSMCs through miR-361/SQSTM1/NLRP3 pathway during atherogenesis. These data indicate that MDRL and inhibition of miR-361 represent potential therapeutic targets in atherosclerosis-related diseases.

摘要

目的

长链非编码 RNA(lncRNA)在基因调控和疾病发病机制中发挥着许多重要作用。在这里,我们试图确定线粒体动态相关 lncRNA(MDRL)是否调节 NLRP3 炎性体激活和血管平滑肌细胞(VSMC)凋亡,并保护动脉免受动脉粥样硬化的影响。

方法

在实验中,我们应用 LDLR 敲除(LDLR)小鼠喂食高脂肪饮食来研究 MDRL 对动脉粥样硬化的影响。在实验中,我们应用小鼠主动脉平滑肌细胞来确定 MDRL 通过 TUNEL 染色、定量 RT-PCR、western blot、微核糖核蛋白免疫沉淀和荧光素酶报告基因分析来破坏 NLRP3 炎性体并抑制细胞凋亡的机制。

结果

在小鼠动脉粥样硬化斑块中观察到下调的 MDRL 和增加的 NLRP3,同时伴随着 miR-361 的增加。结果表明,MDRL 过表达通过抑制 NLRP3 炎性体激活和细胞凋亡,显著减轻动脉粥样硬化斑块的负担并促进斑块稳定,反之亦然。从机制上讲,MDRL 通过抑制 miR-361 来抑制 NLRP3 炎性体激活和 VSMC 凋亡。此外,miR-361 直接结合 SQSTM1 的 3'UTR 并抑制其翻译,从而激活 NLRP3 炎性体。系统递送 miR-361 部分抵消了 MDRL 过表达对 LDLR 小鼠动脉粥样硬化发展的有益影响。

结论

总之,在动脉粥样硬化发生过程中,MDRL 通过 miR-361/SQSTM1/NLRP3 通路减轻 VSMC 中的 NLRP3 炎性体激活和凋亡。这些数据表明,MDRL 和抑制 miR-361 可能成为与动脉粥样硬化相关疾病的潜在治疗靶点。

https://cdn.ncbi.nlm.nih.gov/pmc/blobs/6759/9519314/da589808f1ec/MI2022-5463505.007.jpg
https://cdn.ncbi.nlm.nih.gov/pmc/blobs/6759/9519314/fb64ea317d06/MI2022-5463505.001.jpg
https://cdn.ncbi.nlm.nih.gov/pmc/blobs/6759/9519314/15ed897c464d/MI2022-5463505.002.jpg
https://cdn.ncbi.nlm.nih.gov/pmc/blobs/6759/9519314/21c4da63dfcd/MI2022-5463505.003.jpg
https://cdn.ncbi.nlm.nih.gov/pmc/blobs/6759/9519314/ec631dc73ce0/MI2022-5463505.004.jpg
https://cdn.ncbi.nlm.nih.gov/pmc/blobs/6759/9519314/d9327a0b0316/MI2022-5463505.005.jpg
https://cdn.ncbi.nlm.nih.gov/pmc/blobs/6759/9519314/5e4be05b4850/MI2022-5463505.006.jpg
https://cdn.ncbi.nlm.nih.gov/pmc/blobs/6759/9519314/da589808f1ec/MI2022-5463505.007.jpg
https://cdn.ncbi.nlm.nih.gov/pmc/blobs/6759/9519314/fb64ea317d06/MI2022-5463505.001.jpg
https://cdn.ncbi.nlm.nih.gov/pmc/blobs/6759/9519314/15ed897c464d/MI2022-5463505.002.jpg
https://cdn.ncbi.nlm.nih.gov/pmc/blobs/6759/9519314/21c4da63dfcd/MI2022-5463505.003.jpg
https://cdn.ncbi.nlm.nih.gov/pmc/blobs/6759/9519314/ec631dc73ce0/MI2022-5463505.004.jpg
https://cdn.ncbi.nlm.nih.gov/pmc/blobs/6759/9519314/d9327a0b0316/MI2022-5463505.005.jpg
https://cdn.ncbi.nlm.nih.gov/pmc/blobs/6759/9519314/5e4be05b4850/MI2022-5463505.006.jpg
https://cdn.ncbi.nlm.nih.gov/pmc/blobs/6759/9519314/da589808f1ec/MI2022-5463505.007.jpg

相似文献

1
LncRNA MDRL Mitigates Atherosclerosis through miR-361/SQSTM1/NLRP3 Signaling.长链非编码 RNA MDRL 通过 miR-361/SQSTM1/NLRP3 信号通路减轻动脉粥样硬化。
Mediators Inflamm. 2022 Sep 21;2022:5463505. doi: 10.1155/2022/5463505. eCollection 2022.
2
Fucoidan Inhibits NLRP3 Inflammasome Activation by Enhancing p62/SQSTM1-Dependent Selective Autophagy to Alleviate Atherosclerosis.岩藻聚糖硫酸酯通过增强 p62/SQSTM1 依赖性自噬来抑制 NLRP3 炎性小体激活,从而缓解动脉粥样硬化。
Oxid Med Cell Longev. 2020 Aug 6;2020:3186306. doi: 10.1155/2020/3186306. eCollection 2020.
3
Ogg1-Dependent DNA Repair Regulates NLRP3 Inflammasome and Prevents Atherosclerosis.依赖Ogg1的DNA修复调节NLRP3炎性小体并预防动脉粥样硬化。
Circ Res. 2016 Sep 2;119(6):e76-90. doi: 10.1161/CIRCRESAHA.116.308362. Epub 2016 Jul 6.
4
NLRP3 Inflammasome Activation Controls Vascular Smooth Muscle Cells Phenotypic Switch in Atherosclerosis.NLRP3 炎性小体激活调控动脉粥样硬化中血管平滑肌细胞表型转换。
Int J Mol Sci. 2021 Dec 29;23(1):340. doi: 10.3390/ijms23010340.
5
miR-155 activates the NLRP3 inflammasome by regulating the MEK/ERK/NF-κB pathway in carotid atherosclerotic plaques in ApoE mice.miR-155 通过调节 ApoE 小鼠颈动脉粥样硬化斑块中的 MEK/ERK/NF-κB 通路激活 NLRP3 炎性小体。
J Physiol Biochem. 2022 May;78(2):365-375. doi: 10.1007/s13105-022-00871-y. Epub 2022 Jan 26.
6
LncRNA Gaplinc promotes the pyroptosis of vascular endothelial cells through SP1 binding to enhance NLRP3 transcription in atherosclerosis.长链非编码 RNA Gaplinc 通过结合 SP1 增强 NLRP3 转录促进动脉粥样硬化中血管内皮细胞的细胞焦亡。
Cell Signal. 2022 Nov;99:110420. doi: 10.1016/j.cellsig.2022.110420. Epub 2022 Jul 25.
7
MicroRNA-155 promotes the ox-LDL-induced activation of NLRP3 inflammasomes via the ERK1/2 pathway in THP-1 macrophages and aggravates atherosclerosis in ApoE-/- mice.微小RNA-155通过ERK1/2途径促进THP-1巨噬细胞中氧化型低密度脂蛋白诱导的NLRP3炎性小体激活,并加重载脂蛋白E基因敲除小鼠的动脉粥样硬化。
Ann Palliat Med. 2019 Nov;8(5):676-689. doi: 10.21037/apm.2019.10.11.
8
MicroRNA-495 Ameliorates Cardiac Microvascular Endothelial Cell Injury and Inflammatory Reaction by Suppressing the NLRP3 Inflammasome Signaling Pathway.微小RNA-495通过抑制NLRP3炎性小体信号通路减轻心脏微血管内皮细胞损伤和炎症反应。
Cell Physiol Biochem. 2018;49(2):798-815. doi: 10.1159/000493042. Epub 2018 Aug 30.
9
Nicotine exacerbates atherosclerosis and plaque instability via NLRP3 inflammasome activation in vascular smooth muscle cells.尼古丁通过血管平滑肌细胞中 NLRP3 炎性小体的激活来加剧动脉粥样硬化和斑块不稳定。
Theranostics. 2023 May 8;13(9):2825-2842. doi: 10.7150/thno.81388. eCollection 2023.
10
Melatonin Ameliorates the Progression of Atherosclerosis via Mitophagy Activation and NLRP3 Inflammasome Inhibition.褪黑素通过激活自噬和抑制 NLRP3 炎性小体来改善动脉粥样硬化的进展。
Oxid Med Cell Longev. 2018 Sep 4;2018:9286458. doi: 10.1155/2018/9286458. eCollection 2018.

引用本文的文献

1
Epigenetics in the formation of pathological aggregates in amyotrophic lateral sclerosis.表观遗传学在肌萎缩侧索硬化症病理聚集体形成中的作用
Front Mol Neurosci. 2024 Sep 3;17:1417961. doi: 10.3389/fnmol.2024.1417961. eCollection 2024.
2
Different roles of endothelial cell-derived fibronectin and plasma fibronectin in endothelial dysfunction.内皮细胞衍生型纤维连接蛋白和血浆纤维连接蛋白在血管内皮功能障碍中的不同作用。
Turk J Med Sci. 2023 Oct 25;53(6):1667-1677. doi: 10.55730/1300-0144.5735. eCollection 2023.
3
Emerging Role of Long Noncoding RNAs in Regulating Inflammasome-Mediated Neurodegeneration in Parkinson's Disease.

本文引用的文献

1
The role of long noncoding RNA Nron in atherosclerosis development and plaque stability.长链非编码RNA Nron在动脉粥样硬化发展和斑块稳定性中的作用。
iScience. 2022 Feb 24;25(3):103978. doi: 10.1016/j.isci.2022.103978. eCollection 2022 Mar 18.
2
Probing Inflammasome Activation in Atherosclerosis.探测动脉粥样硬化中的炎症小体激活。
Methods Mol Biol. 2022;2419:313-331. doi: 10.1007/978-1-0716-1924-7_20.
3
Selective Autophagy Receptor p62/SQSTM1, a Pivotal Player in Stress and Aging.选择性自噬受体p62/SQSTM1,应激与衰老中的关键因子。
长链非编码 RNA 在调控帕金森病中炎症小体介导的神经退行性变中的新兴作用
Mol Neurobiol. 2024 Jul;61(7):4619-4632. doi: 10.1007/s12035-023-03809-7. Epub 2023 Dec 18.
4
Top Five Stories of the Cellular Landscape and Therapies of Atherosclerosis: Current Knowledge and Future Perspectives.细胞景观与动脉粥样硬化治疗的五大研究热点:现状与展望。
Curr Med Sci. 2024 Feb;44(1):1-27. doi: 10.1007/s11596-023-2818-2. Epub 2023 Dec 7.
5
Non-coding RNAs are key players and promising therapeutic targets in atherosclerosis.非编码RNA是动脉粥样硬化的关键参与者和有前景的治疗靶点。
Front Cell Dev Biol. 2023 Sep 1;11:1237941. doi: 10.3389/fcell.2023.1237941. eCollection 2023.
6
MicroRNA-361-5p acts as a biomarker for carotid artery stenosis and promotes vascular smooth muscle cell proliferation and migration.miR-361-5p 作为颈动脉狭窄的生物标志物,促进血管平滑肌细胞增殖和迁移。
BMC Med Genomics. 2023 Jun 16;16(1):134. doi: 10.1186/s12920-023-01563-2.
7
Noncoding RNAs as Key Regulators for Cardiac Development and Cardiovascular Diseases.非编码RNA作为心脏发育和心血管疾病的关键调节因子
J Cardiovasc Dev Dis. 2023 Apr 12;10(4):166. doi: 10.3390/jcdd10040166.
Front Cell Dev Biol. 2022 Feb 14;10:793328. doi: 10.3389/fcell.2022.793328. eCollection 2022.
4
Targeting the Inflammasome in Cardiovascular Disease.靶向心血管疾病中的炎性小体
JACC Basic Transl Sci. 2021 Nov 3;7(1):84-98. doi: 10.1016/j.jacbts.2021.08.006. eCollection 2022 Jan.
5
Hypoxia inducible factor 1α inhibitor PX-478 reduces atherosclerosis in mice.缺氧诱导因子 1α 抑制剂 PX-478 可减少小鼠动脉粥样硬化。
Atherosclerosis. 2022 Mar;344:20-30. doi: 10.1016/j.atherosclerosis.2022.01.002. Epub 2022 Jan 21.
6
Long non-coding RNA PVT1/microRNA miR-3127-5p/NCK-associated protein 1-like axis participates in the pathogenesis of abdominal aortic aneurysm by regulating vascular smooth muscle cells.长链非编码 RNA PVT1/微小 RNA miR-3127-5p/NCK 相关蛋白 1 样轴通过调节血管平滑肌细胞参与腹主动脉瘤的发病机制。
Bioengineered. 2021 Dec;12(2):12583-12596. doi: 10.1080/21655979.2021.2010384.
7
Vascular Smooth Muscle Cells in Aortic Aneurysm: From Genetics to Mechanisms.主动脉瘤中的血管平滑肌细胞:从遗传学角度到机制。
J Am Heart Assoc. 2021 Dec 21;10(24):e023601. doi: 10.1161/JAHA.121.023601. Epub 2021 Nov 19.
8
Long Noncoding RNA Controls Advanced Atherosclerotic Lesion Formation and Plaque Destabilization.长链非编码 RNA 控制动脉粥样硬化病变的形成和斑块不稳定。
Circulation. 2021 Nov 9;144(19):1567-1583. doi: 10.1161/CIRCULATIONAHA.120.052023. Epub 2021 Oct 14.
9
Smooth muscle cells in atherosclerosis: clones but not carbon copies.动脉粥样硬化中的平滑肌细胞:克隆而非完全相同的复制品。
JVS Vasc Sci. 2021 May 15;2:136-148. doi: 10.1016/j.jvssci.2021.02.002. eCollection 2021.
10
LncRNA CDKN2B-AS1 hinders the proliferation and facilitates apoptosis of ox-LDL-induced vascular smooth muscle cells via the ceRNA network of CDKN2B-AS1/miR-126-5p/PTPN7.长链非编码 RNA CDKN2B-AS1 通过 CDKN2B-AS1/miR-126-5p/PTPN7 的 ceRNA 网络抑制氧化型低密度脂蛋白诱导的血管平滑肌细胞增殖并促进其凋亡。
Int J Cardiol. 2021 Oct 1;340:79-87. doi: 10.1016/j.ijcard.2021.08.009. Epub 2021 Aug 10.