Suppr超能文献

中药专利药清咳平喘颗粒通过再生克拉拉细胞减轻急性肺损伤。

The traditional Chinese patented medicine Qingke Pingchuan granules alleviate acute lung injury by regenerating club cells.

作者信息

Wu Yuanyuan, Zhu Wensi, Rouzi Ainiwaer, Tong Lin, Han Linxiao, Song Juan, Ding Jianwen, Yan Yu, Li Miao, Pan Ting, Liu Jie, Wang Qin, Song Yuanlin, Shen Jie, Zhou Jian

机构信息

Department of Pulmonary and Critical Care Medicine, Shanghai Respiratory Research Institute, Zhongshan Hospital Fudan University Shanghai China.

Shanghai Engineering Research Center of Internet of Things for Respiratory Medicine Shanghai China.

出版信息

Pulm Circ. 2022 Jul 1;12(3):e12138. doi: 10.1002/pul2.12138. eCollection 2022 Jul.

Abstract

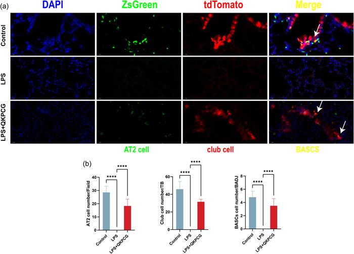
Qingke Pingchuan granules (QKPCG), a patented traditional Chinese medicine, clinically, are recommended for acute tracheobronchitis, cough, community-acquired pneumonia, and other respiratory diseases. However, its potential protective effect and mechanism of action in acute lung injury (ALI) have not been explored. We aimed to explore the mechanisms underlying the protective role of QKPCG in ALI. The therapeutic efficacy of QKPCG was investigated in a lipopolysaccharide (LPS)-induced ALI mouse model. Mice were divided into three groups, namely, the Control, LPS, and LPS + QKPCG groups. Mice in the LPS + QKPCG group were administered QKPCG intragastrically as a treatment once a day for a total of three days. QKPCG effectively increased survival and reduced lung injury in treated mice. It significantly reduced the LPS-induced expression of interleukin (IL)-6, tumor necrosis factor-α (TNF-α), IL-1α, and IL-1β. RNA-sequencing followed by real-time quantitative polymerase chain reaction validation suggested a critical role of the secretoglobin family 1A member 1 () gene in mediating the protective effect of QKPCG. Further, QKPCG reversed the LPS-induced downregulation of the Clara cell 10 kDa protein (CC10), a pulmonary surfactant protein encoded by , which is mainly secreted by club cells in the lungs. Exogenous supplementation of CC10 alleviated LPS-induced ALI. Hematoxylin and eosin staining and enzyme-linked immunosorbent assay results further confirmed the anti-inflammatory properties of CC10, which were suggested as mediated via the inhibition of NFκB phosphorylation. In summary, our study provides evidence of the beneficial role of QKPCG in alleviating lung injury, mediated via the decreased disruption of club cells and higher expression of CC10, which leads to NFκB pathway inhibition.

摘要

清咳平喘颗粒(QKPCG)是一种专利中药,临床上推荐用于治疗急性气管支气管炎、咳嗽、社区获得性肺炎及其他呼吸系统疾病。然而,其在急性肺损伤(ALI)中的潜在保护作用及作用机制尚未得到探索。我们旨在探究QKPCG在ALI中发挥保护作用的机制。在脂多糖(LPS)诱导的ALI小鼠模型中研究了QKPCG的治疗效果。将小鼠分为三组,即对照组、LPS组和LPS + QKPCG组。LPS + QKPCG组小鼠每天灌胃给予QKPCG一次,共给药三天。QKPCG有效提高了治疗小鼠的存活率并减轻了肺损伤。它显著降低了LPS诱导的白细胞介素(IL)-6、肿瘤坏死因子-α(TNF-α)、IL-1α和IL-1β的表达。RNA测序及随后的实时定量聚合酶链反应验证表明,分泌球蛋白家族1A成员1()基因在介导QKPCG的保护作用中起关键作用。此外,QKPCG逆转了LPS诱导的Clara细胞10 kDa蛋白(CC10)的下调,CC10是一种由编码的肺表面活性蛋白,主要由肺中的俱乐部细胞分泌。外源性补充CC10减轻了LPS诱导的ALI。苏木精和伊红染色及酶联免疫吸附测定结果进一步证实了CC10的抗炎特性,提示其通过抑制NFκB磷酸化介导。总之,我们的研究提供了证据,表明QKPCG通过减少俱乐部细胞的破坏和提高CC10的表达来减轻肺损伤,从而导致NFκB途径的抑制。

https://cdn.ncbi.nlm.nih.gov/pmc/blobs/c82d/9500488/2beadd2c3766/PUL2-12-e12138-g003.jpg

文献AI研究员

20分钟写一篇综述,助力文献阅读效率提升50倍。

立即体验

用中文搜PubMed

大模型驱动的PubMed中文搜索引擎

马上搜索

文档翻译

学术文献翻译模型,支持多种主流文档格式。

立即体验