Green Ryan, Mayilsamy Karthick, McGill Andrew R, Martinez Taylor E, Chandran Bala, Blair Laura J, Bickford Paula C, Mohapatra Shyam S, Mohapatra Subhra
Department of Molecular Medicine, Morsani College of Medicine, University of South Florida, Tampa, FL 33612, USA.
Department of Internal Medicine, Morsani College of Medicine, University of South Florida, Tampa, FL 33612, USA.
Mol Ther Methods Clin Dev. 2022 Dec 8;27:217-229. doi: 10.1016/j.omtm.2022.09.007. Epub 2022 Sep 24.
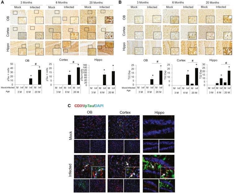
The coronavirus disease 2019 (COVID-19) pandemic has caused over 600,000,000 infections globally thus far. Up to 30% of individuals with mild to severe disease develop long COVID, exhibiting diverse neurologic symptoms including dementias. However, there is a paucity of knowledge of molecular brain markers and whether these can precipitate the onset of Alzheimer's disease (AD). Herein, we report the brain gene expression profiles of severe COVID-19 patients showing increased expression of innate immune response genes and genes implicated in AD pathogenesis. The use of a mouse-adapted strain of SARS-CoV-2 (MA10) in an aged mouse model shows evidence of viral neurotropism, prolonged viral infection, increased expression of tau aggregator FKBP51, interferon-inducible gene , and complement genes C4 and C5AR1. Brain histopathology shows AD signatures including increased tau-phosphorylation, tau-oligomerization, and α-synuclein expression in aged MA10 infected mice. The results of gene expression profiling of SARS-CoV-2-infected and AD brains and studies in the MA10 aged mouse model taken together, for the first time provide evidence suggesting that SARS-CoV-2 infection alters expression of genes in the brain associated with the development of AD. Future studies of common molecular markers in SARS-CoV-2 infection and AD could be useful for developing novel therapies targeting AD.
截至目前,2019年冠状病毒病(COVID-19)大流行已在全球造成超过6亿例感染。多达30%的轻症至重症患者会发展为长期新冠,表现出包括痴呆症在内的多种神经症状。然而,对于分子脑标志物以及这些标志物是否会促使阿尔茨海默病(AD)发病,我们知之甚少。在此,我们报告了重症COVID-19患者的脑基因表达谱,显示先天免疫反应基因以及与AD发病机制相关的基因表达增加。在老年小鼠模型中使用适应小鼠的严重急性呼吸综合征冠状病毒2(SARS-CoV-2)毒株(MA10),显示出病毒嗜神经性、病毒感染持续时间延长、tau聚集蛋白FKBP51、干扰素诱导基因以及补体基因C4和C5AR1表达增加的证据。脑组织病理学显示,在感染MA10的老年小鼠中存在AD特征,包括tau磷酸化增加、tau寡聚化和α-突触核蛋白表达增加。SARS-CoV-2感染脑和AD脑的基因表达谱分析结果以及在MA10老年小鼠模型中的研究结果首次共同提供了证据,表明SARS-CoV-2感染会改变与AD发展相关的脑内基因表达。未来对SARS-CoV-2感染和AD中常见分子标志物的研究可能有助于开发针对AD的新疗法。