Suppr超能文献

介孔二氧化硅纳米颗粒上的蛋白质吸附增加导致特应性皮炎。

Greater Plasma Protein Adsorption on Mesoporous Silica Nanoparticles Aggravates Atopic Dermatitis.

机构信息

Department of Immunology, Jeonbuk National University Medical School, Jeonju, 54907, Republic of Korea.

Lee Gil Ya Cancer and Diabetes Institute, Gachon University, Incheon, 21999, Republic of Korea.

出版信息

Int J Nanomedicine. 2022 Sep 29;17:4599-4617. doi: 10.2147/IJN.S383324. eCollection 2022.

Abstract

PURPOSE

The protein corona surrounding nanoparticles has attracted considerable attention as it induces subsequent inflammatory responses. Although mesoporous silica nanoparticles (MSN) are commonly used in medicines, cosmetics, and packaging, the inflammatory effects of the MSN protein corona on the cutaneous system have not been investigated till date.

METHODS

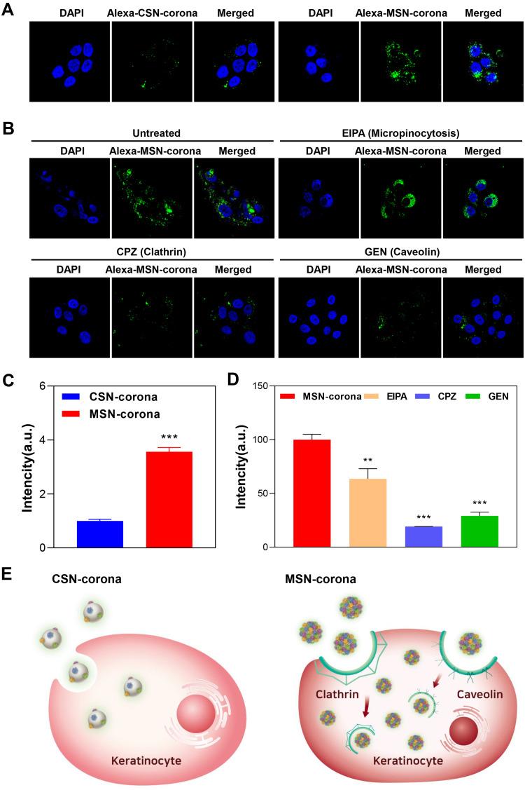
We examined the greater plasma protein adsorption on MSN leads to serious inflammatory reactions in extract (DFE)-induced mouse atopic dermatitis (AD)-like skin inflammation because of increased uptake by keratinocytes.

RESULTS

We compare the AD lesions induced by MSN and colloidal (non-porous) silica nanoparticles (CSN), which exhibit different pore architectures but similar dimensions and surface chemistry. MSN-corona treatment of severe skin inflammation in a DFE-induced in vivo AD model greatly increases mouse ear epidermal thickness and infiltration of immune cells compared with the CSN-corona treatment. Moreover, MSN-corona significantly increase AD-specific immunoglobulins, serum histamine, and Th1/Th2/Th17 cytokines in the ear and lymph nodes. MSN-corona induce more severe cutaneous inflammation than CSN by significantly decreasing claudin-1 expression.

CONCLUSION

This study demonstrates the novel impact of the MSN protein corona in inducing inflammatory responses through claudin-1 downregulation and suggests useful clinical guidelines for MSN application in cosmetics and drug delivery systems.

摘要

目的

围绕纳米颗粒的蛋白质冠已经引起了相当多的关注,因为它会引起后续的炎症反应。尽管介孔硅纳米颗粒(MSN)常用于医药、化妆品和包装,但迄今为止,MSN 蛋白质冠对皮肤系统的炎症影响尚未得到研究。

方法

我们研究了较大的血浆蛋白吸附在 MSN 上,由于角质形成细胞的摄取增加,导致提取(DFE)诱导的特应性皮炎(AD)样皮肤炎症中的严重炎症反应。

结果

我们比较了 MSN 和胶体(无孔)硅纳米颗粒(CSN)引起的 AD 病变,它们具有不同的孔结构,但具有相似的尺寸和表面化学性质。MSN 冠处理在体内 DFE 诱导的 AD 模型中严重的皮肤炎症,与 CSN 冠处理相比,大大增加了小鼠耳表皮厚度和免疫细胞的浸润。此外,MSN 冠还显著增加了耳和淋巴结中 AD 特异性免疫球蛋白、血清组胺和 Th1/Th2/Th17 细胞因子。MSN 冠通过显著降低 Claudin-1 的表达,引起比 CSN 更严重的皮肤炎症。

结论

本研究表明,MSN 蛋白质冠通过下调 Claudin-1 诱导炎症反应具有新的影响,并为 MSN 在化妆品和药物输送系统中的应用提供了有用的临床指导。

https://cdn.ncbi.nlm.nih.gov/pmc/blobs/33cb/9528962/cc596b6cc7e4/IJN-17-4599-g0001.jpg

文献AI研究员

20分钟写一篇综述,助力文献阅读效率提升50倍。

立即体验

用中文搜PubMed

大模型驱动的PubMed中文搜索引擎

马上搜索

文档翻译

学术文献翻译模型,支持多种主流文档格式。

立即体验