Suppr超能文献

基于铁死亡和坏死性凋亡相关基因的冠状动脉疾病分子亚型鉴定

Identification of molecular subtypes of coronary artery disease based on ferroptosis- and necroptosis-related genes.

作者信息

Liu Wen-Pan, Li Peng, Zhan Xu, Qu Lai-Hao, Xiong Tao, Hou Fang-Xia, Wang Jun-Kui, Wei Na, Liu Fu-Qiang

机构信息

Cardiovascular Department, Shaanxi Provincial People's Hospital, Xi'an, Shaanxi, China.

Department of Cardiothoracic Surgery, The First People's Hospital of Kunming City and Ganmei Affiliated Hospital of Kunming Medical University, Kunming, Yunnan, China.

出版信息

Front Genet. 2022 Sep 20;13:870222. doi: 10.3389/fgene.2022.870222. eCollection 2022.

Abstract

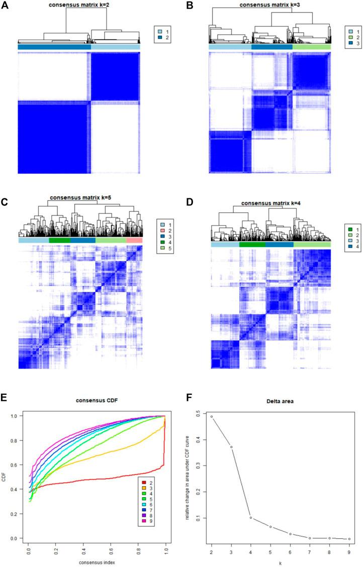
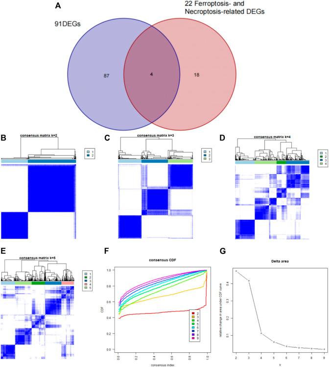
Coronary artery disease (CAD) is a heterogeneous disorder with high morbidity, mortality, and healthcare costs, representing a major burden on public health. Here, we aimed to improve our understanding of the genetic drivers of ferroptosis and necroptosis and the clustering of gene expression in CAD in order to develop novel personalized therapies to slow disease progression. CAD datasets were obtained from the Gene Expression Omnibus. The identification of ferroptosis- and necroptosis-related differentially expressed genes (DEGs) and the consensus clustering method including the classification algorithm used km and distance used spearman were performed to differentiate individuals with CAD into two clusters (cluster A and cluster B) based expression matrix of DEGs. Next, we identified four subgroup-specific genes of significant difference between cluster A and B and again divided individuals with CAD into gene cluster A and gene cluster B with same methods. Additionally, we compared differences in clinical information between the subtypes separately. Finally, principal component analysis algorithms were constructed to calculate the cluster-specific gene score for each sample for quantification of the two clusters. In total, 25 ferroptosis- and necroptosis-related DEGs were screened. The genes in cluster A were mostly related to the neutrophil pathway, whereas those in cluster B were mostly related to the B-cell receptor signaling pathway. Moreover, the subgroup-specific gene scores and CAD indices were higher in cluster A and gene cluster A than in cluster B and gene cluster B. We also identified and validated two genes showing upregulation between clusters A and B in a validation dataset. High expression of and was related to more severe disease in patients with CAD, whereas and expression was associated with delayed CAD progression. The identification of genetic subgroups of patients with CAD may improve clinician knowledge of disease pathogenesis and facilitate the development of methods for disease diagnosis, classification, and prognosis.

摘要

冠状动脉疾病(CAD)是一种异质性疾病,具有高发病率、高死亡率和高昂的医疗成本,是公共卫生的一大负担。在此,我们旨在加深对铁死亡和坏死性凋亡的遗传驱动因素以及CAD中基因表达聚类的理解,以便开发新的个性化疗法来减缓疾病进展。CAD数据集来自基因表达综合数据库(Gene Expression Omnibus)。通过识别与铁死亡和坏死性凋亡相关的差异表达基因(DEGs),并采用包括使用km的分类算法和使用spearman的距离的共识聚类方法,根据DEGs的表达矩阵将CAD患者分为两个聚类(聚类A和聚类B)。接下来,我们确定了聚类A和聚类B之间有显著差异的四个亚组特异性基因,并再次使用相同方法将CAD患者分为基因聚类A和基因聚类B。此外,我们分别比较了各亚型之间临床信息的差异。最后,构建主成分分析算法,为每个样本计算聚类特异性基因评分,以量化这两个聚类。总共筛选出25个与铁死亡和坏死性凋亡相关的DEGs。聚类A中的基因大多与中性粒细胞途径相关,而聚类B中的基因大多与B细胞受体信号通路相关。此外,聚类A和基因聚类A中的亚组特异性基因评分和CAD指标高于聚类B和基因聚类B。我们还在一个验证数据集中鉴定并验证了两个在聚类A和B之间上调的基因。 和 的高表达与CAD患者更严重的疾病相关,而 和 的表达与CAD进展延迟相关。识别CAD患者的遗传亚组可能会提高临床医生对疾病发病机制的认识,并促进疾病诊断、分类和预后方法的发展。

https://cdn.ncbi.nlm.nih.gov/pmc/blobs/d85d/9531137/4b5f7d485deb/fgene-13-870222-g001.jpg

文献AI研究员

20分钟写一篇综述,助力文献阅读效率提升50倍。

立即体验

用中文搜PubMed

大模型驱动的PubMed中文搜索引擎

马上搜索

文档翻译

学术文献翻译模型,支持多种主流文档格式。

立即体验