Suppr超能文献

长链非编码 RNA SNHG3 通过结合和调节 c-MYC 增强 BMI1 mRNA 的稳定性:对 SNHG3 在膀胱癌致癌作用的影响。

LncRNA SNHG3 enhances BMI1 mRNA stability by binding and regulating c-MYC: Implications for the carcinogenic role of SNHG3 in bladder cancer.

机构信息

Department of Urology, Putuo People's Hospital, School of Medicine, Tongji University, Shanghai, China.

Department of Urology, Shanghai Tenth People's Hospital, School of Medicine, Tongji University, Shanghai, China.

出版信息

Cancer Med. 2023 Mar;12(5):5718-5735. doi: 10.1002/cam4.5316. Epub 2022 Oct 8.

Abstract

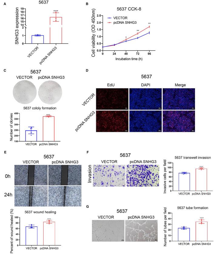
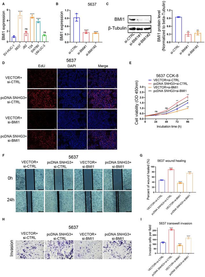
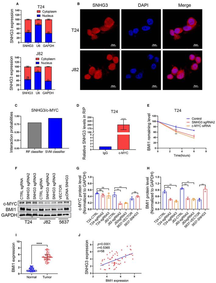
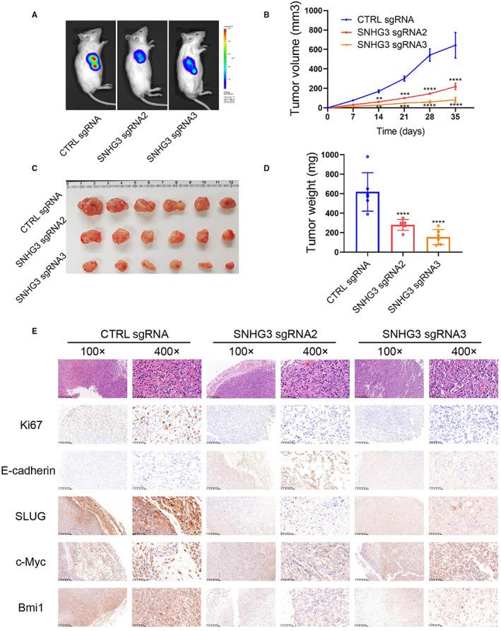
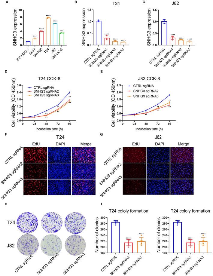
The transformation of nonmuscle-invasive bladder cancer (BLCa) to muscle-invasive type and distant metastasis are the two major threats to patients after surgery. Thus, it is important to identify the key genes of BLCa cell invasion and metastasis. Long noncoding RNA (lncRNA) is a potential clinical tool for cancer diagnosis and treatment. Herein, we verified that lncRNA SNHG3 is upregulated in human BLCa specimens and is proportional to poor clinical prognosis via a combination of bioinformatic analyses and wet bench experiments. Then, we constructed SNHG3 knockdown and overexpression cell models via lentiviral packaging and CRISPR-Cas9 technique. Fluorescence in situ hybridization assay showed that SNHG3 is distributed in both the nucleus and cytoplasm of BLCa cell lines. In vitro assays including CCK-8, EdU, colony formation, wound healing, transwell, and tube formation demonstrated that SNHG3 knockdown and overexpression potently inhibited and enhanced BLCa cell proliferation, migration, invasion, and angiogenesis. In addition, IVIS imaging revealed that SNHG3 knockdown could significantly inhibit M-NSG mice xenograft tumor growth. Next, RNA sequencing, bioinformatics analyses and western blots indicated that SNHG3 could promote c-MYC expression. RNA immunoprecipitation, actinomycin D assay and western blot assays suggested that SNHG3 could also bind c-MYC protein which subsequently facilitate the stabilization of BMI1 mRNA, thus enhancing BMI1 protein level. However, SNHG3 knockdown had a slightly weaker inhibitory effect on BMI1 expression than c-MYC knockdown. Further, in vitro assays demonstrated that BMI1 knockdown could suppress the SNHG3 activation-induced tumor promoting effect in BLCa cells. Overall, this study has provided new insights into the potential implication of lncRNA SNHG3 in the pathogenesis of BLCa. Importantly, SNHG3/c-MYC/BMI1 axis may be a novel target for regulating tumor growth and metastasis in BLCa patients.

摘要

非肌肉浸润性膀胱癌(BLCa)向肌肉浸润型和远处转移的转化是手术后患者面临的两大威胁。因此,识别膀胱癌细胞侵袭和转移的关键基因非常重要。长链非编码 RNA(lncRNA)是癌症诊断和治疗的潜在临床工具。本文通过生物信息学分析和湿实验相结合的方法,验证了 lncRNA SNHG3 在人膀胱癌标本中上调,并与不良临床预后相关。然后,我们通过慢病毒包装和 CRISPR-Cas9 技术构建了 SNHG3 敲低和过表达细胞模型。荧光原位杂交实验显示,SNHG3 在膀胱癌细胞系的细胞核和细胞质中均有分布。体外实验包括 CCK-8、EdU、集落形成、划痕愈合、Transwell 和管形成实验表明,SNHG3 敲低和过表达能有效抑制和增强膀胱癌细胞的增殖、迁移、侵袭和血管生成。此外,IVIS 成像显示,SNHG3 敲低可显著抑制 M-NSG 小鼠异种移植肿瘤生长。接下来,RNA 测序、生物信息学分析和 Western blot 表明,SNHG3 可促进 c-MYC 表达。RNA 免疫沉淀、放线菌素 D 实验和 Western blot 实验表明,SNHG3 还可以与 c-MYC 蛋白结合,从而促进 BMI1 mRNA 的稳定,进而增强 BMI1 蛋白水平。然而,SNHG3 敲低对 BMI1 表达的抑制作用略低于 c-MYC 敲低。此外,体外实验表明,BMI1 敲低可抑制 SNHG3 激活诱导的膀胱癌细胞肿瘤促进作用。综上所述,本研究为 lncRNA SNHG3 在膀胱癌发病机制中的潜在作用提供了新的见解。重要的是,SNHG3/c-MYC/BMI1 轴可能成为调节膀胱癌患者肿瘤生长和转移的新靶点。

https://cdn.ncbi.nlm.nih.gov/pmc/blobs/1f2d/10028137/d423d019389a/CAM4-12-5718-g003.jpg

文献检索

告别复杂PubMed语法,用中文像聊天一样搜索,搜遍4000万医学文献。AI智能推荐,让科研检索更轻松。

立即免费搜索

文件翻译

保留排版,准确专业,支持PDF/Word/PPT等文件格式,支持 12+语言互译。

免费翻译文档

深度研究

AI帮你快速写综述,25分钟生成高质量综述,智能提取关键信息,辅助科研写作。

立即免费体验