• 文献检索
  • 文档翻译
  • 深度研究
  • 学术资讯
  • Suppr Zotero 插件Zotero 插件
  • 邀请有礼
  • 套餐&价格
  • 历史记录
应用&插件
Suppr Zotero 插件Zotero 插件浏览器插件Mac 客户端Windows 客户端微信小程序
定价
高级版会员购买积分包购买API积分包
服务
文献检索文档翻译深度研究API 文档MCP 服务
关于我们
关于 Suppr公司介绍联系我们用户协议隐私条款
关注我们

Suppr 超能文献

核心技术专利:CN118964589B侵权必究
粤ICP备2023148730 号-1Suppr @ 2026

文献检索

告别复杂PubMed语法,用中文像聊天一样搜索,搜遍4000万医学文献。AI智能推荐,让科研检索更轻松。

立即免费搜索

文件翻译

保留排版,准确专业,支持PDF/Word/PPT等文件格式,支持 12+语言互译。

免费翻译文档

深度研究

AI帮你快速写综述,25分钟生成高质量综述,智能提取关键信息,辅助科研写作。

立即免费体验

肝间充质干细胞通过其分泌组的差异优于其他间充质干细胞,成为 NK 细胞功能的优越抑制剂。

Liver mesenchymal stem cells are superior inhibitors of NK cell functions through differences in their secretome compared to other mesenchymal stem cells.

机构信息

Department of Surgery, Mayo Clinic, Rochester, MN, United States.

Department of Immunology, Mayo Clinic, Rochester, MN, United States.

出版信息

Front Immunol. 2022 Sep 21;13:952262. doi: 10.3389/fimmu.2022.952262. eCollection 2022.

DOI:10.3389/fimmu.2022.952262
PMID:36211345
原文链接:https://pmc.ncbi.nlm.nih.gov/articles/PMC9534521/
Abstract

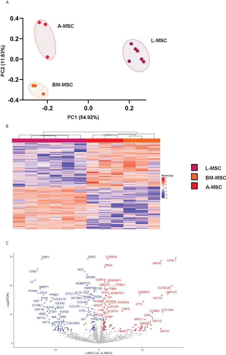
Liver-resident mesenchymal stem cells (L-MSCs) are superior inhibitors of alloreactive T cell responses compared to their counterparts from bone marrow (BM-MSCs) or adipose tissue (A-MSCs), suggesting a role in liver's overall tolerogenic microenvironment. Whether L-MSCs also impact NK cell functions differently than other MSCs is not known. We generated and characterized L-MSCs, A-MSCs and BM-MSCs from human tissues. The mass spectrometry analysis demonstrated that L-MSC secretome is uniquely different than that of A-MSC/BM-MSC, with enriched protein sets involved in IFNγ responses and signaling. When co-cultured with primary human NK cells, L-MSCs but not other MSCs, decreased surface expression of activating receptors NKp44 and NKG2D. L-MSCs also decreased IFNγ secretion by IL-2-stimulated NK cells more effectively than other MSCs. Cytolytic function of NK cells were reduced significantly when co-cultured with L-MSCs, whereas A-MSCs or BM-MSCs did not have a major impact. Mechanistic studies showed that the L-MSC-mediated reduction in NK cell cytotoxicity is not through changes in secretion of the cytotoxic proteins Perforin, Granzyme A or B, but through increased production of HLA-C1 found in L-MSC secretome that inhibits NK cells by stimulating their inhibitory receptor KIRDL2/3. L-MSCs are more potent inhibitors of NK cell functions than A-MSC or BM-MSC. Combined with their T cell inhibitory features, these results suggest L-MSCs contribute to the tolerogenic liver microenvironment and liver-induced systemic tolerance often observed after liver transplantation.

摘要

肝固有间充质干细胞(L-MSCs)比骨髓(BM-MSCs)或脂肪组织(A-MSCs)来源的间充质干细胞(BM-MSCs)更能抑制同种反应性 T 细胞的反应,这表明其在肝脏整体耐受微环境中发挥作用。目前尚不清楚 L-MSCs 是否也会对 NK 细胞的功能产生不同于其他 MSC 的影响。我们从人组织中生成和表征了 L-MSCs、A-MSCs 和 BM-MSCs。质谱分析表明,L-MSC 的分泌组与 A-MSC/BM-MSC 明显不同,富含参与 IFNγ 反应和信号的蛋白质组。当与原代人 NK 细胞共培养时,L-MSCs 而非其他 MSC,会降低激活受体 NKp44 和 NKG2D 的表面表达。L-MSCs 还能比其他 MSC 更有效地减少 IL-2 刺激的 NK 细胞分泌 IFNγ。当与 L-MSCs 共培养时,NK 细胞的细胞毒性功能显著降低,而 A-MSCs 或 BM-MSCs 则没有显著影响。机制研究表明,L-MSC 介导的 NK 细胞细胞毒性降低不是通过改变细胞毒性蛋白穿孔素、颗粒酶 A 或 B 的分泌,而是通过增加 L-MSC 分泌组中发现的 HLA-C1 的产生,通过刺激其抑制性受体 KIRDL2/3 抑制 NK 细胞。L-MSCs 比 A-MSC 或 BM-MSC 更能抑制 NK 细胞的功能。结合其 T 细胞抑制特性,这些结果表明 L-MSCs 有助于耐受的肝脏微环境和肝移植后常观察到的肝脏诱导的全身耐受。

https://cdn.ncbi.nlm.nih.gov/pmc/blobs/8a97/9534521/c16092050b45/fimmu-13-952262-g007.jpg
https://cdn.ncbi.nlm.nih.gov/pmc/blobs/8a97/9534521/c8c591fc082a/fimmu-13-952262-g001.jpg
https://cdn.ncbi.nlm.nih.gov/pmc/blobs/8a97/9534521/694b53d97f47/fimmu-13-952262-g002.jpg
https://cdn.ncbi.nlm.nih.gov/pmc/blobs/8a97/9534521/637a03980d28/fimmu-13-952262-g003.jpg
https://cdn.ncbi.nlm.nih.gov/pmc/blobs/8a97/9534521/a176363490c9/fimmu-13-952262-g004.jpg
https://cdn.ncbi.nlm.nih.gov/pmc/blobs/8a97/9534521/d8840346839b/fimmu-13-952262-g005.jpg
https://cdn.ncbi.nlm.nih.gov/pmc/blobs/8a97/9534521/900cfbd36645/fimmu-13-952262-g006.jpg
https://cdn.ncbi.nlm.nih.gov/pmc/blobs/8a97/9534521/c16092050b45/fimmu-13-952262-g007.jpg
https://cdn.ncbi.nlm.nih.gov/pmc/blobs/8a97/9534521/c8c591fc082a/fimmu-13-952262-g001.jpg
https://cdn.ncbi.nlm.nih.gov/pmc/blobs/8a97/9534521/694b53d97f47/fimmu-13-952262-g002.jpg
https://cdn.ncbi.nlm.nih.gov/pmc/blobs/8a97/9534521/637a03980d28/fimmu-13-952262-g003.jpg
https://cdn.ncbi.nlm.nih.gov/pmc/blobs/8a97/9534521/a176363490c9/fimmu-13-952262-g004.jpg
https://cdn.ncbi.nlm.nih.gov/pmc/blobs/8a97/9534521/d8840346839b/fimmu-13-952262-g005.jpg
https://cdn.ncbi.nlm.nih.gov/pmc/blobs/8a97/9534521/900cfbd36645/fimmu-13-952262-g006.jpg
https://cdn.ncbi.nlm.nih.gov/pmc/blobs/8a97/9534521/c16092050b45/fimmu-13-952262-g007.jpg

相似文献

1
Liver mesenchymal stem cells are superior inhibitors of NK cell functions through differences in their secretome compared to other mesenchymal stem cells.肝间充质干细胞通过其分泌组的差异优于其他间充质干细胞,成为 NK 细胞功能的优越抑制剂。
Front Immunol. 2022 Sep 21;13:952262. doi: 10.3389/fimmu.2022.952262. eCollection 2022.
2
Mesenchymal stem cells from umbilical cord matrix, adipose tissue and bone marrow exhibit different capability to suppress peripheral blood B, natural killer and T cells.脐带基质、脂肪组织和骨髓间充质干细胞对外周血 B、自然杀伤和 T 细胞的抑制能力不同。
Stem Cell Res Ther. 2013 Oct 15;4(5):125. doi: 10.1186/scrt336.
3
Bone Marrow-Derived Mesenchymal Stem Cells Attenuate Immune-Mediated Liver Injury and Compromise Virus Control During Acute Hepatitis B Virus Infection in Mice.骨髓来源的间充质干细胞减轻小鼠急性乙型肝炎病毒感染期间免疫介导的肝损伤并损害病毒控制。
Stem Cells Dev. 2017 Jun 1;26(11):818-827. doi: 10.1089/scd.2016.0348. Epub 2017 Feb 2.
4
An Experimental Study Comparing the Expansion of Peripheral Blood Natural Killer (NK) Cells Cultured with Artificial Antigen-Presenting Cells, in the Presence or Absence of Bone Marrow Mesenchymal Stem Cells (MSCs).外周血自然杀伤(NK)细胞在人工抗原呈递细胞存在或不存在的情况下培养时的扩增比较的实验研究。
Mol Biotechnol. 2020 May;62(5):306-315. doi: 10.1007/s12033-020-00250-2.
5
Mesenchymal stem cell secretome alters gene expression and upregulates motility of human endometrial stromal cells.间质干细胞分泌组改变基因表达并上调人子宫内膜基质细胞的迁移能力。
Reproduction. 2023 Jul 5;166(2):161-174. doi: 10.1530/REP-22-0485. Print 2023 Aug 1.
6
Comparative analysis of the immunomodulatory capacities of human bone marrow- and adipose tissue-derived mesenchymal stromal cells from the same donor.来自同一供体的人骨髓和脂肪组织间充质基质细胞免疫调节能力的比较分析。
Cytotherapy. 2016 Oct;18(10):1297-311. doi: 10.1016/j.jcyt.2016.07.006.
7
ADSC secretome constrains NK cell activity by attenuating IL-2-mediated JAK-STAT and AKT signaling pathway via upregulation of CIS and DUSP4.脂肪来源干细胞的细胞外囊泡通过上调 CIS 和 DUSP4 抑制 IL-2 介导的 JAK-STAT 和 AKT 信号通路从而抑制 NK 细胞活性。
Stem Cell Res Ther. 2023 Nov 14;14(1):329. doi: 10.1186/s13287-023-03516-z.
8
Human mesenchymal stromal/stem cells acquire immunostimulatory capacity upon cross-talk with natural killer cells and might improve the NK cell function of immunocompromised patients.人间充质基质/干细胞在与自然杀伤细胞相互作用时获得免疫刺激能力,可能改善免疫功能低下患者的自然杀伤细胞功能。
Stem Cell Res Ther. 2016 Jul 7;7(1):88. doi: 10.1186/s13287-016-0353-9.
9
Mesenchymal stromal cells of the bone marrow and natural killer cells: cell interactions and cross modulation.骨髓间充质基质细胞与自然杀伤细胞:细胞间相互作用及交叉调节
J Cell Commun Signal. 2018 Dec;12(4):673-688. doi: 10.1007/s12079-018-0448-4. Epub 2018 Jan 19.
10
Human bone marrow stromal cells and skin fibroblasts inhibit natural killer cell proliferation and cytotoxic activity.人骨髓基质细胞和皮肤成纤维细胞抑制自然杀伤细胞的增殖和细胞毒性活性。
Cell Transplant. 2011;20(5):681-91. doi: 10.3727/096368910X536545. Epub 2010 Nov 5.

引用本文的文献

1
In-depth insight into tumor-infiltrating stromal cells linked to tertiary lymphoid structures and their prospective function in cancer immunotherapy.深入了解与三级淋巴结构相关的肿瘤浸润性基质细胞及其在癌症免疫治疗中的潜在功能。
Exp Hematol Oncol. 2025 Aug 10;14(1):105. doi: 10.1186/s40164-025-00695-8.
2
"Remodeling the intestinal immune microenvironment": immune regulation and tissue regeneration by mesenchymal stem/stromal cells in the repair microenvironment of inflammatory bowel disease.“重塑肠道免疫微环境”:间充质干/基质细胞在炎症性肠病修复微环境中的免疫调节与组织再生
Front Immunol. 2025 May 13;16:1543702. doi: 10.3389/fimmu.2025.1543702. eCollection 2025.
3

本文引用的文献

1
Human fetal liver MSCs are more effective than adult bone marrow MSCs for their immunosuppressive, immunomodulatory, and Foxp3 T reg induction capacity.人胎肝间充质干细胞比成人骨髓间充质干细胞在免疫抑制、免疫调节和 Foxp3 T 调节诱导能力方面更有效。
Stem Cell Res Ther. 2021 Feb 17;12(1):138. doi: 10.1186/s13287-021-02176-1.
2
The Role of Natural Killer Cells in the Immune Response in Kidney Transplantation.自然杀伤细胞在肾移植免疫反应中的作用。
Front Immunol. 2020 Jul 23;11:1454. doi: 10.3389/fimmu.2020.01454. eCollection 2020.
3
Understanding, predicting and achieving liver transplant tolerance: from bench to bedside.
Human Liver MSCs Retain Their Basic Cellular Properties in Chronically Inflamed Liver Tissue.
人肝间充质干细胞在慢性炎症肝组织中保留其基本细胞特性。
Int J Mol Sci. 2024 Dec 13;25(24):13374. doi: 10.3390/ijms252413374.
4
Human liver derived mesenchymal stromal cells ameliorate murine ischemia-induced inflammation through macrophage polarization.人源肝来源间充质基质细胞通过巨噬细胞极化改善小鼠缺血性炎症。
Front Immunol. 2024 Jul 22;15:1448092. doi: 10.3389/fimmu.2024.1448092. eCollection 2024.
5
Mesenchymal stem cells under epigenetic control - the role of epigenetic machinery in fate decision and functional properties.在表观遗传控制下的间充质干细胞——表观遗传机制在命运决定和功能特性中的作用。
Cell Death Dis. 2023 Nov 6;14(11):720. doi: 10.1038/s41419-023-06239-4.
6
Stromal cells in the tumor microenvironment: accomplices of tumor progression?肿瘤微环境中的基质细胞:肿瘤进展的帮凶?
Cell Death Dis. 2023 Sep 4;14(9):587. doi: 10.1038/s41419-023-06110-6.
7
Inhibition of LPS-Induced Inflammatory Response of Oral Mesenchymal Stem Cells in the Presence of Galectin-3.在半乳糖凝集素-3存在的情况下对脂多糖诱导的口腔间充质干细胞炎症反应的抑制作用
Biomedicines. 2023 May 24;11(6):1519. doi: 10.3390/biomedicines11061519.
理解、预测和实现肝移植耐受:从基础到临床。
Nat Rev Gastroenterol Hepatol. 2020 Dec;17(12):719-739. doi: 10.1038/s41575-020-0334-4. Epub 2020 Aug 5.
4
Transplant Tolerance Induction: Insights From the Liver.移植耐受诱导:肝脏的启示。
Front Immunol. 2020 Jun 5;11:1044. doi: 10.3389/fimmu.2020.01044. eCollection 2020.
5
Concordance between predicted HLA type using next generation sequencing data generated for non-HLA purposes and clinical HLA type.使用非 HLA 目的产生的下一代测序数据预测 HLA 类型与临床 HLA 类型的一致性。
Hum Immunol. 2020 Aug;81(8):423-429. doi: 10.1016/j.humimm.2020.06.002. Epub 2020 Jun 13.
6
Natural Killer Cells: Critical Effectors During Antibody-mediated Rejection of Solid Organ Allografts.自然杀伤细胞:在抗体介导的实体器官同种异体移植排斥反应中的关键效应细胞。
Transplantation. 2021 Feb 1;105(2):284-290. doi: 10.1097/TP.0000000000003298.
7
Genetic and epigenetic stability of stem cells: Epigenetic modifiers modulate the fate of mesenchymal stem cells.干细胞的遗传与表观遗传稳定性:表观遗传修饰因子调控间充质干细胞的命运。
Genomics. 2020 Sep;112(5):3615-3623. doi: 10.1016/j.ygeno.2020.04.022. Epub 2020 Apr 28.
8
Mesenchymal Stem Cell-Derived Extracellular Vesicles Induce Regulatory T Cells to Ameliorate Chronic Kidney Injury.间质干细胞衍生的细胞外囊泡诱导调节性 T 细胞减轻慢性肾脏损伤。
Hypertension. 2020 May;75(5):1223-1232. doi: 10.1161/HYPERTENSIONAHA.119.14546. Epub 2020 Mar 30.
9
Phenotypic, Transcriptional, and Functional Analysis of Liver Mesenchymal Stromal Cells and Their Immunomodulatory Properties.肝间充质基质细胞的表型、转录和功能分析及其免疫调节特性。
Liver Transpl. 2020 Apr;26(4):549-563. doi: 10.1002/lt.25718. Epub 2020 Mar 4.
10
Therapeutic Application of Mesenchymal Stem Cells Derived Extracellular Vesicles for Immunomodulation.间充质干细胞衍生的细胞外囊泡在免疫调节中的治疗应用。
Front Immunol. 2019 Nov 15;10:2663. doi: 10.3389/fimmu.2019.02663. eCollection 2019.