Department of Spine Surgery, Zhujiang Hospital, Southern Medical University, Guangzhou, China.
Department of Orthopaedic Trauma, Zhujiang Hospital, Southern Medical University, Guangzhou, China.
J Transl Med. 2022 Oct 12;20(1):468. doi: 10.1186/s12967-022-03677-0.
Hypertrophy of ligamentum flavum (HLF) is the mainly cause of lumbar spinal stenosis (LSS), but the precise mechanism of HLF formation has not been fully elucidated. Emerging evidence indicates that transcription factor 7 (TCF7) is the key downstream functional molecule of Wnt/β-catenin signaling, which participated in regulating multiple biological processes. However, the role and underlying mechanism of TCF7 in HLF is still unclear.
We used mRNAs sequencing analysis of human LF and subsequent confirmation with RT-qPCR, western blot and immunohistochemistry to identified the TCF7 in HLF tissues and cells. Then effect of TCF7 on HLF progression was investigated both in vitro and in vivo. Mechanically, chromatin immunoprecipitation, dual-luciferase reporter assays, and rescue experiments were used to validate the regulation of TCF7/SNAI2/miR-4306 feedback loop.
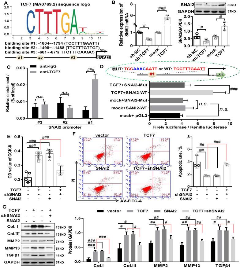
Our results identified for first time that the TCF7 expression was obviously elevated in HLF tissues and cells compared with control, and also found that TCF7 expression had significant positive correlation with LF thickness and fibrosis score. Notably, TCF7 inhibition suppressed the hyper-proliferation and fibrosis phenotype of HLF cells in vitro and ameliorated progression of HLF in mice in vivo, whereas TCF7 overexpression promoted hyper-proliferation and fibrosis phenotype of HLF cells in vitro. Our data further revealed that TCF7 interacted with SNAI2 promoter to transactivated the SNAI2 expression, thereby promoting hyper-proliferation and fibrosis phenotype of HLF cells in vitro. Furthermore, miR-4036 negatively regulated by SNAI2 could negatively feedback regulate TCF7 expression by directly binding to TCF7 mRNA 3'-UTR, thus inhibiting the hyper-proliferation and fibrosis phenotype of HLF cells in vitro.
Our study demonstrated that TCF7 inhibition could suppress HLF formation by modulating TCF7/SNAI2/miR-4306 feedback loop, which might be considered as a novel potential therapeutic target for HLF.
黄韧带肥厚(HLF)是腰椎管狭窄症(LSS)的主要原因,但 HLF 形成的确切机制尚未完全阐明。新出现的证据表明,转录因子 7(TCF7)是 Wnt/β-catenin 信号转导的关键下游功能分子,参与调节多种生物过程。然而,TCF7 在 HLF 中的作用及其潜在机制尚不清楚。
我们使用人 LF 的 mRNA 测序分析,随后通过 RT-qPCR、western blot 和免疫组织化学进行验证,以鉴定 HLF 组织和细胞中的 TCF7。然后,我们在体外和体内研究了 TCF7 对 HLF 进展的影响。通过染色质免疫沉淀、双荧光素酶报告基因测定和挽救实验,验证了 TCF7/SNAI2/miR-4306 反馈环的调控作用。
我们首次发现,与对照相比,TCF7 在 HLF 组织和细胞中的表达明显升高,并且发现 TCF7 表达与 LF 厚度和纤维化评分呈显著正相关。值得注意的是,TCF7 抑制抑制了 HLF 细胞的过度增殖和纤维化表型在体外和改善了 HLF 的进展在体内的小鼠,而 TCF7 过表达促进了 HLF 细胞的过度增殖和纤维化表型在体外。我们的数据进一步表明,TCF7 与 SNAI2 启动子相互作用,从而转激活 SNAI2 的表达,从而促进 HLF 细胞的过度增殖和纤维化表型在体外。此外,miR-4036 被 SNAI2 负调控,通过直接结合 TCF7 mRNA 3'-UTR,负反馈调节 TCF7 的表达,从而抑制 HLF 细胞的过度增殖和纤维化表型在体外。
我们的研究表明,TCF7 抑制可通过调节 TCF7/SNAI2/miR-4306 反馈环抑制 HLF 形成,这可能被认为是 HLF 的一种新的潜在治疗靶点。