Suppr超能文献

受体相互作用蛋白激酶3(RIPK3)通过免疫检查点蛋白2B4(HAVCR2)调节肉瘤。

RIPK3 modulates sarcoma through immune checkpoint HAVCR2.

作者信息

Qian Chen, Wu Deluo, Du Jianwei

机构信息

Department of Orthopedics, Affiliated Hospital of Yangzhou University, Yangzhou, Jiangsu 225000, P.R. China.

出版信息

Oncol Lett. 2022 Sep 13;24(5):381. doi: 10.3892/ol.2022.13501. eCollection 2022 Nov.

Abstract

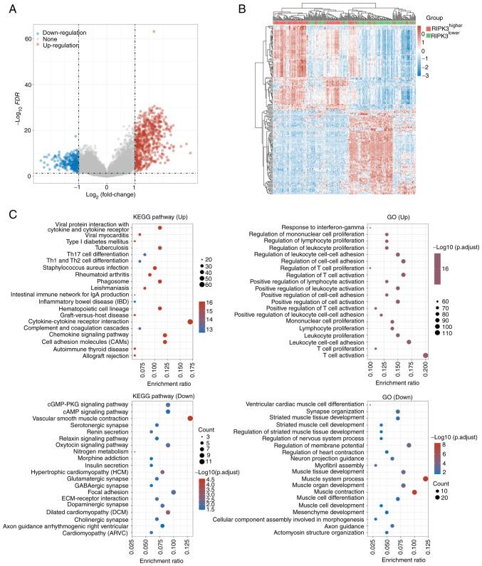
Sarcomas is a complex group of malignant diseasse with undetermined molecular mechanisms. Receptor interacting serine/threonine kinase 3 () is a necroptosis- and apoptosis-related marker that has been implicated in several immune-associated diseases and aggressive malignant tumours. In the present study, publicly available transcriptome sequencing data were collected from The Cancer Genome Atlas (TCGA) and Therapeutically Applicable Research To Generate Effective Treatments (TARGET) databases and extensive data mining was performed, focusing on and its potential function in the modulation of gene expression and signaling pathways, immune checkpoints and cell infiltration. Analysis of TCGA and TARGET data revealed 603 up- and 260 downregulated genes in the higher expression group compared with the lower expression groups, with transmembrane channel like 8 and transmembrane protein 97 as the top up- and downregulated genes, respectively. Further pathway analysis revealed that the overexpressed genes were enriched in 'cytokine-cytokine receptor interaction'. Higher was found to be associated with improved survival, the immune checkpoint gene hepatitis A virus cellular receptor 2 () and an improved response to immune blockade therapy. The potential modulation of expression by was confirmed by reverse transcription-quantiative PCR in KHOS and 143B human osteosarcoma cell lines. Immune cell infiltration analysis revealed that was positively associated with macrophage and monocyte infiltration, suggesting that executes its function through these immune cells. These findings led to the hypothesis that increased expression may result in improved survival, possibly by regulating the immune checkpoint In conclusion, the present study comprehensively elucidated the profile with regard to sarcoma survival, transcriptome expression, immune checkpoint therapy and immune cell infiltration. These findings suggest that is potentially a therapeutic target for sarcoma.

摘要

肉瘤是一组分子机制尚未明确的复杂恶性疾病。受体相互作用丝氨酸/苏氨酸激酶3()是一种与坏死性凋亡和凋亡相关的标志物,已涉及多种免疫相关疾病和侵袭性恶性肿瘤。在本研究中,从癌症基因组图谱(TCGA)和生成有效治疗方法的治疗应用研究(TARGET)数据库收集了公开可用的转录组测序数据,并进行了广泛的数据挖掘,重点关注及其在基因表达和信号通路调节、免疫检查点和细胞浸润中的潜在功能。对TCGA和TARGET数据的分析显示,与低表达组相比,高表达组中有603个基因上调,260个基因下调,跨膜通道样蛋白8和跨膜蛋白97分别是上调和下调最明显的基因。进一步的通路分析表明,过表达的基因富集于“细胞因子-细胞因子受体相互作用”。发现较高的与改善的生存率、免疫检查点基因甲型肝炎病毒细胞受体2()以及对免疫阻断治疗的更好反应相关。通过逆转录定量PCR在KHOS和143B人骨肉瘤细胞系中证实了对表达的潜在调节作用。免疫细胞浸润分析显示,与巨噬细胞和单核细胞浸润呈正相关,表明通过这些免疫细胞发挥其功能。这些发现提出了一个假设,即表达增加可能通过调节免疫检查点从而导致生存率提高。总之,本研究全面阐明了肉瘤在生存、转录组表达、免疫检查点治疗和免疫细胞浸润方面的概况。这些发现表明,可能是肉瘤的一个治疗靶点。

https://cdn.ncbi.nlm.nih.gov/pmc/blobs/e8f6/9494677/b812ccf07452/ol-24-05-13501-g00.jpg

文献AI研究员

20分钟写一篇综述,助力文献阅读效率提升50倍。

立即体验

用中文搜PubMed

大模型驱动的PubMed中文搜索引擎

马上搜索

文档翻译

学术文献翻译模型,支持多种主流文档格式。

立即体验