Suppr超能文献

肿瘤微环境中的 WNT 信号促进了小鼠胰腺癌中的免疫抑制。

WNT signaling in the tumor microenvironment promotes immunosuppression in murine pancreatic cancer.

机构信息

Department of Surgery, University of Michigan, Ann Arbor, MI.

Cellular and Molecular Biology Program, University of Michigan, Ann Arbor, MI.

出版信息

J Exp Med. 2023 Jan 2;220(1). doi: 10.1084/jem.20220503. Epub 2022 Oct 14.

Abstract

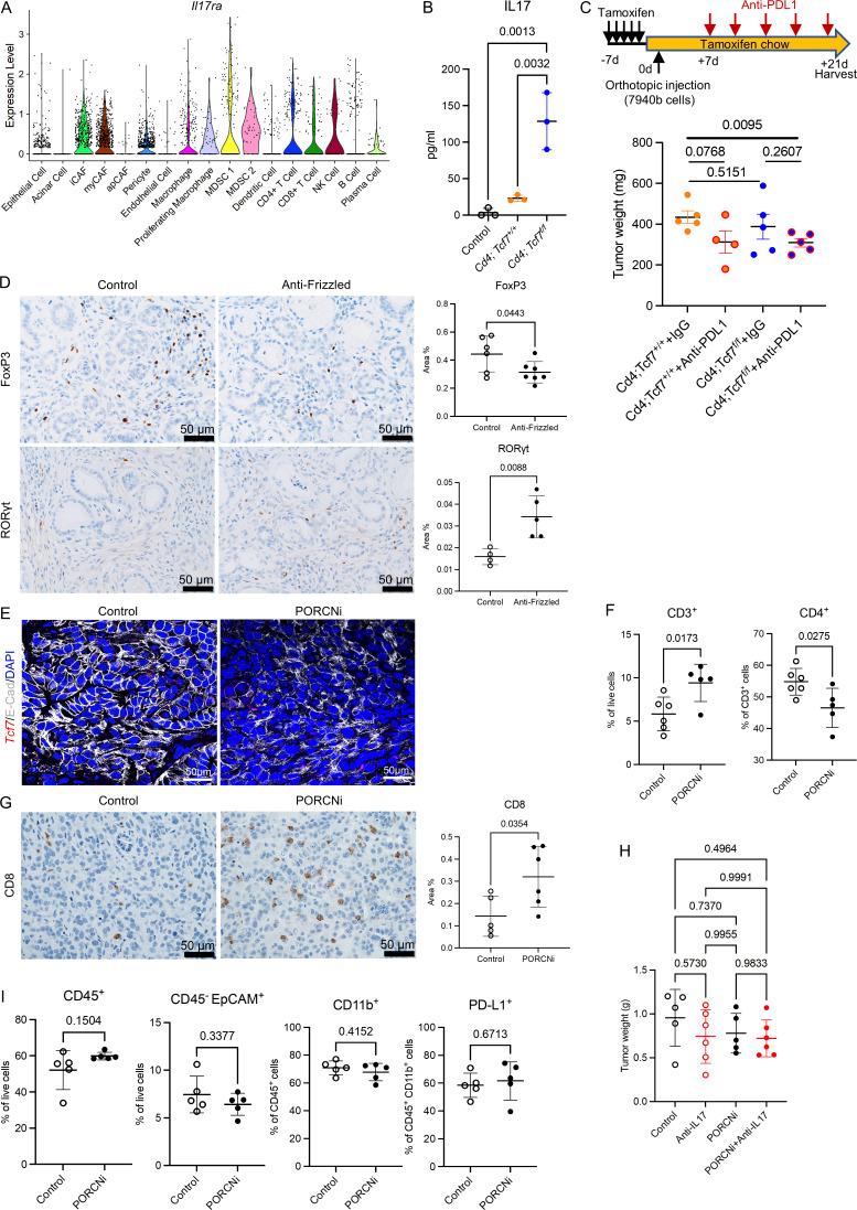
Pancreatic ductal adenocarcinoma (PDA) is associated with activation of WNT signaling. Whether this signaling pathway regulates the tumor microenvironment has remained unexplored. Through single-cell RNA sequencing of human pancreatic cancer, we discovered that tumor-infiltrating CD4+ T cells express TCF7, encoding for the transcription factor TCF1. We conditionally inactivated Tcf7 in CD4 expressing T cells in a mouse model of pancreatic cancer and observed changes in the tumor immune microenvironment, including more CD8+ T cells and fewer regulatory T cells, but also compensatory upregulation of PD-L1. We then used a clinically available inhibitor of Porcupine, a key component of WNT signaling, and observed similar reprogramming of the immune response. WNT signaling inhibition has limited therapeutic window due to toxicity, and PD-L1 blockade has been ineffective in PDA. Here, we show that combination targeting reduces pancreatic cancer growth in an experimental model and might benefit the treatment of pancreatic cancer.

摘要

胰腺导管腺癌(PDA)与 WNT 信号的激活有关。然而,这条信号通路是否调节肿瘤微环境尚未被探索。通过对人类胰腺癌的单细胞 RNA 测序,我们发现肿瘤浸润的 CD4+T 细胞表达 TCF7,其编码转录因子 TCF1。我们在胰腺癌的小鼠模型中条件性地使表达 TCF7 的 CD4+T 细胞失活,观察到肿瘤免疫微环境发生变化,包括更多的 CD8+T 细胞和更少的调节性 T 细胞,但也伴随着 PD-L1 的代偿性上调。然后,我们使用一种临床可用的 WNT 信号通路关键成分 Porcupine 的抑制剂,观察到免疫反应的类似重编程。由于毒性,WNT 信号抑制的治疗窗口有限,而 PD-L1 阻断在 PDA 中无效。在这里,我们表明联合靶向治疗可减少实验模型中的胰腺癌生长,可能有益于胰腺癌的治疗。

https://cdn.ncbi.nlm.nih.gov/pmc/blobs/ca02/9577101/6584fb932526/JEM_20220503_FigS1.jpg

文献检索

告别复杂PubMed语法,用中文像聊天一样搜索,搜遍4000万医学文献。AI智能推荐,让科研检索更轻松。

立即免费搜索

文件翻译

保留排版,准确专业,支持PDF/Word/PPT等文件格式,支持 12+语言互译。

免费翻译文档

深度研究

AI帮你快速写综述,25分钟生成高质量综述,智能提取关键信息,辅助科研写作。

立即免费体验