Suppr超能文献

血浆代谢组学为代谢物与冠状动脉疾病的预后及左心室重构之间的关系提供了新的见解。

Plasma metabolomics provides new insights into the relationship between metabolites and outcomes and left ventricular remodeling of coronary artery disease.

作者信息

Zhu Qian, Qin Min, Wang Zixian, Wu Yonglin, Chen Xiaoping, Liu Chen, Ma Qilin, Liu Yibin, Lai Weihua, Chen Hui, Cai Jingjing, Liu Yemao, Lei Fang, Zhang Bin, Zhang Shuyao, He Guodong, Li Hanping, Zhang Mingliang, Zheng Hui, Chen Jiyan, Huang Min, Zhong Shilong

机构信息

Department of Pharmacy, Guangdong Provincial People's Hospital, Guangdong Academy of Medical Sciences, Guangzhou, 510080, Guangdong, China.

Guangdong Provincial Key Laboratory of Coronary Heart Disease Prevention, Guangdong Cardiovascular Institute, Guangdong Provincial People's Hospital, Guangdong Academy of Medical Sciences, Guangzhou, 510080, Guangdong, China.

出版信息

Cell Biosci. 2022 Oct 14;12(1):173. doi: 10.1186/s13578-022-00863-x.

Abstract

BACKGROUND

Coronary artery disease (CAD) is a metabolically perturbed pathological condition. However, the knowledge of metabolic signatures on outcomes of CAD and their potential causal effects and impacts on left ventricular remodeling remains limited. We aim to assess the contribution of plasma metabolites to the risk of death and major adverse cardiovascular events (MACE) as well as left ventricular remodeling.

RESULTS

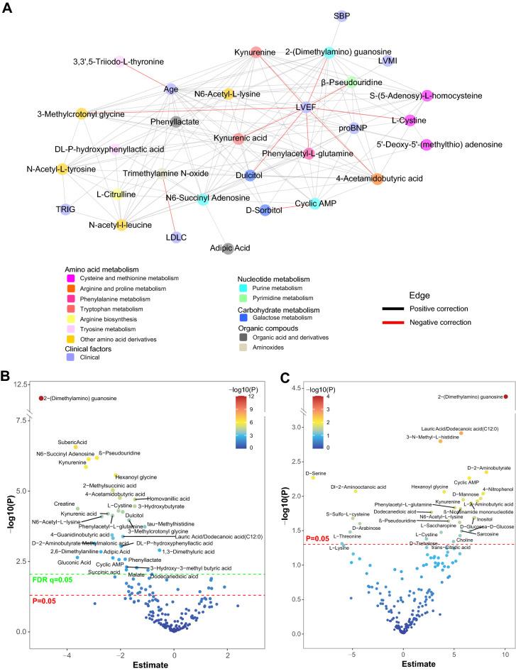
In a prospective study with 1606 Chinese patients with CAD, we have identified and validated several independent metabolic signatures through widely-targeted metabolomics. The predictive model respectively integrating four metabolic signatures (dulcitol, β-pseudouridine, 3,3',5-Triiodo-L-thyronine, and kynurenine) for death (AUC of 83.7% vs. 76.6%, positive IDI of 0.096) and metabolic signatures (kynurenine, lysoPC 20:2, 5-methyluridine, and L-tryptophan) for MACE (AUC of 67.4% vs. 59.8%, IDI of 0.068) yielded better predictive value than trimethylamine N-oxide plus clinical model, which were successfully applied to predict patients with high risks of death (P = 0.0014) and MACE (P = 0.0008) in the multicenter validation cohort. Mendelian randomisation analysis showed that 11 genetically inferred metabolic signatures were significantly associated with risks of death or MACE, such as 4-acetamidobutyric acid, phenylacetyl-L-glutamine, tryptophan metabolites (kynurenine, kynurenic acid), and modified nucleosides (β-pseudouridine, 2-(dimethylamino) guanosine). Mediation analyses show that the association of these metabolites with the outcomes could be partly explained by their roles in promoting left ventricular dysfunction.

CONCLUSIONS

This study provided new insights into the relationship between plasma metabolites and clinical outcomes and its intermediate pathological process left ventricular dysfunction in CAD. The predictive model integrating metabolites can help to improve the risk stratification for death and MACE in CAD. The metabolic signatures appear to increase death or MACE risks partly by promoting adverse left ventricular dysfunction, supporting potential therapeutic targets of CAD for further investigation.

摘要

背景

冠状动脉疾病(CAD)是一种代谢紊乱的病理状态。然而,关于CAD预后的代谢特征及其潜在因果效应以及对左心室重构的影响的认识仍然有限。我们旨在评估血浆代谢物对死亡风险、主要不良心血管事件(MACE)以及左心室重构的作用。

结果

在一项对1606例中国CAD患者的前瞻性研究中,我们通过广泛靶向代谢组学鉴定并验证了几种独立的代谢特征。分别整合四种代谢特征(卫矛醇、β-假尿苷、3,3',5-三碘-L-甲状腺原氨酸和犬尿氨酸)用于预测死亡(曲线下面积为83.7%对76.6%,正向鉴别指数为0.096)以及整合代谢特征(犬尿氨酸、溶血磷脂酰胆碱20:2、5-甲基尿苷和L-色氨酸)用于预测MACE(曲线下面积为67.4%对59.8%,鉴别指数为0.068)的预测模型比三甲胺N-氧化物加临床模型具有更好的预测价值,这些模型在多中心验证队列中成功用于预测死亡高风险(P = 0.0014)和MACE高风险(P = 0.0008)的患者。孟德尔随机化分析表明,11种遗传推断的代谢特征与死亡或MACE风险显著相关,如4-乙酰氨基丁酸、苯乙酰-L-谷氨酰胺、色氨酸代谢物(犬尿氨酸、犬尿酸)和修饰核苷(β-假尿苷、2-(二甲基氨基)鸟苷))。中介分析表明,这些代谢物与预后的关联部分可由它们在促进左心室功能障碍中的作用来解释。

结论

本研究为CAD中血浆代谢物与临床预后之间的关系及其中间病理过程左心室功能障碍提供了新的见解。整合代谢物的预测模型有助于改善CAD患者死亡和MACE的风险分层。代谢特征似乎部分通过促进不良左心室功能障碍增加死亡或MACE风险,支持将CAD的潜在治疗靶点用于进一步研究。

https://cdn.ncbi.nlm.nih.gov/pmc/blobs/e5cc/9569076/bd8af5e0ca10/13578_2022_863_Fig1_HTML.jpg

文献检索

告别复杂PubMed语法,用中文像聊天一样搜索,搜遍4000万医学文献。AI智能推荐,让科研检索更轻松。

立即免费搜索

文件翻译

保留排版,准确专业,支持PDF/Word/PPT等文件格式,支持 12+语言互译。

免费翻译文档

深度研究

AI帮你快速写综述,25分钟生成高质量综述,智能提取关键信息,辅助科研写作。

立即免费体验