Department of Molecular and Cellular Biology, Beckman Research Institute of City of Hope, Duarte, CA, USA.
Department of Molecular and Cellular Biology, Beckman Research Institute of City of Hope, Duarte, CA, USA.
Mol Metab. 2022 Dec;66:101612. doi: 10.1016/j.molmet.2022.101612. Epub 2022 Oct 13.
Adipose tissue is the largest endocrine organ. When activated by cancer cells, adipocytes secrete adipocytokines and release fatty acids, which are then transferred to cancer cells and used for structural and biochemical support. How this metabolic symbiosis between cancer cells and adipocytes affects skeletal muscle and thermogenesis during cancer cachexia is unknown. Cancer cachexia is a multiorgan syndrome and how the communication between tissues is established has yet to be determined. We investigated adipose tissue secretory factors and explored their role in crosstalk of adipocytes, muscle, and tumor during pancreatic cancer cachexia.
We used a pancreatic cancer cachexia mouse model generated by syngenic implantation of pancreatic ductal adenocarcinoma (PDAC) cells (KPC) intraperitoneally into C57BL/6 mice and Lcn2-knockout mice. For in vitro studies, adipocytes (3T3-L1 and primary adipocytes), cachectic cancer cells (Panc0203), non-cachectic cancer cells (Du145 cells), and skeletal muscle cells (C2C12 myoblasts) were used.
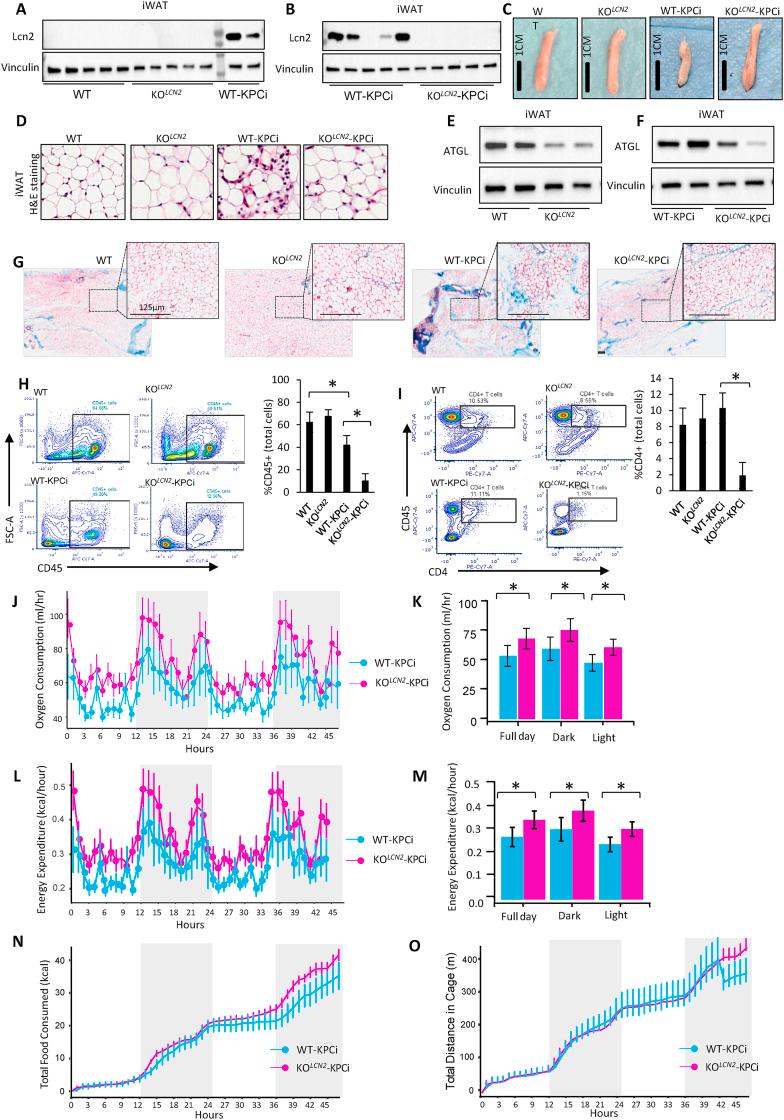
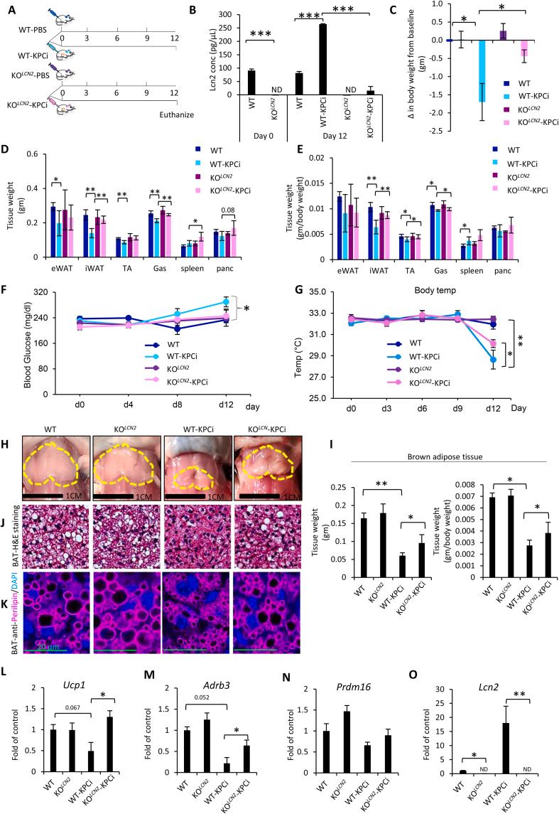
To identify molecules involved in the crosstalk of adipose tissue with muscle and tumors, we treated 3T3-L1 adipocytes with conditioned medium (CM) from cancer cells. Upon screening the secretomes from PDAC-induced adipocytes, several adipocytokines were identified, including lipocalin 2 (Lcn2). We investigated Lcn2 as a potential mediator of cachexia induced by adipocytes in response to PDAC. During tumor progression, mice exhibited a decline in body weight gain, which was accompanied by loss of adipose and muscle tissues. Tumor-harboring mice developed drastic hypothermia because of a dramatic loss of fat in brown adipose tissue (BAT) and suppression of the thermogenesis pathway. We inhibited Lcn2 with an anti-Lcn2 antibody neutralization or genomic ablation in mice. Lcn2 deficiency significantly improved body temperature in tumor-bearing mice, which was supported by the increased expression of Ucp1 and β3-adrenergic receptor in BAT. In addition, Lcn2 inhibition abrogated the loss of fat and muscle in tumor-bearing mice. In contrast to tumor-bearing WT mice, the corresponding Lcn2-knockout mice showed reduced ATGL expression in iWAT and decreased the expression of muscle atrophy molecular markers MuRF-1 and Fbx32.
This study showed that Lcn2 is causally involved in the dysregulation of adipose tissue-muscle-tumor crosstalk during pancreatic cancer cachexia. Therapeutic targets that suppress Lcn2 may minimize the progression of cachexia.
脂肪组织是最大的内分泌器官。当脂肪细胞被癌细胞激活时,脂肪细胞会分泌脂肪细胞因子并释放脂肪酸,这些脂肪酸随后被转移到癌细胞中,用于结构和生化支持。癌细胞和脂肪细胞之间这种代谢共生关系如何影响癌症恶病质过程中的骨骼肌和产热,目前尚不清楚。癌症恶病质是一种多器官综合征,组织间的通讯如何建立尚待确定。我们研究了脂肪组织分泌因子,并探讨了它们在胰腺癌恶病质过程中脂肪细胞、肌肉和肿瘤之间串扰中的作用。
我们使用了一种胰腺癌恶病质小鼠模型,通过将胰腺导管腺癌(PDAC)细胞(KPC)同种异体植入 C57BL/6 小鼠的腹腔内来生成该模型,并使用 Lcn2 敲除小鼠。对于体外研究,我们使用了脂肪细胞(3T3-L1 和原代脂肪细胞)、恶病质癌细胞(Panc0203)、非恶病质癌细胞(Du145 细胞)和骨骼肌细胞(C2C12 成肌细胞)。
为了鉴定与脂肪组织与肌肉和肿瘤串扰相关的分子,我们用癌细胞的条件培养基(CM)处理 3T3-L1 脂肪细胞。在筛选 PDAC 诱导的脂肪细胞分泌的细胞因子组时,鉴定出几种脂肪细胞因子,包括脂联素 2(Lcn2)。我们研究了 Lcn2 是否可作为脂肪细胞对 PDAC 反应诱导恶病质的潜在介质。在肿瘤进展过程中,小鼠的体重增加出现下降,同时伴随着脂肪组织和肌肉组织的丧失。患有肿瘤的小鼠因棕色脂肪组织(BAT)中脂肪大量流失和产热途径受到抑制而出现严重的体温过低。我们用抗 Lcn2 抗体中和或基因敲除抑制 Lcn2 在小鼠体内的表达。Lcn2 缺陷显著改善了荷瘤小鼠的体温,这得到了 BAT 中 Ucp1 和β3-肾上腺素能受体表达增加的支持。此外,Lcn2 抑制还阻止了荷瘤小鼠的脂肪和肌肉丢失。与荷瘤 WT 小鼠相比,相应的 Lcn2 敲除小鼠的 iWAT 中 ATGL 表达减少,肌肉萎缩分子标记物 MuRF-1 和 Fbx32 的表达减少。
本研究表明,Lcn2 是胰腺癌恶病质过程中脂肪组织-肌肉-肿瘤串扰失调的因果关系。抑制 Lcn2 的治疗靶点可能会最大限度地减少恶病质的进展。