Suppr超能文献

迈向原位软骨工程策略的临床转化:优化细胞负载水凝胶治疗的关键方面。

Towards Clinical Translation of In Situ Cartilage Engineering Strategies: Optimizing the Critical Facets of a Cell-Laden Hydrogel Therapy.

机构信息

Department of Surgery, The University of Melbourne, Melbourne, VIC, Australia.

BioFab3D-ACMD-St Vincent's Hospital, Melbourne, VIC, Australia.

出版信息

Tissue Eng Regen Med. 2023 Feb;20(1):25-47. doi: 10.1007/s13770-022-00487-9. Epub 2022 Oct 16.

Abstract

BACKGROUND

Articular cartilage repair using implantable photocrosslinkable hydrogels laden with chondrogenic cells, represents a promising in situ cartilage engineering approach for surgical treatment. The development of a surgical procedure requires a minimal viable product optimized for the clinical scenario. In our previous work we demonstrated how gelatin based photocrosslinkable hydrogels in combination with infrapatellar derived stem cells allow the production of neocartilage in vitro. In this study, we aim to optimize the critical facets of the in situ cartilage engineering therapy: the cell source, the cell isolation methodology, the cell expansion protocol, the cell number, and the delivery approach.

METHODS

We evaluated the impact of the critical facets of the cell-laden hydrogel therapy in vitro to define an optimized protocol that was then used in a rabbit model of cartilage repair. We performed cells counting and immunophenotype analyses, chondrogenic potential evaluation via immunostaining and gene expression, extrusion test analysis of the photocrosslinkable hydrogel, and clinical assessment of cartilage repair using macroscopic and microscopic scores.

RESULTS

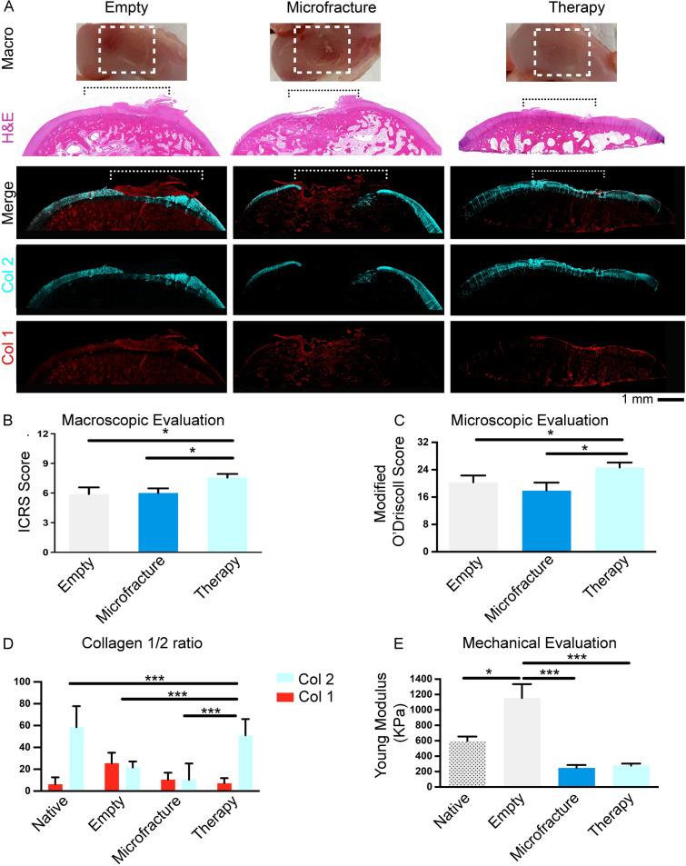
We identified the adipose derived stem cells as the most chondrogenic cells source within the knee joint. We then devised a minimally manipulated stem cell isolation procedure that allows a chondrogenic population to be obtained in only 85 minutes. We found that cell expansion prior to chondrogenesis can be reduced to 5 days after the isolation procedure. We characterized that at least 5 million of cells/ml is needed in the photocrosslinkable hydrogel to successfully trigger the production of neocartilage. The maximum repairable defect was calculated based on the correlation between the number of cells retrievable with the rapid isolation followed by 5-day non-passaged expansion phase, and the minimum chondrogenic concentration in photocrosslinkable hydrogel. We next optimized the delivery parameters of the cell-laden hydrogel therapy. Finally, using the optimized procedure for in situ tissue engineering, we scored superior cartilage repair when compared to the gold standard microfracture approach.

CONCLUSION

This study demonstrates the possibility to repair a critical size articular cartilage defect by means of a surgical streamlined procedure with optimized conditions.

摘要

背景

使用负载软骨细胞的可植入光交联水凝胶进行关节软骨修复,代表了一种有前途的用于手术治疗的原位软骨工程方法。手术程序的开发需要针对临床情况进行优化的最小可行产品。在我们之前的工作中,我们证明了基于明胶的可光交联水凝胶与髌下衍生的干细胞结合如何允许在体外产生新软骨。在这项研究中,我们旨在优化原位软骨工程治疗的关键方面:细胞来源、细胞分离方法、细胞扩增方案、细胞数量和输送方法。

方法

我们评估了细胞负载水凝胶治疗的关键方面对体外的影响,以确定一种优化方案,然后在兔软骨修复模型中使用该方案。我们进行了细胞计数和免疫表型分析、通过免疫染色和基因表达评估软骨形成潜力、光交联水凝胶的挤出试验分析以及使用宏观和微观评分对软骨修复进行临床评估。

结果

我们确定脂肪来源的干细胞是膝关节内最具软骨形成能力的细胞来源。然后,我们设计了一种最小操作的干细胞分离程序,仅需 85 分钟即可获得软骨形成群体。我们发现,在软骨形成之前,细胞扩增可以减少到分离程序后的 5 天。我们发现,在光交联水凝胶中需要至少 500 万个细胞/ml 才能成功触发新软骨的产生。最大可修复缺陷是根据快速分离后可回收细胞数量与 5 天非传代扩增阶段之间的相关性以及光交联水凝胶中最小软骨形成浓度来计算的。我们接下来优化了细胞负载水凝胶治疗的输送参数。最后,使用原位组织工程的优化程序,与金标准微骨折方法相比,我们对软骨修复的评分更高。

结论

这项研究表明,通过具有优化条件的简化手术程序,有可能修复关节软骨的临界尺寸缺损。

https://cdn.ncbi.nlm.nih.gov/pmc/blobs/bd5e/9852400/a60f9a57489e/13770_2022_487_Fig1_HTML.jpg

文献AI研究员

20分钟写一篇综述,助力文献阅读效率提升50倍。

立即体验

用中文搜PubMed

大模型驱动的PubMed中文搜索引擎

马上搜索

文档翻译

学术文献翻译模型,支持多种主流文档格式。

立即体验