Suppr超能文献

结直肠癌中一种新型的铜死亡相关分子模式及其肿瘤微环境特征。

A novel cuproptosis-related molecular pattern and its tumor microenvironment characterization in colorectal cancer.

机构信息

Department of Colorectal Surgery, Fudan University Shanghai Cancer Center, Shanghai, China.

Department of Oncology, Shanghai Medical College, Fudan University, Shanghai, China.

出版信息

Front Immunol. 2022 Sep 30;13:940774. doi: 10.3389/fimmu.2022.940774. eCollection 2022.

Abstract

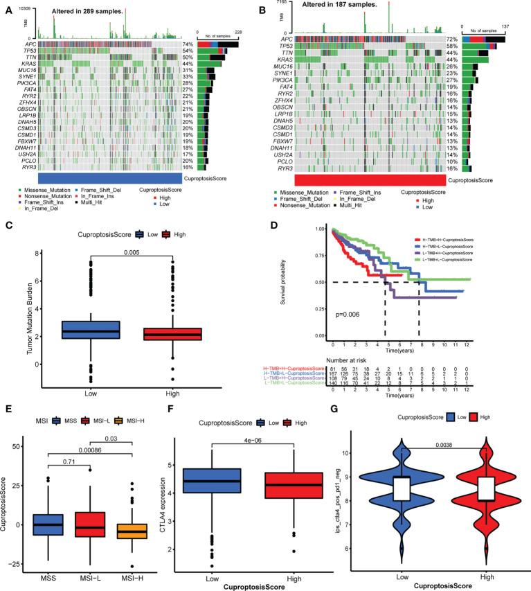
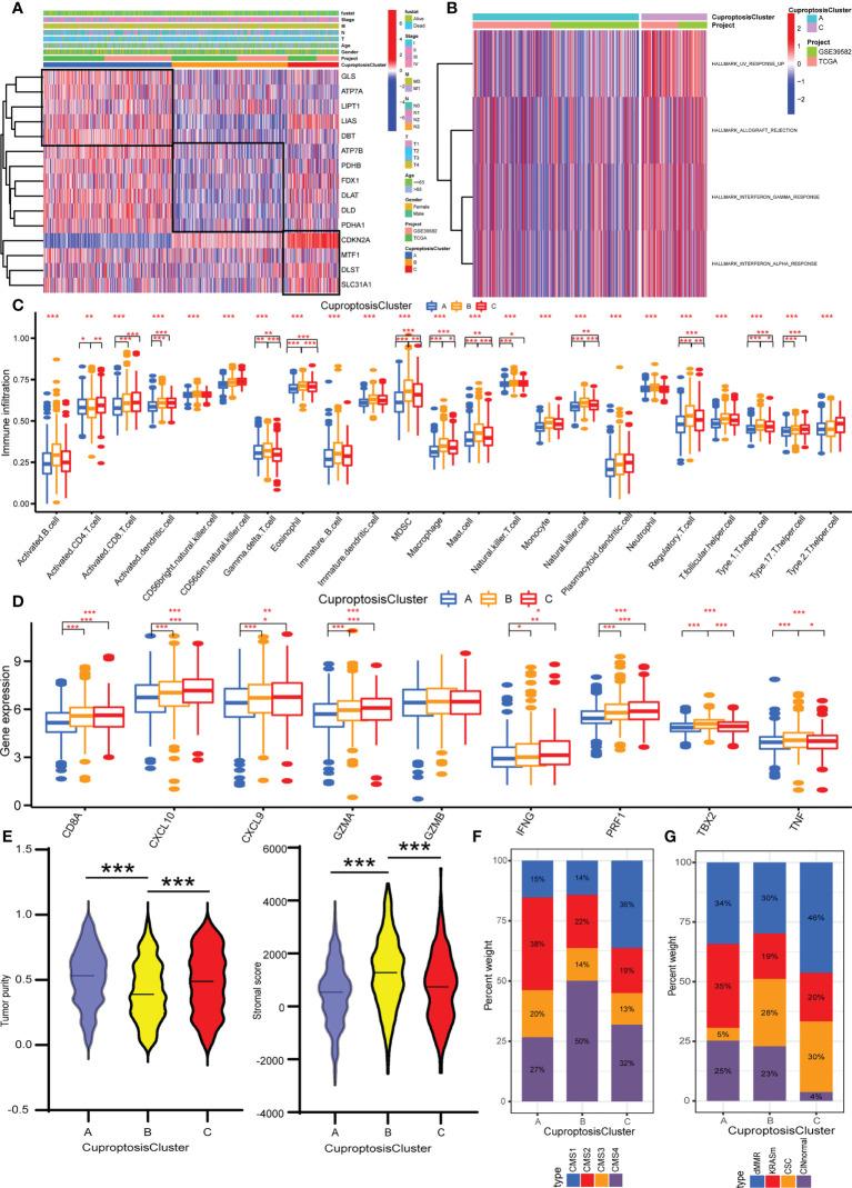
Cuproptosis, or copper-induced cell death, has been reported as a novel noncanonical form of cell death in recent times. However, the potential roles of cuproptosis in the alteration of tumor clinicopathological features and the formation of a tumor microenvironment (TME) remain unclear. In this study, we comprehensively analyzed the cuproptosis-related molecular patterns of 1,274 colorectal cancer samples based on 16 cuproptosis regulators. The consensus clustering algorithm was conducted to identify cuproptosis-related molecular patterns and gene signatures. The ssGSEA and ESTIMATE algorithms were used to evaluate the enrichment levels of the infiltrated immune cells and tumor immune scores, respectively. The cuproptosis score was established to assess the cuproptosis patterns of individuals with principal component analysis algorithms based on the expression of cuproptosis-related genes. Three distinct cuproptosis patterns were confirmed and demonstrated to be associated with distinguishable biological processes and clinical prognosis. Interestingly, the three cuproptosis patterns were revealed to be consistent with three immune infiltration characterizations: immune-desert, immune-inflamed, and immune-excluded. Enhanced survival, activation of immune cells, and high tumor purity were presented in patients with low cuproptosisScore, implicating the immune-inflamed phenotype. In addition, low scores were linked to high tumor mutation burden, MSI-H and high CTLA4 expression, showing a higher immune cell proportion score (IPS). Taken together, our study revealed a novel cuproptosis-related molecular pattern associated with the TME phenotype. The formation of cuproptosisScore will further strengthen our understanding of the TME feature and instruct a more personalized immunotherapy schedule in colorectal cancer.

摘要

铜死亡,或铜诱导的细胞死亡,在最近被报道为一种新的非典型细胞死亡形式。然而,铜死亡在改变肿瘤临床病理特征和肿瘤微环境(TME)形成中的潜在作用尚不清楚。在这项研究中,我们基于 16 个铜死亡调节因子,对 1274 个结直肠癌样本的铜死亡相关分子模式进行了全面分析。共识聚类算法用于识别铜死亡相关的分子模式和基因特征。ssGSEA 和 ESTIMATE 算法分别用于评估浸润免疫细胞和肿瘤免疫评分的富集水平。基于铜死亡相关基因的表达,我们采用主成分分析算法建立了铜死亡评分,以评估个体的铜死亡模式。确定了三种不同的铜死亡模式,并证明它们与可区分的生物学过程和临床预后相关。有趣的是,这三种铜死亡模式与三种免疫浸润特征一致:免疫荒漠、免疫炎症和免疫排斥。低铜死亡评分患者表现出增强的生存、免疫细胞的激活和高肿瘤纯度,暗示了免疫炎症表型。此外,低评分与高肿瘤突变负担、MSI-H 和高 CTLA4 表达相关,显示出更高的免疫细胞比例评分(IPS)。总之,我们的研究揭示了一种与 TME 表型相关的新型铜死亡相关分子模式。铜死亡评分的形成将进一步加深我们对 TME 特征的理解,并为结直肠癌的个体化免疫治疗方案提供指导。

https://cdn.ncbi.nlm.nih.gov/pmc/blobs/f1d1/9561547/e3851d0207b6/fimmu-13-940774-g001.jpg

文献检索

告别复杂PubMed语法,用中文像聊天一样搜索,搜遍4000万医学文献。AI智能推荐,让科研检索更轻松。

立即免费搜索

文件翻译

保留排版,准确专业,支持PDF/Word/PPT等文件格式,支持 12+语言互译。

免费翻译文档

深度研究

AI帮你快速写综述,25分钟生成高质量综述,智能提取关键信息,辅助科研写作。

立即免费体验