Suppr超能文献

纳米针诱导人眼角膜内皮细胞中 p16 的靶向 siRNA 沉默。

Nanoneedles Induce Targeted siRNA Silencing of p16 in the Human Corneal Endothelium.

机构信息

Dentistry Centre Lab, University of Parma, via Gramsci 14, Parma, 43126, Italy.

Centre for Regenerative Medicine ''S. Ferrari'', University of Modena and Reggio Emilia, Modena, 41125, Italy.

出版信息

Adv Sci (Weinh). 2022 Nov;9(33):e2203257. doi: 10.1002/advs.202203257. Epub 2022 Oct 17.

Abstract

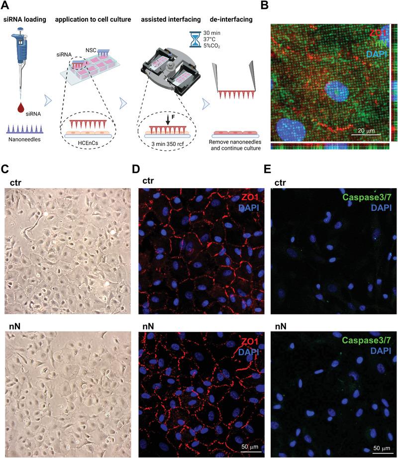
Nanoneedles can target nucleic acid transfection to primary cells at tissue interfaces with high efficiency and minimal perturbation. The corneal endothelium is an ideal target for nanoneedle-mediated RNA interference therapy aimed at enhancing its proliferative capacity, necessary for tissue regeneration. This work develops a strategy for siRNA nanoninjection to the human corneal endothelium. Nanoneedles can deliver p16-targeting siRNA to primary human corneal endothelial cells in vitro without toxicity. The nanoinjection of siRNA induces p16 silencing and increases cell proliferation, as monitored by ki67 expression. Furthermore, siRNA nanoinjection targeting the human corneal endothelium is nontoxic ex vivo, and silences p16 in transfected cells. These data indicate that nanoinjection can support targeted RNA interference therapy for the treatment of endothelial corneal dysfunction.

摘要

纳米针能够高效、微扰地将核酸转染到组织界面的原代细胞中。角膜内皮是纳米针介导的 RNA 干扰治疗的理想靶点,旨在增强其增殖能力,这对于组织再生是必要的。本工作开发了一种将 siRNA 纳米注入人角膜内皮的策略。纳米针可以将靶向 p16 的 siRNA 递送到体外原代人角膜内皮细胞中,而没有毒性。通过 ki67 表达监测到,siRNA 的纳米注入诱导了 p16 的沉默并增加了细胞增殖。此外,针对人角膜内皮的 siRNA 纳米注入在体外是无毒的,并使转染细胞中的 p16 沉默。这些数据表明,纳米注入可以支持针对治疗内皮角膜功能障碍的靶向 RNA 干扰治疗。

https://cdn.ncbi.nlm.nih.gov/pmc/blobs/2533/9685449/c73762165152/ADVS-9-2203257-g004.jpg

文献检索

告别复杂PubMed语法,用中文像聊天一样搜索,搜遍4000万医学文献。AI智能推荐,让科研检索更轻松。

立即免费搜索

文件翻译

保留排版,准确专业,支持PDF/Word/PPT等文件格式,支持 12+语言互译。

免费翻译文档

深度研究

AI帮你快速写综述,25分钟生成高质量综述,智能提取关键信息,辅助科研写作。

立即免费体验