Suppr超能文献

人胰岛淀粉样多肽(hIAPP)原纤维特异性抗体用于检测和治疗 2 型糖尿病。

Human Islet Amyloid Polypeptide (hIAPP) Protofibril-Specific Antibodies for Detection and Treatment of Type 2 Diabetes.

机构信息

Center for Cell and Gene Therapy, Stem Cells and Regenerative Medicine Center, Department of Neuroscience, Department of Molecular and Cellular Biology, Translational Biology and Molecular Medicine Program, Medical Scientist Training Program, Baylor College of Medicine, One Baylor Plaza, Houston, TX, 77030, USA.

Laboratory of Chemical Biology & Signal Transduction, The Rockefeller University, 1230 York Avenue, New York, NY, 10065, USA.

出版信息

Adv Sci (Weinh). 2022 Dec;9(34):e2202342. doi: 10.1002/advs.202202342. Epub 2022 Oct 18.

Abstract

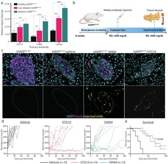
Type 2 diabetes mellitus (T2D) is a major public health concern and is characterized by sustained hyperglycemia due to insulin resistance and destruction of insulin-producing β cells. One pathological hallmark of T2D is the toxic accumulation of human islet amyloid polypeptide (hIAPP) aggregates. Monomeric hIAPP is a hormone normally co-secreted with insulin. However, increased levels of hIAPP in prediabetic and diabetic patients can lead to the formation of hIAPP protofibrils, which are toxic to β cells. Current therapies fail to address hIAPP aggregation and current screening modalities do not detect it. Using a stabilizing capping protein, monoclonal antibodies (mAbs) can be developed against a previously nonisolatable form of hIAPP protofibrils, which are protofibril specific and do not engage monomeric hIAPP. Shown here are two candidate mAbs that can detect hIAPP protofibrils in serum and hIAPP deposits in pancreatic islets in a mouse model of rapidly progressing T2D. Treatment of diabetic mice with the mAbs delays disease progression and dramatically increases overall survival. These results demonstrate the potential for using novel hIAPP protofibril-specific mAbs as a diagnostic screening tool for early detection of T2D, as well as therapeutically to preserve β cell function and target one of the underlying pathological mechanisms of T2D.

摘要

2 型糖尿病(T2D)是一个主要的公共卫生关注点,其特征是由于胰岛素抵抗和产生胰岛素的β细胞破坏而导致持续的高血糖。T2D 的一个病理标志是人类胰岛淀粉样多肽(hIAPP)聚集体的毒性积累。单体 hIAPP 是一种与胰岛素正常共分泌的激素。然而,在糖尿病前期和糖尿病患者中 hIAPP 水平的升高会导致 hIAPP 原纤维的形成,这对β细胞有毒性。目前的治疗方法无法解决 hIAPP 聚集的问题,目前的筛选方法也无法检测到它。使用稳定的封端蛋白,可以针对以前不可分离的 hIAPP 原纤维形式开发单克隆抗体(mAbs),这些 mAbs 是原纤维特异性的,不与单体 hIAPP 结合。这里展示了两种候选 mAbs,它们可以在快速进展的 T2D 小鼠模型的血清中检测到 hIAPP 原纤维和胰岛中的 hIAPP 沉积。用 mAbs 治疗糖尿病小鼠可延缓疾病进展,并显著提高总生存率。这些结果表明,使用新型 hIAPP 原纤维特异性 mAbs 作为 T2D 早期检测的诊断筛选工具具有潜力,以及作为治疗方法来保护β细胞功能并靶向 T2D 的一个潜在病理机制。

https://cdn.ncbi.nlm.nih.gov/pmc/blobs/0bb3/9731688/dc0f07d65b7d/ADVS-9-2202342-g007.jpg

文献检索

告别复杂PubMed语法,用中文像聊天一样搜索,搜遍4000万医学文献。AI智能推荐,让科研检索更轻松。

立即免费搜索

文件翻译

保留排版,准确专业,支持PDF/Word/PPT等文件格式,支持 12+语言互译。

免费翻译文档

深度研究

AI帮你快速写综述,25分钟生成高质量综述,智能提取关键信息,辅助科研写作。

立即免费体验