• 文献检索
  • 文档翻译
  • 深度研究
  • 学术资讯
  • Suppr Zotero 插件Zotero 插件
  • 邀请有礼
  • 套餐&价格
  • 历史记录
应用&插件
Suppr Zotero 插件Zotero 插件浏览器插件Mac 客户端Windows 客户端微信小程序
定价
高级版会员购买积分包购买API积分包
服务
文献检索文档翻译深度研究API 文档MCP 服务
关于我们
关于 Suppr公司介绍联系我们用户协议隐私条款
关注我们

Suppr 超能文献

核心技术专利:CN118964589B侵权必究
粤ICP备2023148730 号-1Suppr @ 2026

文献检索

告别复杂PubMed语法,用中文像聊天一样搜索,搜遍4000万医学文献。AI智能推荐,让科研检索更轻松。

立即免费搜索

文件翻译

保留排版,准确专业,支持PDF/Word/PPT等文件格式,支持 12+语言互译。

免费翻译文档

深度研究

AI帮你快速写综述,25分钟生成高质量综述,智能提取关键信息,辅助科研写作。

立即免费体验

TMEM65 对于小鼠心脏中的闰盘的结构和功能至关重要。

Tmem65 is critical for the structure and function of the intercalated discs in mouse hearts.

机构信息

Department of Physiology, Temerty Faculty of Medicine, University of Toronto, Toronto, ON, M5S 1A8, Canada.

Translational Biology and Engineering Program, Ted Rogers Centre for Heart Research, Toronto, ON, M5G 1M1, Canada.

出版信息

Nat Commun. 2022 Oct 18;13(1):6166. doi: 10.1038/s41467-022-33303-y.

DOI:10.1038/s41467-022-33303-y
PMID:36257954
原文链接:https://pmc.ncbi.nlm.nih.gov/articles/PMC9579145/
Abstract

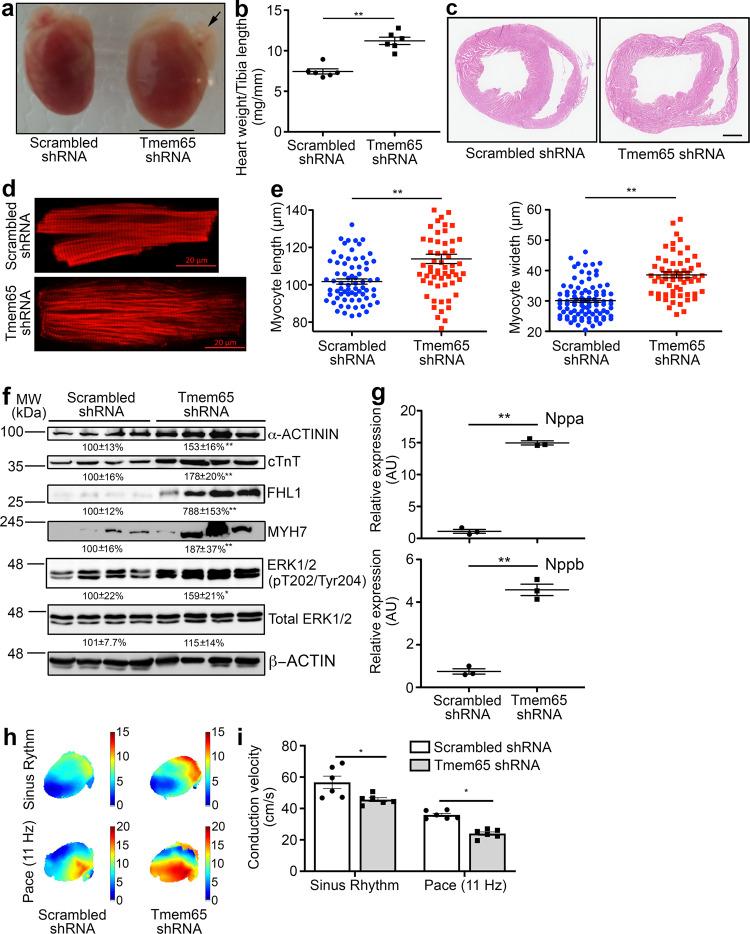
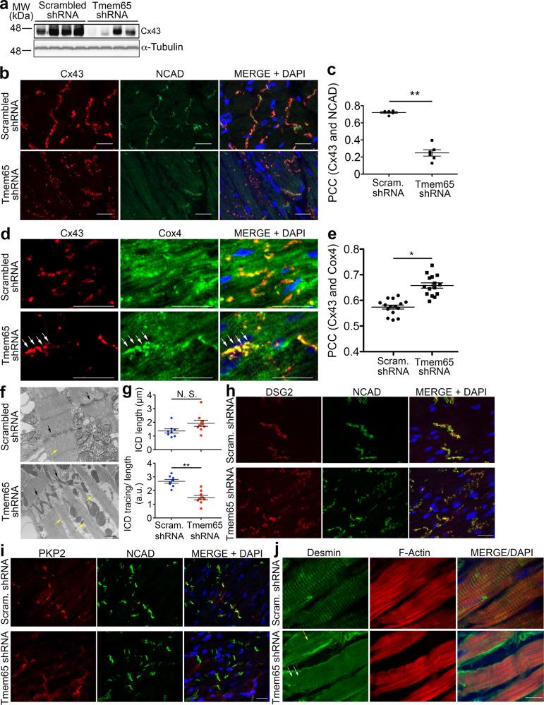
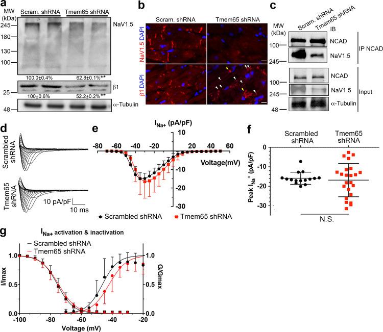
The intercalated disc (ICD) is a unique membrane structure that is indispensable to normal heart function, yet its structural organization is not completely understood. Previously, we showed that the ICD-bound transmembrane protein 65 (Tmem65) was required for connexin43 (Cx43) localization and function in cultured mouse neonatal cardiomyocytes. Here, we investigate the functional and cellular effects of Tmem65 reductions on the myocardium in a mouse model by injecting CD1 mouse pups (3-7 days after birth) with recombinant adeno-associated virus 9 (rAAV9) harboring Tmem65 shRNA, which reduces Tmem65 expression by 90% in mouse ventricles compared to scrambled shRNA injection. Tmem65 knockdown (KD) results in increased mortality which is accompanied by eccentric hypertrophic cardiomyopathy within 3 weeks of injection and progression to dilated cardiomyopathy with severe cardiac fibrosis by 7 weeks post-injection. Tmem65 KD hearts display depressed hemodynamics as measured echocardiographically as well as slowed conduction in optical recording accompanied by prolonged PR intervals and QRS duration in electrocardiograms. Immunoprecipitation and super-resolution microscopy demonstrate a physical interaction between Tmem65 and sodium channel β subunit (β1) in mouse hearts and this interaction appears to be required for both the establishment of perinexal nanodomain structure and the localization of both voltage-gated sodium channel 1.5 (NaV1.5) and Cx43 to ICDs. Despite the loss of NaV1.5 at ICDs, whole-cell patch clamp electrophysiology did not reveal reductions in Na currents but did show reduced Ca and K currents in Tmem65 KD cardiomyocytes in comparison to control cells. We conclude that disrupting Tmem65 function results in impaired ICD structure, abnormal cardiac electrophysiology, and ultimately cardiomyopathy.

摘要

闰盘(ICD)是一种独特的膜结构,对正常心脏功能不可或缺,但它的结构组织尚不完全清楚。以前,我们表明 ICD 结合跨膜蛋白 65(Tmem65)是连接蛋白 43(Cx43)在培养的小鼠新生心肌细胞中的定位和功能所必需的。在这里,我们通过注射携带 Tmem65 shRNA 的重组腺相关病毒 9(rAAV9)来研究 Tmem65 减少对小鼠模型心肌的功能和细胞影响,与对照 shRNA 注射相比,该病毒可使小鼠心室中的 Tmem65 表达降低 90%。Tmem65 敲低(KD)导致死亡率增加,这伴随着注射后 3 周内偏心性肥大性心肌病的发生,并在注射后 7 周进展为扩张型心肌病伴严重心脏纤维化。Tmem65 KD 心脏表现出心动超声心动图测量的血液动力学降低,以及光学记录中的传导减慢,伴有心电图中 PR 间隔和 QRS 持续时间延长。免疫沉淀和超分辨率显微镜显示 Tmem65 和钠通道 β 亚基(β1)在小鼠心脏中的物理相互作用,这种相互作用似乎是建立周边纳米域结构和定位电压门控钠通道 1.5(NaV1.5)和 Cx43 到 ICDs 所必需的。尽管 ICD 上的 NaV1.5 丢失,但全细胞膜片钳电生理学并未显示 Na 电流减少,但与对照细胞相比,Tmem65 KD 心肌细胞中的 Ca 和 K 电流减少。我们得出结论,破坏 Tmem65 功能会导致 ICD 结构异常、心脏电生理学异常,最终导致心肌病。

https://cdn.ncbi.nlm.nih.gov/pmc/blobs/90dc/9579145/be79ba664845/41467_2022_33303_Fig7_HTML.jpg
https://cdn.ncbi.nlm.nih.gov/pmc/blobs/90dc/9579145/6b0a08fb9f6f/41467_2022_33303_Fig1_HTML.jpg
https://cdn.ncbi.nlm.nih.gov/pmc/blobs/90dc/9579145/1826ce4089a8/41467_2022_33303_Fig2_HTML.jpg
https://cdn.ncbi.nlm.nih.gov/pmc/blobs/90dc/9579145/3b32495a705c/41467_2022_33303_Fig3_HTML.jpg
https://cdn.ncbi.nlm.nih.gov/pmc/blobs/90dc/9579145/660c6a3d74f5/41467_2022_33303_Fig4_HTML.jpg
https://cdn.ncbi.nlm.nih.gov/pmc/blobs/90dc/9579145/e295b52f5fbc/41467_2022_33303_Fig5_HTML.jpg
https://cdn.ncbi.nlm.nih.gov/pmc/blobs/90dc/9579145/e422ceb14834/41467_2022_33303_Fig6_HTML.jpg
https://cdn.ncbi.nlm.nih.gov/pmc/blobs/90dc/9579145/be79ba664845/41467_2022_33303_Fig7_HTML.jpg
https://cdn.ncbi.nlm.nih.gov/pmc/blobs/90dc/9579145/6b0a08fb9f6f/41467_2022_33303_Fig1_HTML.jpg
https://cdn.ncbi.nlm.nih.gov/pmc/blobs/90dc/9579145/1826ce4089a8/41467_2022_33303_Fig2_HTML.jpg
https://cdn.ncbi.nlm.nih.gov/pmc/blobs/90dc/9579145/3b32495a705c/41467_2022_33303_Fig3_HTML.jpg
https://cdn.ncbi.nlm.nih.gov/pmc/blobs/90dc/9579145/660c6a3d74f5/41467_2022_33303_Fig4_HTML.jpg
https://cdn.ncbi.nlm.nih.gov/pmc/blobs/90dc/9579145/e295b52f5fbc/41467_2022_33303_Fig5_HTML.jpg
https://cdn.ncbi.nlm.nih.gov/pmc/blobs/90dc/9579145/e422ceb14834/41467_2022_33303_Fig6_HTML.jpg
https://cdn.ncbi.nlm.nih.gov/pmc/blobs/90dc/9579145/be79ba664845/41467_2022_33303_Fig7_HTML.jpg

相似文献

1
Tmem65 is critical for the structure and function of the intercalated discs in mouse hearts.TMEM65 对于小鼠心脏中的闰盘的结构和功能至关重要。
Nat Commun. 2022 Oct 18;13(1):6166. doi: 10.1038/s41467-022-33303-y.
2
Evolutionarily conserved intercalated disc protein Tmem65 regulates cardiac conduction and connexin 43 function.进化保守的闰盘蛋白 Tmem65 调节心脏传导和连接蛋白 43 的功能。
Nat Commun. 2015 Sep 25;6:8391. doi: 10.1038/ncomms9391.
3
Deletion of FoxO1 leads to shortening of QRS by increasing Na(+) channel activity through enhanced expression of both cardiac NaV1.5 and β3 subunit.FoxO1的缺失通过增强心脏NaV1.5和β3亚基的表达来增加Na(+)通道活性,从而导致QRS波缩短。
J Mol Cell Cardiol. 2014 Sep;74:297-306. doi: 10.1016/j.yjmcc.2014.06.006. Epub 2014 Jun 21.
4
Super-resolution imaging reveals that loss of the C-terminus of connexin43 limits microtubule plus-end capture and NaV1.5 localization at the intercalated disc.超分辨率成像显示,连接蛋白43 C端的缺失限制了微管正端捕获以及钠通道蛋白1.5在闰盘处的定位。
Cardiovasc Res. 2014 Nov 1;104(2):371-81. doi: 10.1093/cvr/cvu195. Epub 2014 Aug 18.
5
Deletion of the last five C-terminal amino acid residues of connexin43 leads to lethal ventricular arrhythmias in mice without affecting coupling via gap junction channels.缺失连接蛋白 43 的最后 5 个 C 末端氨基酸残基导致小鼠发生致命性室性心律失常,但不影响缝隙连接通道的偶联。
Basic Res Cardiol. 2013 May;108(3):348. doi: 10.1007/s00395-013-0348-y. Epub 2013 Apr 5.
6
Silencing of desmoplakin decreases connexin43/Nav1.5 expression and sodium current in HL‑1 cardiomyocytes.沉默桥粒斑蛋白可减少 HL-1 心肌细胞中连接蛋白 43/Nav1.5 的表达和钠电流。
Mol Med Rep. 2013 Sep;8(3):780-6. doi: 10.3892/mmr.2013.1594. Epub 2013 Jul 18.
7
Changes in Cx43 and NaV1.5 expression precede the occurrence of substantial fibrosis in calcineurin-induced murine cardiac hypertrophy.在钙调神经磷酸酶诱导的小鼠心脏肥大中,Cx43和NaV1.5表达的变化先于实质性纤维化的出现。
PLoS One. 2014 Jan 31;9(1):e87226. doi: 10.1371/journal.pone.0087226. eCollection 2014.
8
Gap junctions - guards of excitability.间隙连接——兴奋性的守护者。
Biochem Soc Trans. 2015 Jun;43(3):508-12. doi: 10.1042/BST20150059.
9
Flotillins in the intercalated disc are potential modulators of cardiac excitability.闰盘中的 flotillins 是心脏兴奋性的潜在调节剂。
J Mol Cell Cardiol. 2019 Jan;126:86-95. doi: 10.1016/j.yjmcc.2018.11.007. Epub 2018 Nov 17.
10
The RyR2-P2328S mutation downregulates Nav1.5 producing arrhythmic substrate in murine ventricles.RyR2-P2328S突变下调Nav1.5,在小鼠心室中产生心律失常底物。
Pflugers Arch. 2016 Apr;468(4):655-65. doi: 10.1007/s00424-015-1750-0. Epub 2015 Nov 6.

引用本文的文献

1
MYC/TET3-Regulated TMEM65 Activates OXPHOS-SERPINB3 Pathway to Promote Progression and Cisplatin Resistance in Triple-Negative Breast Cancer.MYC/TET3调控的跨膜蛋白65激活氧化磷酸化-丝氨酸蛋白酶抑制剂B3通路以促进三阴性乳腺癌的进展和顺铂耐药
Adv Sci (Weinh). 2025 Jun 23:e00421. doi: 10.1002/advs.202500421.
2
Glyoxal is a superior fixative to formaldehyde in promoting antigenicity and structural integrity in murine cardiac tissues.乙二醛在促进小鼠心脏组织的抗原性和结构完整性方面是比甲醛更优质的固定剂。
J Mol Cell Cardiol Plus. 2025 May 11;12:100454. doi: 10.1016/j.jmccpl.2025.100454. eCollection 2025 Jun.
3
Distribution characteristics and morphological comparison of telocytes in the aortic bulb and myocardium of yak heart.

本文引用的文献

1
Neuronatin promotes SERCA uncoupling and its expression is altered in skeletal muscles of high-fat diet-fed mice.神经元钙结合蛋白促进 SERCA 解偶联,其在高脂肪饮食喂养的小鼠骨骼肌中的表达发生改变。
FEBS Lett. 2021 Nov;595(22):2756-2767. doi: 10.1002/1873-3468.14213. Epub 2021 Nov 5.
2
Localization of Na channel clusters in narrowed perinexi of gap junctions enhances cardiac impulse transmission via ephaptic coupling: a model study.缝隙连接变窄处的钠通道簇定位增强了电突触耦合的心脏冲动传递:一项模型研究。
J Physiol. 2021 Nov;599(21):4779-4811. doi: 10.1113/JP282105. Epub 2021 Oct 4.
3
Targeting the Microtubule EB1-CLASP2 Complex Modulates Na1.5 at Intercalated Discs.
牦牛心脏主动脉球和心肌中特络细胞的分布特征及形态学比较
BMC Vet Res. 2025 Feb 22;21(1):88. doi: 10.1186/s12917-025-04553-x.
4
Progressive cardiomyopathy with intercalated disc disorganization in a rat model of Becker dystrophy.Becker 型营养不良症大鼠模型的进行性心肌病伴闰盘结构紊乱。
EMBO Rep. 2024 Nov;25(11):4898-4920. doi: 10.1038/s44319-024-00249-9. Epub 2024 Oct 2.
5
Role of protein domains in trafficking and localization of the voltage-gated sodium channel β2 subunit.蛋白质结构域在电压门控钠通道β2亚基的转运和定位中的作用。
J Biol Chem. 2024 Nov;300(11):107833. doi: 10.1016/j.jbc.2024.107833. Epub 2024 Sep 28.
6
Development and characterization of the mode-of-action of inhibitory and agonist peptides targeting the voltage-gated sodium channel SCN1B beta-subunit.靶向电压门控钠离子通道 SCN1Bβ亚基的抑制性和激动性肽的作用模式的开发和表征。
J Mol Cell Cardiol. 2024 Sep;194:32-45. doi: 10.1016/j.yjmcc.2024.06.008. Epub 2024 Jun 26.
7
New focus on cardiac voltage-gated sodium channel β1 and β1B: Novel targets for treating and understanding arrhythmias?对心脏电压门控钠通道β1和β1B的新关注:治疗和理解心律失常的新靶点?
Heart Rhythm. 2025 Jan;22(1):181-191. doi: 10.1016/j.hrthm.2024.06.029. Epub 2024 Jun 21.
8
Low-intensity exercise training improves systolic function of heart during metastatic melanoma-induced cachexia in mice.低强度运动训练可改善小鼠转移性黑色素瘤诱导的恶病质期间心脏的收缩功能。
Heliyon. 2024 Feb 6;10(4):e25562. doi: 10.1016/j.heliyon.2024.e25562. eCollection 2024 Feb 29.
9
Proteomics and phosphoproteomics of failing human left ventricle identifies dilated cardiomyopathy-associated phosphorylation of CTNNA3.人衰竭左心室的蛋白质组学和磷酸化蛋白质组学鉴定出与扩张型心肌病相关的 CTNNA3 磷酸化。
Proc Natl Acad Sci U S A. 2023 May 9;120(19):e2212118120. doi: 10.1073/pnas.2212118120. Epub 2023 May 1.
10
The intercalated disc: a unique organelle for electromechanical synchrony in cardiomyocytes.闰盘:心肌细胞中机电同步的独特细胞器。
Physiol Rev. 2023 Jul 1;103(3):2271-2319. doi: 10.1152/physrev.00021.2022. Epub 2023 Feb 2.
靶向微管 EB1-CLASP2 复合物调节闰盘处的 Na1.5。
Circ Res. 2021 Jul 23;129(3):349-365. doi: 10.1161/CIRCRESAHA.120.318643. Epub 2021 Jun 7.
4
Cx43 hemichannel microdomain signaling at the intercalated disc enhances cardiac excitability.缝隙连接蛋白 43 半通道微域信号在闰盘处增强心脏兴奋性。
J Clin Invest. 2021 Apr 1;131(7). doi: 10.1172/JCI137752.
5
Functional culture and in vitro genetic and small-molecule manipulation of adult mouse cardiomyocytes.成年小鼠心肌细胞的功能培养及体外遗传和小分子操作。
Commun Biol. 2020 May 11;3(1):229. doi: 10.1038/s42003-020-0946-9.
6
Retrospective Study of Intercalated Disk Defects Associated with Dilated Cardiomyopathy, Atrial Thrombosis, and Heart Failure in BALB/c Mice Deficient in IL4 Receptor α.IL4 受体 α 缺陷 BALB/c 小鼠扩张型心肌病、心房血栓形成和心力衰竭相关闰盘缺陷的回顾性研究
Comp Med. 2020 Jun 1;70(3):266-276. doi: 10.30802/AALAS-CM-19-000059. Epub 2020 May 8.
7
A reference map of the human binary protein interactome.人类二进制蛋白质相互作用组参考图谱。
Nature. 2020 Apr;580(7803):402-408. doi: 10.1038/s41586-020-2188-x. Epub 2020 Apr 8.
8
Structure of the Cardiac Sodium Channel.心脏钠离子通道的结构。
Cell. 2020 Jan 9;180(1):122-134.e10. doi: 10.1016/j.cell.2019.11.041. Epub 2019 Dec 19.
9
Sex Differences in the Long-term Prognosis of Dilated Cardiomyopathy.扩张型心肌病的长期预后存在性别差异。
Can J Cardiol. 2020 Jan;36(1):37-44. doi: 10.1016/j.cjca.2019.05.031. Epub 2019 May 30.
10
Inhibition of soluble TNFα prevents adverse atrial remodeling and atrial arrhythmia susceptibility induced in mice by endurance exercise.抑制可溶性 TNFα 可预防耐力运动诱导的小鼠不良心房重构和心房心律失常易感性。
J Mol Cell Cardiol. 2019 Apr;129:165-173. doi: 10.1016/j.yjmcc.2019.01.012. Epub 2019 Feb 21.