Suppr超能文献

间充质基质细胞向软骨细胞的线粒体转运增加了 3D 培养物中的 DNA 含量和蛋白聚糖沉积。

Mitochondrial Transport from Mesenchymal Stromal Cells to Chondrocytes Increases DNA Content and Proteoglycan Deposition in 3D Cultures.

机构信息

UMC Utrecht, Utrecht, The Netherlands.

Leids Universitair Medisch Centrum, Leiden, The Netherlands.

出版信息

Cartilage. 2022 Dec;13(4):133-147. doi: 10.1177/19476035221126346. Epub 2022 Oct 19.

Abstract

OBJECTIVE

Allogeneic mesenchymal stromal cells (MSCs) are used in the 1-stage treatment of articular cartilage defects. The aim of this study is to investigate whether transport of mitochondria exists between chondrocytes and MSCs and to investigate whether the transfer of mitochondria to chondrocytes contributes to the mechanism of action of MSCs.

DESIGN

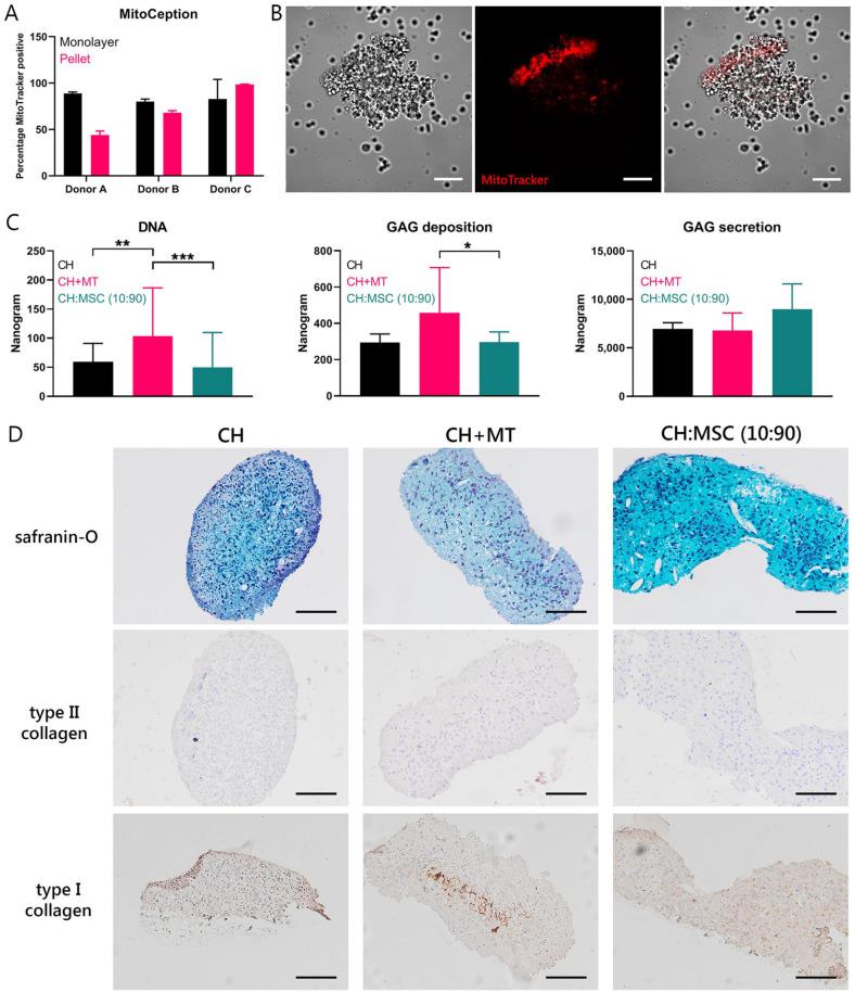
Chondrocytes and MSCs were stained with MitoTracker, and CellTrace was used to distinguish between cell types. The uptake of fluorescent mitochondria was measured in cocultures using flow cytometry. Transport was visualized using fluorescence microscopy. Microvesicles were isolated and the presence of mitochondria was assessed. Mitochondria were isolated from MSCs and transferred to chondrocytes using MitoCeption. Pellets of chondrocytes, chondrocytes with transferred MSC mitochondria, and cocultures were cultured for 28 days. DNA content and proteoglycan content were measured. Mitochondrial DNA of cultured pellets and of repair cartilage tissue was quantified.

RESULTS

Mitochondrial transfer occurred bidirectionally within the first 4 hours until 16 hours of coculture. Transport took place via tunneling nanotubes, direct cell-cell contact, and extracellular vesicles. After 28 days of pellet culture, DNA content and proteoglycan deposition were higher in chondrocyte pellets to which MSC mitochondria were transferred than the control groups. No donor mitochondrial DNA was traceable in the biopsies, whereas an increase in MSC mitochondrial DNA was seen in the pellets.

CONCLUSIONS

These results suggest that mitochondrial transport plays a role in the chondroinductive effect of MSCs on chondrocytes However, no transferred mitochondria could be traced back after 1 year.

摘要

目的

同种异体间充质基质细胞(MSCs)用于关节软骨缺损的 1 期治疗。本研究旨在探讨是否存在软骨细胞与 MSCs 之间的线粒体转运,并探讨线粒体向软骨细胞的转移是否有助于 MSCs 的作用机制。

设计

用 MitoTracker 染色软骨细胞和 MSCs,并用 CellTrace 区分细胞类型。使用流式细胞术在共培养物中测量荧光线粒体的摄取。使用荧光显微镜观察转运。分离微泡并评估线粒体的存在。从 MSCs 中分离出线粒体,并使用 MitoCeption 将其转移至软骨细胞。培养软骨细胞团块、转染 MSC 线粒体的软骨细胞和共培养物 28 天。测量 DNA 含量和蛋白聚糖含量。定量培养的软骨细胞团块和修复软骨组织中的线粒体 DNA。

结果

线粒体在共培养的前 4 小时内双向转运,直到 16 小时。转运通过隧道纳米管、直接细胞-细胞接触和细胞外囊泡进行。在软骨细胞团块培养 28 天后,与对照组相比,转染 MSC 线粒体的软骨细胞团块中的 DNA 含量和蛋白聚糖沉积更高。在活检中无法追踪到供体线粒体 DNA,而在软骨细胞团块中可以看到 MSC 线粒体 DNA 的增加。

结论

这些结果表明,线粒体转运在 MSCs 对软骨细胞的软骨诱导作用中发挥作用。然而,1 年后无法追踪到转移的线粒体。

https://cdn.ncbi.nlm.nih.gov/pmc/blobs/4705/9924973/091722192c30/10.1177_19476035221126346-fig1.jpg

文献AI研究员

20分钟写一篇综述,助力文献阅读效率提升50倍。

立即体验

用中文搜PubMed

大模型驱动的PubMed中文搜索引擎

马上搜索

文档翻译

学术文献翻译模型,支持多种主流文档格式。

立即体验