Suppr超能文献

亚精胺通过提高增殖和记忆促进Nb CAR-T对淋巴瘤细胞的细胞毒性。

Spermidine Promotes Nb CAR-T Mediated Cytotoxicity to Lymphoma Cells Through Elevating Proliferation and Memory.

作者信息

Wang Hongxia, Jiang Dan, Liu Liyuan, Zhang Yanting, Qin Miao, Qu Yuliang, Wang Liyan, Wu Shan, Zhou Haijin, Xu Tao, Xu Guangxian

机构信息

Guangdong Provincial Key Laboratory of Medical Molecular Diagnostics, School of Medical Technology, The First Dongguan Affiliated Hospital, Guangdong Medical University, Dongguan, People's Republic of China.

School of Clinical Medicine, Ningxia Medical University, Yinchuan, People's Republic of China.

出版信息

Onco Targets Ther. 2022 Oct 18;15:1229-1243. doi: 10.2147/OTT.S382540. eCollection 2022.

Abstract

PURPOSE

Due to the natural advantages of spermidine in immunity, we investigated the effects of spermidine pretreatment on nanobody-based CAR-T cells (Nb CAR-T) mediated cytotoxicity and potential mechanism.

PATIENTS AND METHODS

The optimal concentration of spermidine was determined by detecting its impact on viability and proliferation of T cells. The phenotypic characteristic of CAR-T cells, which were treated with spermidine for 4 days, was examined by flow cytometry. The expansion ability of CAR-T cells was monitored in being cocultured with tumor cells. Additionally, CAR-T cells were stimulated by lymphoma cells to test its cytotoxicity in vitro, and the supernatant in co-culture models were collected to test the cytokine production. Furthermore, xenograft models were constructed to detect the anti-tumor activity of CAR-T cells in vivo.

RESULTS

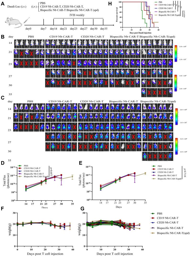
The optimal concentration of spermidine acting on T cells was 5μM. The antigen-dependent proliferation of spermidine pretreatment CD19 CAR-T cells or Nb CAR-T cells was increased compared to control. Central memory T cells(TCM) dominated the CAR-T cell population in the presence of spermidine. When spermidine pretreatment CAR-T cells were stimulated with Daudi cells, the secretion of IL-2 and IFN-γ has been significantly enhanced. The ability of CAR-T cells to lysis Daudi cells was enhanced with the help of spermidine, even at higher tumor loads. Pre-treated Nb CAR-T cells with spermidine were able to control tumor cells in vivo, and therefore prolong mice survival.

CONCLUSION

Our results revealed that spermidine could promote Nb CAR-T mediated cytotoxicity to lymphomas cells through enhancing memory and proliferation, and provided a meaningful approach to strengthen the anti-tumor effect of CAR-T cells.

摘要

目的

由于亚精胺在免疫方面的天然优势,我们研究了亚精胺预处理对基于纳米抗体的嵌合抗原受体T细胞(Nb CAR-T)介导的细胞毒性及潜在机制的影响。

患者和方法

通过检测亚精胺对T细胞活力和增殖的影响来确定其最佳浓度。采用流式细胞术检测经亚精胺处理4天的CAR-T细胞的表型特征。在与肿瘤细胞共培养时监测CAR-T细胞的扩增能力。此外,用淋巴瘤细胞刺激CAR-T细胞以测试其体外细胞毒性,并收集共培养模型中的上清液以检测细胞因子的产生。此外,构建异种移植模型以检测CAR-T细胞在体内的抗肿瘤活性。

结果

作用于T细胞的亚精胺最佳浓度为5μM。与对照组相比,亚精胺预处理的CD19 CAR-T细胞或Nb CAR-T细胞的抗原依赖性增殖增加。在有亚精胺存在的情况下,中央记忆T细胞(TCM)在CAR-T细胞群体中占主导地位。当用Daudi细胞刺激亚精胺预处理的CAR-T细胞时,IL-2和IFN-γ的分泌显著增强。在亚精胺的帮助下,即使在更高肿瘤负荷下,CAR-T细胞裂解Daudi细胞的能力也增强。用亚精胺预处理的Nb CAR-T细胞能够在体内控制肿瘤细胞,从而延长小鼠存活时间。

结论

我们的结果表明,亚精胺可通过增强记忆和增殖来促进Nb CAR-T介导的对淋巴瘤细胞的细胞毒性,并为增强CAR-T细胞的抗肿瘤作用提供了一种有意义的方法。

https://cdn.ncbi.nlm.nih.gov/pmc/blobs/a389/9577380/26f91aaf4167/OTT-15-1229-g0001.jpg

文献AI研究员

20分钟写一篇综述,助力文献阅读效率提升50倍。

立即体验

用中文搜PubMed

大模型驱动的PubMed中文搜索引擎

马上搜索

文档翻译

学术文献翻译模型,支持多种主流文档格式。

立即体验