Suppr超能文献

盐胁迫下……中基因家族的鉴定及代谢产物的调控

Identification of the gene family and regulation of metabolites under salt stress in .

作者信息

Jiang Ming, Wang Zhen, Ren Weichao, Yan Song, Xing Nannan, Zhang Zhanping, Li Hui, Ma Wei

机构信息

Scientific Research Department, Qiqihar Medical University, Qiqihar, China.

Pharmacy of College, Heilongjiang University of Chinese Medicine, Harbin, China.

出版信息

Front Plant Sci. 2022 Oct 4;13:1011616. doi: 10.3389/fpls.2022.1011616. eCollection 2022.

Abstract

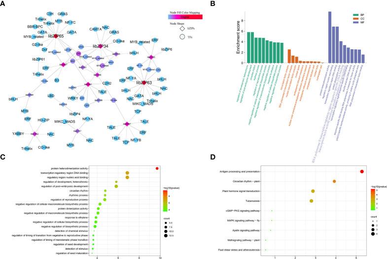
The transcription factor family plays important roles in plant growth and development, response to stress, and regulation of secondary metabolite biosynthesis. The identification and molecular function of gene have been deeply studied in the model plant , but it has not been reported in the medicinal plant . In this study, 65 genes were identified in the genome of , which were distributed on seven chromosomes, were highly conserved, could be classified into 11 subgroups. Transcriptomic and metabolomic data for leaves of exposed to salt stress were analyzed to construct an gene co-expression network and metabolite correlation network. Seventeen genes were co-expressed with 79 transcription factors, and GO and KEGG enrichment analysis showed that most of these genes were associated with abiotic stress and hormone responses of plants. 17 genes regulated 110 metabolites through 92 transcription factor associations. In addition, , and were associated with six metabolites including three alkaloids (quinoline alkaloid stylopine, indole alkaloids tabersonine and indole-3-acetic acid), flavonoid myricetin 3-O-galactoside, and two primary metabolites 2-hydroxy-6-aminopurine, 3-dehydroshikimic acid were strongly correlated. This study provides data for identification of the gene family and their regulation of metabolites in response to salt stress.

摘要

转录因子家族在植物生长发育、应激反应以及次生代谢物生物合成调控中发挥着重要作用。该基因的鉴定和分子功能已在模式植物中得到深入研究,但在药用植物中尚未见报道。在本研究中,从[植物名称]基因组中鉴定出65个[基因名称]基因,它们分布在7条染色体上,高度保守,可分为11个亚组。对[植物名称]叶片在盐胁迫下的转录组和代谢组数据进行分析,构建了[基因名称]基因共表达网络和代谢物相关网络。17个[基因名称]基因与79个转录因子共表达,GO和KEGG富集分析表明,这些基因大多与植物的非生物胁迫和激素反应相关。17个[基因名称]基因通过92个转录因子关联调控110种代谢物。此外,[基因名称1]、[基因名称2]和[基因名称3]与6种代谢物相关,其中包括3种生物碱(喹啉生物碱斯氏紫堇碱、吲哚生物碱长春花碱和吲哚 - 3 - 乙酸)、黄酮类杨梅素3 - O - 半乳糖苷,以及2种初生代谢物2 - 羟基 - 6 - 氨基嘌呤、3 - 脱氢莽草酸,它们之间相关性很强。本研究为鉴定[基因名称]基因家族及其在盐胁迫下对代谢物的调控提供了数据。

https://cdn.ncbi.nlm.nih.gov/pmc/blobs/2d5f/9576947/067d5e37bd53/fpls-13-1011616-g001.jpg

文献检索

告别复杂PubMed语法,用中文像聊天一样搜索,搜遍4000万医学文献。AI智能推荐,让科研检索更轻松。

立即免费搜索

文件翻译

保留排版,准确专业,支持PDF/Word/PPT等文件格式,支持 12+语言互译。

免费翻译文档

深度研究

AI帮你快速写综述,25分钟生成高质量综述,智能提取关键信息,辅助科研写作。

立即免费体验