Sri-Ngern-Ngam Kittitach, Keawvilai Pornlapat, Pisitkun Trairak, Palaga Tanapat
Department of Microbiology, Faculty of Science, Chulalongkorn University, Bangkok, 10330, Thailand.
Graduate Program in Microbiology and Microbial Technology, Faculty of Science, Chulalongkorn University, Bangkok, 10330, Thailand.
Biochem Biophys Rep. 2022 Oct 17;32:101369. doi: 10.1016/j.bbrep.2022.101369. eCollection 2022 Dec.
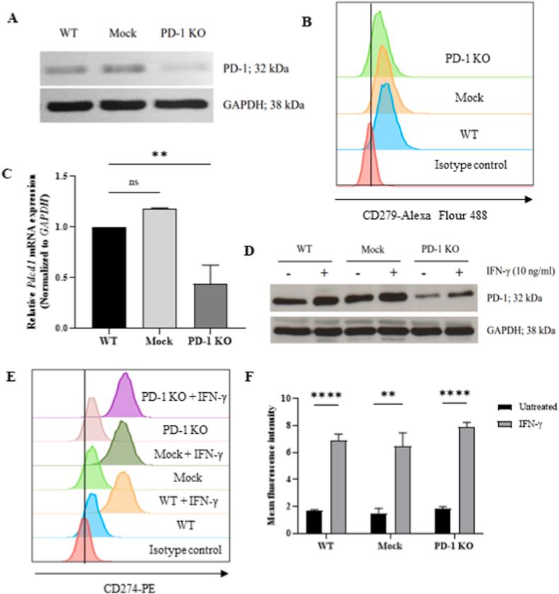
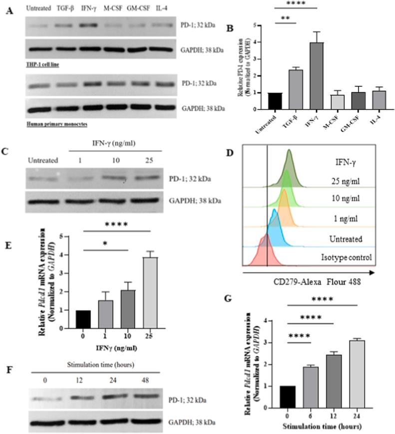
Programmed cell death 1 (PD-1) is a co-inhibitory checkpoint receptor expressed in various immune cells, especially in activated T cells. Engagement of PD-1 with its ligand leads to the exhausted T cells and impaired antitumor immunity. To date, PD-1 expression and its roles have been widely reported in T cells but not well defined in innate immune cells including monocytes. In this study, expression of PD-1 was investigated in human monocytes. Here we observed that among cytokines tested, IFN-γ significantly upregulated the PD-1 expression in both THP-1 cell line and human primary monocytes in a dose- and time-dependent manner. This effect was reduced by PI3K inhibitor, suggesting that the involvement of PI3K/AKT pathway. Furthermore, enrichment of active histone mark H3K4me3 in the promotor was also observed in IFN-γ-induced THP-1, indicating that epigenetic regulation also plays a role in IFN-γ-induced PD-1 expression. To investigate the biological functions of PD-1, was deleted in THP-1 cell line by CRISPR/Cas9 system and the phagocytic ability was investigated. The results showed that the PD-1 deficiency in THP-1 cell line resulted in significantly poor phagocytic potency against carboxylated-modified latex beads. Moreover, the PD-1 deficiency or blocking PD-1/PD-L1 interaction by immune checkpoint inhibitor resulted in an impaired induction of IL-4-induced CD163 expression in THP-1 cell line. Taken together, these results highlighted the importance of PD-1 expression in some of key monocyte functions.
程序性细胞死亡蛋白1(PD-1)是一种共抑制性检查点受体,在多种免疫细胞中表达,尤其是在活化的T细胞中。PD-1与其配体结合会导致T细胞耗竭和抗肿瘤免疫受损。迄今为止,PD-1的表达及其作用在T细胞中已有广泛报道,但在包括单核细胞在内的固有免疫细胞中尚未明确。在本研究中,我们对人单核细胞中PD-1的表达进行了研究。我们观察到,在所测试的细胞因子中,干扰素-γ(IFN-γ)以剂量和时间依赖性方式显著上调了THP-1细胞系和人原代单核细胞中PD-1的表达。PI3K抑制剂可降低这种效应,提示PI3K/AKT信号通路参与其中。此外,在IFN-γ诱导的THP-1细胞中还观察到启动子区域活性组蛋白标记H3K4me3富集,表明表观遗传调控也在IFN-γ诱导的PD-1表达中发挥作用。为了研究PD-1的生物学功能,我们通过CRISPR/Cas9系统在THP-1细胞系中敲除PD-1,并检测吞噬能力。结果显示,THP-1细胞系中PD-1缺陷导致对羧化修饰乳胶珠的吞噬能力显著下降。此外,PD-1缺陷或用免疫检查点抑制剂阻断PD-1/PD-L1相互作用会导致THP-1细胞系中IL-4诱导的CD163表达受损。综上所述,这些结果突出了PD-1表达在单核细胞一些关键功能中的重要性。