Suppr超能文献

基于卵巢浆液性囊腺癌基因组格局分析鉴定含溴结构域蛋白的预后价值及表达意义

Identification of bromodomain-containing proteins prognostic value and expression significance based on a genomic landscape analysis of ovarian serous cystadenocarcinoma.

作者信息

Zhang Juan, Li Yan, Fan Ting-Yu, Liu Dan, Zou Wen-da, Li Hui, Li Yu-Kun

机构信息

Department of Assisted Reproductive Centre, Zhuzhou Central Hospital, Xiangya Hospital Zhuzhou Central South University, Central South University, Zhuzhou, China.

Hunan Province Key Laboratory of Tumor Cellular and Molecular Pathology, Cancer Research Institute, University of South China, Hengyang, China.

出版信息

Front Oncol. 2022 Oct 5;12:1021558. doi: 10.3389/fonc.2022.1021558. eCollection 2022.

Abstract

BACKGROUND

Ovarian serous cystadenocarcinoma (OSC), a common gynecologic tumor, is characterized by high mortality worldwide. Bromodomain (BRD)-containing proteins are a series of evolutionarily conserved proteins that bind to acetylated Lys residues of histones to regulate the transcription of multiple genes. The ectopic expression of BRDs is often observed in multiple cancer types, but the role of BRDs in OSC is still unclear.

METHODS

We performed the differential expression, GO enrichment, GSEA, immune infiltration, risk model, subtype classification, stemness feature, DNA alteration, and epigenetic modification analysis for these BRDs based on multiple public databases.

RESULTS

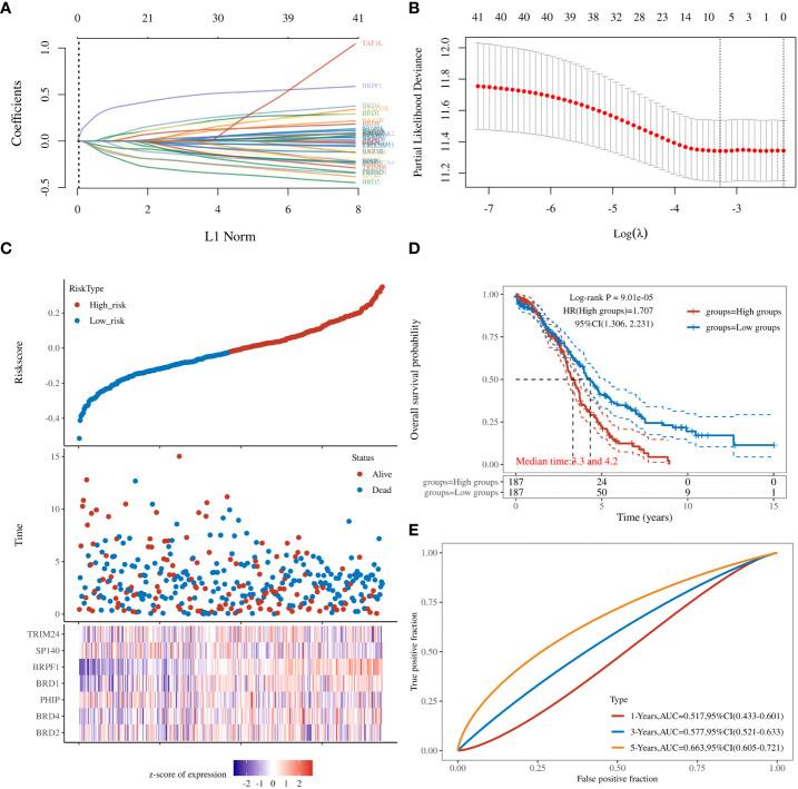
Most BRDs were dysregulated in OSC tissues compared to normal ovary tissues. These BRDs were positively correlated with each other in OSC patients. Gene alteration and epigenetic modification were significant for the dysregulation of BRDs in OSC patients. GO enrichment suggested that BRDs played key roles in histone acetylation, viral carcinogenesis, and transcription coactivator activity. Two molecular subtypes were classified by BRDs for OSC, which were significantly correlated with stemness features, m6A methylation, ferroptosis, drug sensitivity, and immune infiltration. The risk model constructed by LASSO regression with BRDs performed moderately well in prognostic predictions for OSC patients. Moreover, BRPF1 plays a significant role in these BRDs for the development and progression of OSC patients.

CONCLUSION

BRDs are potential targets and biomarkers for OSC patients, especially BRPF1.

摘要

背景

卵巢浆液性囊腺癌(OSC)是一种常见的妇科肿瘤,在全球范围内具有高死亡率。含溴结构域(BRD)的蛋白质是一系列进化上保守的蛋白质,它们与组蛋白的乙酰化赖氨酸残基结合以调节多个基因的转录。BRDs的异位表达在多种癌症类型中经常被观察到,但BRDs在OSC中的作用仍不清楚。

方法

我们基于多个公共数据库对这些BRDs进行了差异表达、GO富集、基因集富集分析(GSEA)、免疫浸润、风险模型、亚型分类、干性特征、DNA改变和表观遗传修饰分析。

结果

与正常卵巢组织相比,大多数BRDs在OSC组织中表达失调。这些BRDs在OSC患者中相互呈正相关。基因改变和表观遗传修饰对OSC患者中BRDs的失调具有重要意义。GO富集表明BRDs在组蛋白乙酰化、病毒致癌作用和转录共激活因子活性中起关键作用。通过BRDs对OSC进行了两种分子亚型分类,这与干性特征、m6A甲基化、铁死亡、药物敏感性和免疫浸润显著相关。由BRDs通过LASSO回归构建的风险模型在OSC患者的预后预测中表现中等。此外,BRPF1在这些BRDs对OSC患者的发生和发展中起重要作用。

结论

BRDs是OSC患者的潜在靶点和生物标志物,尤其是BRPF1。

https://cdn.ncbi.nlm.nih.gov/pmc/blobs/e65d/9579433/21296c8833a0/fonc-12-1021558-g001.jpg

文献AI研究员

20分钟写一篇综述,助力文献阅读效率提升50倍。

立即体验

用中文搜PubMed

大模型驱动的PubMed中文搜索引擎

马上搜索

文档翻译

学术文献翻译模型,支持多种主流文档格式。

立即体验