Keren Ray, Méheust Raphaël, Santini Joanne M, Thomas Alex, West-Roberts Jacob, Banfield Jillian F, Alvarez-Cohen Lisa
Department of Civil and Environmental Engineering, University of California Berkeley, Berkeley, CA, USA.
Department of Earth and Planetary Sciences, University of California Berkeley, Berkeley, CA, USA.
Comput Struct Biotechnol J. 2022 Jan 6;20:559-572. doi: 10.1016/j.csbj.2021.12.040. eCollection 2022.
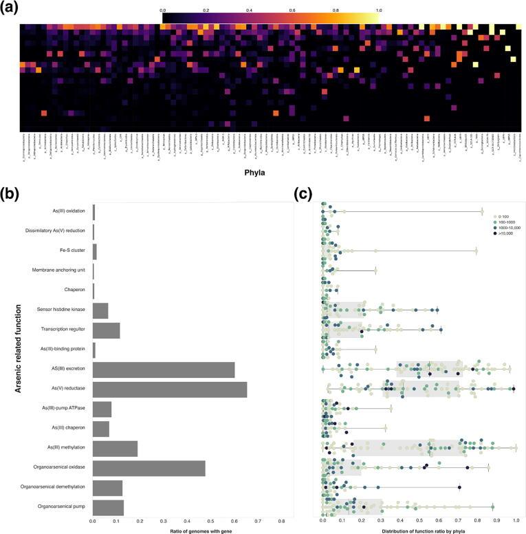
Arsenic is a ubiquitous toxic element, the global cycle of which is highly affected by microbial redox reactions and assimilation into organoarsenic compounds through sequential methylation reactions. While microbial biotransformation of arsenic has been studied for decades, the past years have seen the discovery of multiple new genes related to arsenic metabolism. Still, most studies focus on a small set of key genes or a small set of cultured microorganisms. Here, we leveraged the recently greatly expanded availability of microbial genomes of diverse organisms from lineages lacking cultivated representatives, including those reconstructed from metagenomes, to investigate genetic repertoires of taxonomic and environmental controls on arsenic metabolic capacities. Based on the collection of arsenic-related genes, we identified thirteen distinct metabolic guilds, four of which combine the and operons. We found that the best studied phyla have very different combinations of capacities than less well-studied phyla, including phyla lacking isolated representatives. We identified a distinct arsenic gene signature in the microbiomes of humans exposed or likely exposed to drinking water contaminated by arsenic and that arsenic methylation is important in soil and in human microbiomes. Thus, the microbiomes of humans exposed to arsenic have the potential to exacerbate arsenic toxicity. Finally, we show that machine learning can predict bacterial arsenic metabolism capacities based on their taxonomy and the environment from which they were sampled.
砷是一种普遍存在的有毒元素,其全球循环受到微生物氧化还原反应以及通过连续甲基化反应同化形成有机砷化合物的高度影响。尽管对砷的微生物生物转化已经研究了数十年,但在过去几年中发现了多个与砷代谢相关的新基因。然而,大多数研究集中在一小部分关键基因或一小部分培养的微生物上。在这里,我们利用最近来自缺乏培养代表的谱系的多种生物的微生物基因组的可用性大大增加,包括从宏基因组重建的那些,来研究砷代谢能力的分类学和环境控制的遗传库。基于与砷相关的基因集合,我们确定了13个不同的代谢类群,其中4个结合了 和 操纵子。我们发现,研究最深入的门类与研究较少的门类,包括缺乏分离代表的门类,具有非常不同的能力组合。我们在暴露于或可能暴露于受砷污染的饮用水的人类微生物群中确定了一种独特的砷基因特征,并且砷甲基化在土壤和人类微生物群中很重要。因此,接触砷的人类微生物群有可能加剧砷的毒性。最后,我们表明机器学习可以根据细菌的分类学及其采样环境预测细菌的砷代谢能力。