Suppr超能文献

非蛋白质氨基酸L-氮杂环丁烷-2-羧酸对BV2小胶质细胞的促炎和促凋亡作用

Pro-Inflammatory and Pro-Apoptotic Effects of the Non-Protein Amino Acid L-Azetidine-2-Carboxylic Acid in BV2 Microglial Cells.

作者信息

Piper Jordan Allan, Jansen Margo Iris, Thomas Broome Sarah, Rodgers Kenneth J, Musumeci Giuseppe, Castorina Alessandro

机构信息

Laboratory of Cellular and Molecular Neuroscience (LCMN), School of Life Sciences, Faculty of Science, University of Technology Sydney, P.O. Box 123, Broadway, Sydney, NSW 2007, Australia.

Neurotoxin Research Group, School of Life Sciences, Faculty of Science, University of Technology Sydney, P.O. Box 123, Broadway, Sydney, NSW 2007, Australia.

出版信息

Curr Issues Mol Biol. 2022 Sep 28;44(10):4500-4516. doi: 10.3390/cimb44100308.

Abstract

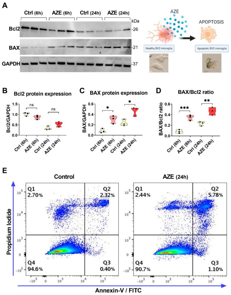
L-Azetidine-2-carboxylic acid (AZE) is a toxic non-protein coding amino acid (npAA) that is highly abundant in sugar and table beets. Due to its structural similarity with the amino acid L-proline, AZE can evade the editing process during protein assembly in eukaryotic cells and be misincorporated into L-proline-rich proteins, potentially causing protein misfolding and other detrimental effects to cells. In this study, we sought to determine if AZE treatment triggered pro-inflammatory and pro-apoptotic responses in BV2 microglial cells. BV2 microglial cells exposed to AZE at increasing concentrations (0−2000 µM) at 0, 3, 6, 12 and 24 h were assayed for cell viability (MTT) and nitric oxide release (Griess assay). Annexin V-FITC/propidium iodide (PI) staining was used to assess apoptosis. Real-time qPCR, Western blot and immunocytochemistry were used to interrogate relevant pro- and anti-inflammatory and other molecular targets of cell survival response. AZE (at concentrations > 1000 µM) significantly reduced cell viability, increased BAX/Bcl2 ratio and caused cell death. Results were mirrored by a robust increase in nitric oxide release, percentage of activated/polarised cells and expression of pro-inflammatory markers (IL-1β, IL-6, NOS2, CD68 and MHC-2a). Additionally, we found that AZE induced the expression of the extracellular matrix degrading enzyme matrix metalloproteinase 9 (MMP-9) and brain derived neurotrophic factor (BDNF), two critical regulators of microglial motility and structural plasticity. Collectively, these data indicate that AZE-induced toxicity is associated with increased pro-inflammatory activity and reduced survival in BV2 microglia. This evidence may prompt for an increased monitoring of AZE consumption by humans.

摘要

L-氮杂环丁烷-2-羧酸(AZE)是一种有毒的非蛋白质编码氨基酸(npAA),在甘蔗和甜菜中含量极高。由于其与氨基酸L-脯氨酸的结构相似性,AZE可以逃避真核细胞蛋白质组装过程中的编辑过程,并错误地掺入富含L-脯氨酸的蛋白质中,可能导致蛋白质错误折叠以及对细胞产生其他有害影响。在本研究中,我们试图确定AZE处理是否会在BV2小胶质细胞中引发促炎和促凋亡反应。对在0、3、6、12和24小时暴露于浓度递增(0 - 2000 μM)的AZE的BV2小胶质细胞进行细胞活力(MTT)和一氧化氮释放(Griess测定)检测。采用膜联蛋白V-FITC/碘化丙啶(PI)染色评估细胞凋亡。使用实时定量PCR、蛋白质免疫印迹和免疫细胞化学技术研究细胞存活反应的相关促炎和抗炎以及其他分子靶点。AZE(浓度> 1000 μM)显著降低细胞活力,增加BAX/Bcl2比值并导致细胞死亡。一氧化氮释放、活化/极化细胞百分比以及促炎标志物(IL-1β、IL-6、NOS2、CD68和MHC-2a)的表达显著增加,反映了上述结果。此外,我们发现AZE诱导细胞外基质降解酶基质金属蛋白酶9(MMP-9)和脑源性神经营养因子(BDNF)的表达,这两者是小胶质细胞运动性和结构可塑性的两个关键调节因子。总体而言,这些数据表明AZE诱导的毒性与BV2小胶质细胞中促炎活性增加和存活率降低有关。这一证据可能促使人们加强对人类AZE摄入量的监测。

https://cdn.ncbi.nlm.nih.gov/pmc/blobs/fa99/9600089/a820225f841a/cimb-44-00308-g001.jpg

文献AI研究员

20分钟写一篇综述,助力文献阅读效率提升50倍。

立即体验

用中文搜PubMed

大模型驱动的PubMed中文搜索引擎

马上搜索

文档翻译

学术文献翻译模型,支持多种主流文档格式。

立即体验