Suppr超能文献

三种花生物种中的基因的全基因组鉴定及其在干旱胁迫下的表达。

Genome-Wide Identification of Genes in Three Peanut Species and Their Expression in during Drought Stress.

机构信息

Key Lab of Plant Biotechnology in Universities of Shandong Province, College of Life Sciences, Qingdao Agricultural University, Qingdao 266000, China.

出版信息

Genes (Basel). 2022 Sep 25;13(10):1718. doi: 10.3390/genes13101718.

Abstract

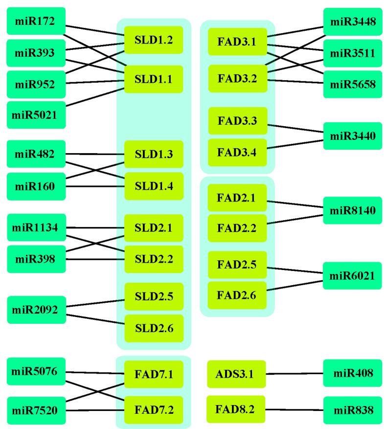
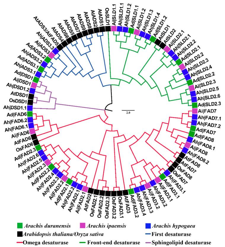
As a crop irrigated primarily by rain, the quality and yield of peanuts are significantly limited by drought. To date, many studies have indicated that fatty acid desaturase () genes enhance plant tolerance to drought stresses. In this study, 16, 15, and 31 were identified in , , and , respectively. All the were divided into four subfamilies, which had relatively conserved gene structures, motifs, and domains. The synteny relationships and chromosomal position analysis showed that the in subgenome pairs, - (AA) and - (BB), were homologous, and their physical locations were consistent. The Ka/Ks results indicated that nine genes underwent a purifying selection, and experienced positive selection during tetraploid peanut speciation. Various cis-acting elements related to hormone signaling and stress responsiveness in promoters and the predicted miRNA targeting suggested that these genes play crucial roles in drought tolerance. The expression profiles of in 22 tissues and drought-tolerant and -sensitive cultivars under drought stress suggested that 4 and 6 were putative genes related to oil accumulation and drought, respectively. These findings will help provide insight into the potential functional roles of the genes, which may aid in dealing with plant drought stress.

摘要

作为主要靠雨水灌溉的作物,花生的品质和产量受到干旱的严重限制。迄今为止,许多研究表明脂肪酸去饱和酶()基因增强了植物对干旱胁迫的耐受性。在这项研究中,分别在、和中鉴定到了 16、15 和 31 个。所有的都被分为四个亚家族,它们具有相对保守的基因结构、基序和结构域。基因的同线性关系和染色体定位分析表明,在亚基因组对 AA 和 BB 中,的同源性,它们的物理位置是一致的。Ka/Ks 结果表明,有九个经历了纯化选择,而在四倍体花生形成过程中经历了正选择。启动子中与激素信号和应激反应相关的各种顺式作用元件以及预测的靶向的 miRNA 表明,这些基因在耐旱性中发挥着关键作用。在 22 种组织和耐旱及敏感品种在干旱胁迫下的表达谱表明,和 4 分别是与油脂积累和干旱相关的假定基因。这些发现将有助于深入了解基因的潜在功能作用,这可能有助于应对植物的干旱胁迫。

https://cdn.ncbi.nlm.nih.gov/pmc/blobs/504b/9601973/2bff1d9a6387/genes-13-01718-g001.jpg

文献AI研究员

20分钟写一篇综述,助力文献阅读效率提升50倍。

立即体验

用中文搜PubMed

大模型驱动的PubMed中文搜索引擎

马上搜索

文档翻译

学术文献翻译模型,支持多种主流文档格式。

立即体验