Suppr超能文献

开发一种用于在活细胞中成像 RNA 动态的高选择性和高灵敏度荧光探针。

Development of a Highly Selective and Sensitive Fluorescent Probe for Imaging RNA Dynamics in Live Cells.

机构信息

Guangdong Provincial Key Laboratory of New Drug Design and Evaluation, School of Pharmaceutical Sciences, Sun Yat-sen University, Guangzhou 510006, China.

出版信息

Molecules. 2022 Oct 15;27(20):6927. doi: 10.3390/molecules27206927.

Abstract

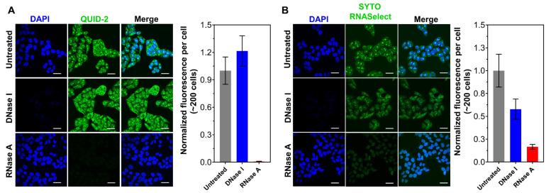
RNA imaging is of great importance for understanding its complex spatiotemporal dynamics and cellular functions. Considerable effort has been devoted to the development of small-molecule fluorescent probes for RNA imaging. However, most of the reported studies have mainly focused on improving the photostability, permeability, long emission wavelength, and compatibility with live-cell imaging of RNA probes. Less attention has been paid to the selectivity and detection limit of this class of probes. Highly selective and sensitive RNA probes are still rarely available. In this study, a new set of styryl probes were designed and synthesized, with the aim of upgrading the detection limit and maintaining the selectivity of a lead probe for RNA. Among these newly synthesized compounds, was the most promising candidate. The limit of detection (LOD) value of for the RNA was up to 1.8 ng/mL in solution. This property was significantly improved in comparison with that of . Further spectroscopy and cell imaging studies demonstrated the advantages of over a commercially available RNA staining probe, SYTO RNASelect, for highly selective and sensitive RNA imaging. In addition, exhibited excellent photostability and low cytotoxicity. Using , the global dynamics of RNA were revealed in live cells. More importantly, was found to be potentially applicable for detecting RNA granules in live cells. Collectively, our work provides an ideal probe for RNA imaging. We anticipate that this powerful tool may create new opportunities to investigate the underlying roles of RNA and RNA granules in live cells.

摘要

RNA 成像对于理解其复杂的时空动态和细胞功能非常重要。人们已经投入了相当大的努力来开发用于 RNA 成像的小分子荧光探针。然而,大多数报道的研究主要集中在提高 RNA 探针的光稳定性、通透性、长发射波长和与活细胞成像的兼容性上。这类探针的选择性和检测限较少受到关注。高选择性和高灵敏度的 RNA 探针仍然很少见。在本研究中,设计并合成了一组新的苯乙烯基探针,旨在提高检测限并保持对 RNA 的先导探针的选择性。在这些新合成的化合物中, 是最有前途的候选者。 在溶液中, 对 RNA 的检测限(LOD)值高达 1.8ng/mL。与 相比,这一特性有了显著的提高。进一步的光谱和细胞成像研究表明, 与市售的 RNA 染色探针 SYTO RNASelect 相比, 具有用于高度选择性和灵敏 RNA 成像的优势。此外, 还表现出优异的光稳定性和低细胞毒性。使用 ,揭示了活细胞中 RNA 的整体动态。更重要的是,发现 可潜在地用于检测活细胞中的 RNA 颗粒。总之,我们的工作为 RNA 成像提供了一个理想的探针。我们预计,这个强大的工具可能会为研究 RNA 和 RNA 颗粒在活细胞中的潜在作用创造新的机会。

https://cdn.ncbi.nlm.nih.gov/pmc/blobs/ffd3/9607629/6a79b94288f0/molecules-27-06927-g001.jpg

文献AI研究员

20分钟写一篇综述,助力文献阅读效率提升50倍。

立即体验

用中文搜PubMed

大模型驱动的PubMed中文搜索引擎

马上搜索

文档翻译

学术文献翻译模型,支持多种主流文档格式。

立即体验