• 文献检索
  • 文档翻译
  • 深度研究
  • 学术资讯
  • Suppr Zotero 插件Zotero 插件
  • 邀请有礼
  • 套餐&价格
  • 历史记录
应用&插件
Suppr Zotero 插件Zotero 插件浏览器插件Mac 客户端Windows 客户端微信小程序
定价
高级版会员购买积分包购买API积分包
服务
文献检索文档翻译深度研究API 文档MCP 服务
关于我们
关于 Suppr公司介绍联系我们用户协议隐私条款
关注我们

Suppr 超能文献

核心技术专利:CN118964589B侵权必究
粤ICP备2023148730 号-1Suppr @ 2026

文献检索

告别复杂PubMed语法,用中文像聊天一样搜索,搜遍4000万医学文献。AI智能推荐,让科研检索更轻松。

立即免费搜索

文件翻译

保留排版,准确专业,支持PDF/Word/PPT等文件格式,支持 12+语言互译。

免费翻译文档

深度研究

AI帮你快速写综述,25分钟生成高质量综述,智能提取关键信息,辅助科研写作。

立即免费体验

通过碳化钛MXene量子点提高TiO纳米片阵列对微小RNA-155的光电化学生物传感的光催化能力。

Boosting the Photocatalytic Ability of TiO Nanosheet Arrays for MicroRNA-155 Photoelectrochemical Biosensing by Titanium Carbide MXene Quantum Dots.

作者信息

Yan Bingdong, Cheng Zike, Lai Caiyan, Qiao Bin, Yuan Run, Zhang Chide, Pei Hua, Tu Jinchun, Wu Qiang

机构信息

State Key Laboratory of Marine Resource Utilization in South China Sea, School of Materials Science and Engineering, Hainan University, Haikou 570228, China.

Department of Clinical Laboratory of the Second Affiliated Hospital, School of Tropical Medicine, Key Laboratory of Emergency and Trauma of Ministry of Education, Research Unit of Island Emergency Medicine, Chinese Academy of Medical Sciences (No. 2019RU013), Hainan Medical University, Haikou 571199, China.

出版信息

Nanomaterials (Basel). 2022 Oct 11;12(20):3557. doi: 10.3390/nano12203557.

DOI:10.3390/nano12203557
PMID:36296747
原文链接:https://pmc.ncbi.nlm.nih.gov/articles/PMC9611374/
Abstract

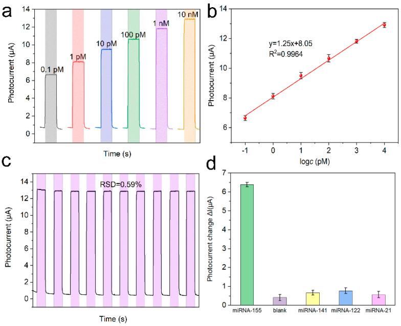
The electrodes of two-dimensional (2D) titanium dioxide (TiO) nanosheet arrays were successfully fabricated for microRNA-155 detection. The (001) highly active crystal face was exposed to catalyze signaling molecules ascorbic acid (AA). Zero-dimensional (0D) titanium carbide quantum dots (TiCT QDs) were modified to the electrode as co-catalysts and reduced the recombination rate of the charge carriers. Spectroscopic methods were used to determine the band structure of TiO and TiCT QDs, showing that a type Ⅱ heterojunction was built between TiO and TiCT QDs. Benefiting the advantages of materials, the sensing platform achieved excellent detection performance with a wide liner range, from 0.1 pM to 10 nM, and a low limit of detection of 25 fM (S/N = 3).

摘要

成功制备了用于检测微小RNA-155的二维(2D)二氧化钛(TiO₂)纳米片阵列电极。暴露(001)高活性晶面以催化信号分子抗坏血酸(AA)。将零维(0D)碳化钛量子点(Ti₃C₂Tₓ QDs)作为共催化剂修饰到电极上,降低了电荷载流子的复合率。采用光谱方法测定了TiO₂和Ti₃C₂Tₓ QDs的能带结构,表明在TiO₂和Ti₃C₂Tₓ QDs之间构建了Ⅱ型异质结。得益于材料的优势,该传感平台实现了优异的检测性能,线性范围宽,从0.1 pM到10 nM,检测下限低至25 fM(S/N = 3)。

https://cdn.ncbi.nlm.nih.gov/pmc/blobs/33cd/9611374/4d4e6378d6b8/nanomaterials-12-03557-g007.jpg
https://cdn.ncbi.nlm.nih.gov/pmc/blobs/33cd/9611374/bbe67d2e6a4f/nanomaterials-12-03557-g001.jpg
https://cdn.ncbi.nlm.nih.gov/pmc/blobs/33cd/9611374/fccebc03f90f/nanomaterials-12-03557-g002.jpg
https://cdn.ncbi.nlm.nih.gov/pmc/blobs/33cd/9611374/618d9373eda3/nanomaterials-12-03557-g003.jpg
https://cdn.ncbi.nlm.nih.gov/pmc/blobs/33cd/9611374/2492664a42ae/nanomaterials-12-03557-g004.jpg
https://cdn.ncbi.nlm.nih.gov/pmc/blobs/33cd/9611374/d6ea6d8d818a/nanomaterials-12-03557-g005.jpg
https://cdn.ncbi.nlm.nih.gov/pmc/blobs/33cd/9611374/7792418e0ed4/nanomaterials-12-03557-g006.jpg
https://cdn.ncbi.nlm.nih.gov/pmc/blobs/33cd/9611374/4d4e6378d6b8/nanomaterials-12-03557-g007.jpg
https://cdn.ncbi.nlm.nih.gov/pmc/blobs/33cd/9611374/bbe67d2e6a4f/nanomaterials-12-03557-g001.jpg
https://cdn.ncbi.nlm.nih.gov/pmc/blobs/33cd/9611374/fccebc03f90f/nanomaterials-12-03557-g002.jpg
https://cdn.ncbi.nlm.nih.gov/pmc/blobs/33cd/9611374/618d9373eda3/nanomaterials-12-03557-g003.jpg
https://cdn.ncbi.nlm.nih.gov/pmc/blobs/33cd/9611374/2492664a42ae/nanomaterials-12-03557-g004.jpg
https://cdn.ncbi.nlm.nih.gov/pmc/blobs/33cd/9611374/d6ea6d8d818a/nanomaterials-12-03557-g005.jpg
https://cdn.ncbi.nlm.nih.gov/pmc/blobs/33cd/9611374/7792418e0ed4/nanomaterials-12-03557-g006.jpg
https://cdn.ncbi.nlm.nih.gov/pmc/blobs/33cd/9611374/4d4e6378d6b8/nanomaterials-12-03557-g007.jpg

相似文献

1
Boosting the Photocatalytic Ability of TiO Nanosheet Arrays for MicroRNA-155 Photoelectrochemical Biosensing by Titanium Carbide MXene Quantum Dots.通过碳化钛MXene量子点提高TiO纳米片阵列对微小RNA-155的光电化学生物传感的光催化能力。
Nanomaterials (Basel). 2022 Oct 11;12(20):3557. doi: 10.3390/nano12203557.
2
Natural oxidation of TiCT to construct efficient TiO/TiCT photoactive heterojunctions for advanced photoelectrochemical biosensing of folate-expressing cancer cells.通过TiCT的自然氧化构建高效的TiO/TiCT光活性异质结用于对表达叶酸的癌细胞进行先进的光电化学生物传感。
Anal Chim Acta. 2023 Apr 22;1251:341016. doi: 10.1016/j.aca.2023.341016. Epub 2023 Feb 27.
3
In-situ engineered MXene-TiO/ BiVO hybrid as an efficient photoelectrochemical platform for sensitive detection of soluble CD44 proteins.原位工程化的MXene-TiO/BiVO杂化物作为用于灵敏检测可溶性CD44蛋白的高效光电化学平台。
Biosens Bioelectron. 2020 Oct 15;166:112439. doi: 10.1016/j.bios.2020.112439. Epub 2020 Jul 22.
4
Enhanced Photocatalytic Degradation of Emerging Contaminants Using TiCT MXene-Supported CdS Quantum Dots.使用TiCT MXene负载的CdS量子点增强对新兴污染物的光催化降解
Langmuir. 2023 Mar 21;39(11):4179-4189. doi: 10.1021/acs.langmuir.3c00223. Epub 2023 Mar 8.
5
Ultrathin MXene nanosheet-based TiO/CdS heterostructure as a photoelectrochemical sensor for detection of CEA in human serum samples.基于超薄 MXene 纳米片的 TiO/CdS 异质结作为光电化学传感器用于人血清样品中 CEA 的检测。
Biosens Bioelectron. 2023 Jun 15;230:115287. doi: 10.1016/j.bios.2023.115287. Epub 2023 Mar 31.
6
Plasmonic TiO@Au NPs//CdS QDs photocurrent-direction switching system for ultrasensitive and selective photoelectrochemical biosensing with cathodic background signal.用于具有阴极背景信号的超灵敏和选择性光电化学生物传感的等离子体TiO@Au纳米粒子//CdS量子点光电流方向切换系统
Anal Chim Acta. 2021 Apr 8;1153:338283. doi: 10.1016/j.aca.2021.338283. Epub 2021 Feb 7.
7
An enhanced photoelectrochemical biosensor for colitoxin DNA based on HKUST-1/TiO and derived HKUST-CuO/TiO heterogeneous composites.基于 HKUST-1/TiO 和衍生的 HKUST-CuO/TiO 异质复合材料的结肠炎毒素 DNA 增强型光电化学生物传感器。
Mikrochim Acta. 2021 Sep 8;188(10):328. doi: 10.1007/s00604-021-04999-4.
8
MoS quantum dots and titanium carbide co-modified carbon nanotube heterostructure as electrode for highly sensitive detection of zearalenone.钼硫化物量子点与碳化钛共修饰碳纳米管异质结构作为用于高灵敏检测玉米赤霉烯酮的电极
Mikrochim Acta. 2021 Dec 6;189(1):15. doi: 10.1007/s00604-021-05104-5.
9
Photoelectrochemical DNA biosensor based on g-CN/MoS 2D/2D heterojunction electrode matrix and co-sensitization amplification with CdSe QDs for the sensitive detection of ssDNA.基于g-CN/MoS 2D/2D异质结电极矩阵和CdSe量子点共敏化放大的光电化学DNA生物传感器用于单链DNA的灵敏检测。
Anal Chim Acta. 2019 Feb 7;1048:42-49. doi: 10.1016/j.aca.2018.09.063. Epub 2018 Oct 1.
10
Visible photoelectrochemical sensing platform by in situ generated CdS quantum dots decorated branched-TiO nanorods equipped with Prussian blue electrochromic display.基于原位生成的 CdS 量子点修饰的分支 TiO 纳米棒与普鲁士蓝电致变色显示构建的可见光电化学传感平台。
Biosens Bioelectron. 2017 Mar 15;89(Pt 2):859-865. doi: 10.1016/j.bios.2016.09.106. Epub 2016 Sep 29.

引用本文的文献

1
Two-dimensional transition metal carbides and nitrides (MXenes) based biosensing and molecular imaging.基于二维过渡金属碳化物和氮化物(MXenes)的生物传感与分子成像
Nanophotonics. 2022 Nov 14;11(22):4977-4993. doi: 10.1515/nanoph-2022-0550. eCollection 2022 Dec.
2
A Branched Rutile/Anatase Phase Structure Electrode with Enhanced Electron-Hole Separation for High-Performance Photoelectrochemical DNA Biosensor.具有增强的电子-空穴分离的支化锐钛矿/金红石相结构电极,用于高性能光电化学 DNA 生物传感器。
Biosensors (Basel). 2023 Jul 7;13(7):714. doi: 10.3390/bios13070714.

本文引用的文献

1
Multicolor fluorescence encoding of different microRNAs in lung cancer tissues at the single-molecule level.肺癌组织中不同微小RNA在单分子水平的多色荧光编码
Chem Sci. 2021 Aug 16;12(37):12407-12418. doi: 10.1039/d1sc02982g. eCollection 2021 Sep 29.
2
Enhancing photoelectrochemical performance of ZnInS by phosphorus doping for sensitive detection of miRNA-155.通过磷掺杂来提高 ZnInS 的光电化学性能,用于 miRNA-155 的灵敏检测。
Chem Commun (Camb). 2020 Nov 25;56(91):14275-14278. doi: 10.1039/d0cc06111e. Epub 2020 Oct 30.
3
In-situ synthesis of covalent organic polymer thin film integrates with palladium nanoparticles for the construction of a cathodic photoelectrochemical cytosensor.
共价有机聚合物薄膜与钯纳米粒子原位合成用于构建阴极光电化学生物传感器。
Biosens Bioelectron. 2020 Nov 15;168:112545. doi: 10.1016/j.bios.2020.112545. Epub 2020 Aug 27.
4
0D/2D Heterojunctions of TiC MXene QDs/SiC as an Efficient and Robust Photocatalyst for Boosting the Visible Photocatalytic NO Pollutant Removal Ability.TiC MXene量子点/SiC的0D/2D异质结作为一种高效且稳定的光催化剂用于提高可见光催化去除NO污染物的能力
ACS Appl Mater Interfaces. 2020 Sep 9;12(36):40176-40185. doi: 10.1021/acsami.0c01013. Epub 2020 Aug 28.
5
SiRNA-directed self-assembled quantum dot biosensor for simultaneous detection of multiple microRNAs at the single-particle level.基于 siRNA 自组装的量子点生物传感器用于在单颗粒水平上同时检测多种 microRNAs。
Biosens Bioelectron. 2020 Jun 1;157:112177. doi: 10.1016/j.bios.2020.112177. Epub 2020 Mar 26.
6
Bioinspired Microspines for a High-Performance Spray TiCT MXene-Based Piezoresistive Sensor.受生物启发的微刺用于高性能喷雾 TiCT MXene 基压阻传感器。
ACS Nano. 2020 Feb 25;14(2):2145-2155. doi: 10.1021/acsnano.9b08952. Epub 2020 Feb 12.
7
Paper-based closed Au-Bipolar electrode electrochemiluminescence sensing platform for the detection of miRNA-155.基于纸的封闭 Au-Bipolar 电极电化学发光传感平台用于检测 miRNA-155。
Biosens Bioelectron. 2020 Feb 15;150:111917. doi: 10.1016/j.bios.2019.111917. Epub 2019 Nov 23.
8
Ultrasensitive detection of miRNA-155 based on controlled fabrication of AuNPs@MoS nanostructures by atomic layer deposition.基于原子层沉积法可控构筑 AuNPs@MoS 纳米结构对 miRNA-155 的超灵敏检测
Biosens Bioelectron. 2019 Nov 1;144:111660. doi: 10.1016/j.bios.2019.111660. Epub 2019 Aug 29.
9
Concatenated Catalytic Hairpin Assembly/Hyperbranched Hybridization Chain Reaction Based Enzyme-Free Signal Amplification for the Sensitive Photoelectrochemical Detection of Human Telomerase RNA.基于连接型催化发夹组装/超支化杂交链式反应的酶免信号放大用于端粒酶 RNA 的光电化学灵敏检测
Anal Chem. 2019 Mar 5;91(5):3619-3627. doi: 10.1021/acs.analchem.8b05610. Epub 2019 Feb 21.
10
A Photoresponsive Rutile TiO Heterojunction with Enhanced Electron-Hole Separation for High-Performance Hydrogen Evolution.一种具有增强的电子-空穴分离的光响应金红石 TiO 异质结,用于高性能析氢。
Adv Mater. 2019 Feb;31(8):e1806596. doi: 10.1002/adma.201806596. Epub 2019 Jan 7.