Suppr超能文献

心肌内出血导致梗死心肌的脂肪变性。

Intramyocardial hemorrhage drives fatty degeneration of infarcted myocardium.

机构信息

Cedars-Sinai Medical Center, Los Angeles, CA, USA.

Krannert Cardiovascular Research Center, Indiana University School of Medicine/IU Health Cardiovascular Institute, Indianapolis, IN, USA.

出版信息

Nat Commun. 2022 Oct 27;13(1):6394. doi: 10.1038/s41467-022-33776-x.

Abstract

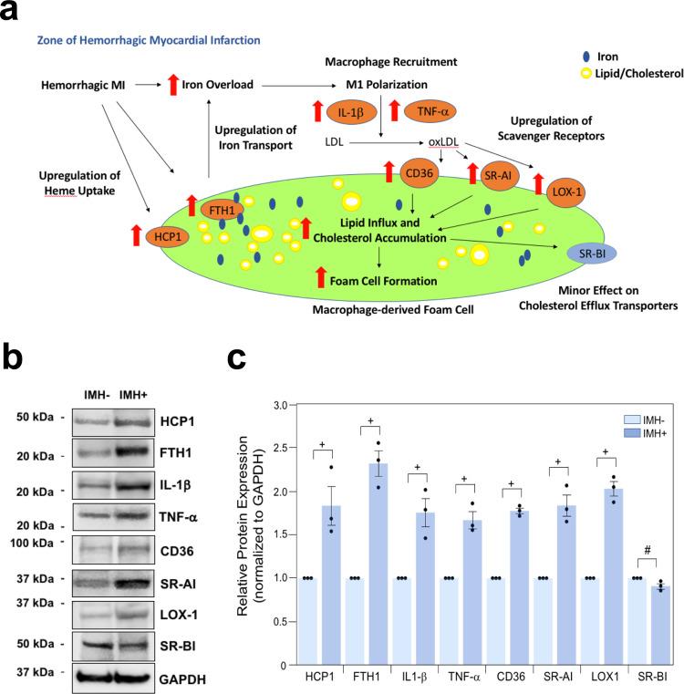
Sudden blockage of arteries supplying the heart muscle contributes to millions of heart attacks (myocardial infarction, MI) around the world. Although re-opening these arteries (reperfusion) saves MI patients from immediate death, approximately 50% of these patients go on to develop chronic heart failure (CHF) and die within a 5-year period; however, why some patients accelerate towards CHF while others do not remains unclear. Here we show, using large animal models of reperfused MI, that intramyocardial hemorrhage - the most damaging form of reperfusion injury (evident in nearly 40% of reperfused ST-elevation MI patients) - drives delayed infarct healing and is centrally responsible for continuous fatty degeneration of the infarcted myocardium contributing to adverse remodeling of the heart. Specifically, we show that the fatty degeneration of the hemorrhagic MI zone stems from iron-induced macrophage activation, lipid peroxidation, foam cell formation, ceroid production, foam cell apoptosis and iron recycling. We also demonstrate that timely reduction of iron within the hemorrhagic MI zone reduces fatty infiltration and directs the heart towards favorable remodeling. Collectively, our findings elucidate why some, but not all, MIs are destined to CHF and help define a potential therapeutic strategy to mitigate post-MI CHF independent of MI size.

摘要

心肌供血动脉的突然阻塞导致了全球数百万人的心脏病发作(心肌梗死,MI)。尽管重新开放这些动脉(再灌注)使 MI 患者免于立即死亡,但这些患者中约有 50%会发展为慢性心力衰竭(CHF),并在 5 年内死亡;然而,为什么有些患者会加速发展为 CHF,而有些患者则不会,目前仍不清楚原因。在这里,我们使用再灌注 MI 的大型动物模型表明,心肌内出血 - 再灌注损伤最具破坏性的形式(在近 40%的再灌注 ST 段抬高 MI 患者中可见) - 导致延迟性梗死愈合,并负责中心性持续的梗死心肌脂肪变性,导致心脏不良重构。具体而言,我们表明,出血性 MI 区的脂肪变性源于铁诱导的巨噬细胞激活、脂质过氧化、泡沫细胞形成、类脂褐素生成、泡沫细胞凋亡和铁再循环。我们还证明,及时减少出血性 MI 区的铁含量可减少脂肪浸润,并使心脏朝向有利的重构。总的来说,我们的发现阐明了为什么有些 MI 但不是所有 MI 都会导致 CHF,并帮助定义了一种潜在的治疗策略,以减轻 MI 后 CHF 的发生,而与 MI 大小无关。

https://cdn.ncbi.nlm.nih.gov/pmc/blobs/1f02/9613644/3be427c78aa9/41467_2022_33776_Fig1_HTML.jpg

文献检索

告别复杂PubMed语法,用中文像聊天一样搜索,搜遍4000万医学文献。AI智能推荐,让科研检索更轻松。

立即免费搜索

文件翻译

保留排版,准确专业,支持PDF/Word/PPT等文件格式,支持 12+语言互译。

免费翻译文档

深度研究

AI帮你快速写综述,25分钟生成高质量综述,智能提取关键信息,辅助科研写作。

立即免费体验