Suppr超能文献

对其进行的基因组和混合分离群体分析揭示了其多样的苞片色素沉着。 (注:原句“of ”中of后面缺少具体内容,这里根据整体语义补充完整了翻译)

The genomic and bulked segregant analysis of revealed its diverse bract pigmentation.

作者信息

Liao Xuezhu, Ye Yuanjun, Zhang Xiaoni, Peng Dan, Hou Mengmeng, Fu Gaofei, Tan Jianjun, Zhao Jianli, Jiang Rihong, Xu Yechun, Liu Jinmei, Yang Jinliang, Liu Wusheng, Tembrock Luke R, Zhu Genfa, Wu Zhiqiang

机构信息

Shenzhen Branch, Guangdong Laboratory of Lingnan Modern Agriculture, Genome Analysis Laboratory of the Ministry of Agriculture and Rural Affairs, Agricultural Genomics Institute at Shenzhen, Chinese Academy of Agricultural Sciences, Shenzhen, 518120 China.

Guangdong Provincial Key Lab of Ornamental Plant Germplasm Innovation and Utilization, Environmental Horticulture Research Institute, Guangdong Academy of Agricultural Sciences, Guangzhou, 510640 China.

出版信息

aBIOTECH. 2022 Oct 6;3(3):178-196. doi: 10.1007/s42994-022-00081-6. eCollection 2022 Sep.

Abstract

UNLABELLED

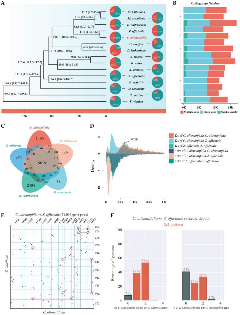
Compared with most flowers where the showy part comprises specialized leaves (petals) directly subtending the reproductive structures, most Zingiberaceae species produce showy "flowers" through modifications of leaves (bracts) subtending the true flowers throughout an inflorescence. , belonging to the Zingiberaceae family, a plant species originating from Southeast Asia, has become increasingly popular in the flower market worldwide because of its varied and esthetically pleasing bracts produced in different cultivars. Here, we present the chromosome-scale genome assembly of "Chiang Mai Pink" and explore the underlying mechanisms of bract pigmentation. Comparative genomic analysis revealed contains a residual signal of whole-genome duplication. Duplicated genes, including pigment-related genes, exhibit functional and structural differentiation resulting in diverse bract colors among cultivars. In addition, we identified the key genes that produce different colored bracts in , such as , , and several transcription factors for anthocyanin synthesis, as well as and in the chlorophyll synthesis pathway by conducting transcriptomic analysis, bulked segregant analysis using both DNA and RNA data, and population genomic analysis. This work provides data for understanding the mechanism of bract pigmentation and will accelerate breeding in developing novel cultivars with richly colored bracts in and related species. It is also important to understand the variation in the evolution of the Zingiberaceae family.

SUPPLEMENTARY INFORMATION

The online version contains supplementary material available at 10.1007/s42994-022-00081-6.

摘要

未标注

与大多数花朵不同,其艳丽部分由直接位于生殖结构下方的特化叶子(花瓣)组成,大多数姜科植物通过在整个花序中对位于真正花朵下方的叶子(苞片)进行修饰来产生艳丽的“花朵”。 ,属于姜科,一种原产于东南亚的植物物种,因其在不同品种中产生的苞片多样且美观,在全球花卉市场上越来越受欢迎。在这里,我们展示了“清迈粉”的染色体级基因组组装,并探索苞片色素沉着的潜在机制。比较基因组分析表明 包含全基因组复制的残余信号。包括色素相关基因在内的重复基因表现出功能和结构分化,导致 品种间苞片颜色多样。此外,我们通过进行转录组分析、使用DNA和RNA数据的混合分离分析以及群体基因组分析,鉴定了 在产生不同颜色苞片时的关键基因,如 、 、 以及几个花青素合成的转录因子,以及叶绿素合成途径中的 和 。这项工作为理解苞片色素沉着机制提供了数据,并将加速 在培育具有丰富颜色苞片的新品种以及相关物种方面的育种进程。了解姜科植物进化中的变异也很重要。

补充信息

在线版本包含可在10.1007/s42994-022-00081-6获取的补充材料。

https://cdn.ncbi.nlm.nih.gov/pmc/blobs/bca6/9590460/9a3dad1248a4/42994_2022_81_Fig1_HTML.jpg

文献检索

告别复杂PubMed语法,用中文像聊天一样搜索,搜遍4000万医学文献。AI智能推荐,让科研检索更轻松。

立即免费搜索

文件翻译

保留排版,准确专业,支持PDF/Word/PPT等文件格式,支持 12+语言互译。

免费翻译文档

深度研究

AI帮你快速写综述,25分钟生成高质量综述,智能提取关键信息,辅助科研写作。

立即免费体验