• 文献检索
  • 文档翻译
  • 深度研究
  • 学术资讯
  • Suppr Zotero 插件Zotero 插件
  • 邀请有礼
  • 套餐&价格
  • 历史记录
应用&插件
Suppr Zotero 插件Zotero 插件浏览器插件Mac 客户端Windows 客户端微信小程序
定价
高级版会员购买积分包购买API积分包
服务
文献检索文档翻译深度研究API 文档MCP 服务
关于我们
关于 Suppr公司介绍联系我们用户协议隐私条款
关注我们

Suppr 超能文献

核心技术专利:CN118964589B侵权必究
粤ICP备2023148730 号-1Suppr @ 2026

文献检索

告别复杂PubMed语法,用中文像聊天一样搜索,搜遍4000万医学文献。AI智能推荐,让科研检索更轻松。

立即免费搜索

文件翻译

保留排版,准确专业,支持PDF/Word/PPT等文件格式,支持 12+语言互译。

免费翻译文档

深度研究

AI帮你快速写综述,25分钟生成高质量综述,智能提取关键信息,辅助科研写作。

立即免费体验

姜黄基因组测序为其药用特性提供了进化见解。

Genome sequencing of turmeric provides evolutionary insights into its medicinal properties.

机构信息

MetaBioSys Group, Department of Biological Sciences, Indian Institute of Science Education and Research Bhopal, Bhopal, India.

出版信息

Commun Biol. 2021 Oct 15;4(1):1193. doi: 10.1038/s42003-021-02720-y.

DOI:10.1038/s42003-021-02720-y
PMID:34654884
原文链接:https://pmc.ncbi.nlm.nih.gov/articles/PMC8521574/
Abstract

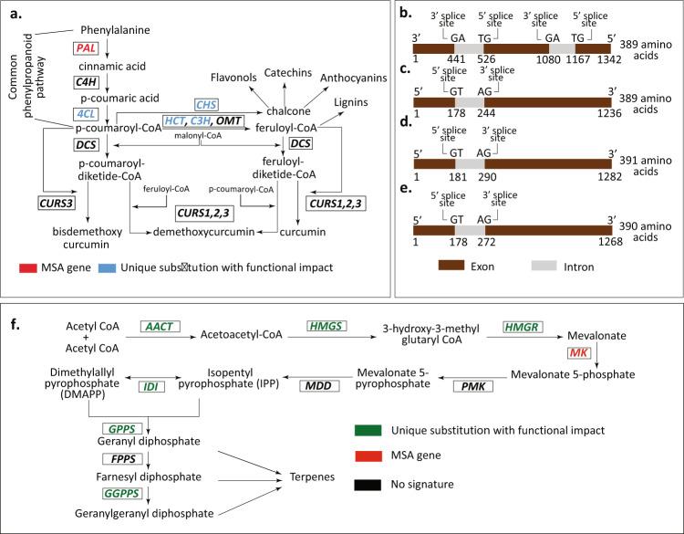
Curcuma longa, or turmeric, is traditionally known for its immense medicinal properties and has diverse therapeutic applications. However, the absence of a reference genome sequence is a limiting factor in understanding the genomic basis of the origin of its medicinal properties. In this study, we present the draft genome sequence of C. longa, belonging to Zingiberaceae plant family, constructed using 10x Genomics linked reads and Oxford Nanopore long reads. For comprehensive gene set prediction and for insights into its gene expression, transcriptome sequencing of leaf tissue was also performed. The draft genome assembly had a size of 1.02 Gbp with ~70% repetitive sequences, and contained 50,401 coding gene sequences. The phylogenetic position of C. longa was resolved through a comprehensive genome-wide analysis including 16 other plant species. Using 5,388 orthogroups, the comparative evolutionary analysis performed across 17 species including C. longa revealed evolution in genes associated with secondary metabolism, plant phytohormones signaling, and various biotic and abiotic stress tolerance responses. These mechanisms are crucial for perennial and rhizomatous plants such as C. longa for defense and environmental stress tolerance via production of secondary metabolites, which are associated with the wide range of medicinal properties in C. longa.

摘要

姜黄,俗称 turmeric,传统上以其巨大的药用特性而闻名,具有多种治疗应用。然而,缺乏参考基因组序列是理解其药用特性起源的基因组基础的一个限制因素。在这项研究中,我们展示了姜黄的基因组草图序列,属于姜科植物家族,使用 10x 基因组学连接读取和牛津纳米孔长读取构建。为了进行全面的基因集预测,并深入了解其基因表达,我们还对叶片组织进行了转录组测序。该基因组草图的大小为 1.02Gb,重复序列约占 70%,包含 50401 个编码基因序列。通过包括 16 个其他植物物种在内的全基因组综合分析确定了姜黄的系统发育位置。使用 5388 个直系同源群,在包括姜黄在内的 17 个物种中进行的比较进化分析表明,与次生代谢、植物植物激素信号转导以及各种生物和非生物胁迫耐受反应相关的基因发生了进化。这些机制对于姜黄等多年生和根茎植物至关重要,通过产生与姜黄广泛的药用特性相关的次生代谢物来防御和耐受环境胁迫。

https://cdn.ncbi.nlm.nih.gov/pmc/blobs/782c/8521574/5f9406afa6ab/42003_2021_2720_Fig4_HTML.jpg
https://cdn.ncbi.nlm.nih.gov/pmc/blobs/782c/8521574/1c17ab54795c/42003_2021_2720_Fig1_HTML.jpg
https://cdn.ncbi.nlm.nih.gov/pmc/blobs/782c/8521574/2f32f0a29ea2/42003_2021_2720_Fig2_HTML.jpg
https://cdn.ncbi.nlm.nih.gov/pmc/blobs/782c/8521574/8cd93fb64280/42003_2021_2720_Fig3_HTML.jpg
https://cdn.ncbi.nlm.nih.gov/pmc/blobs/782c/8521574/5f9406afa6ab/42003_2021_2720_Fig4_HTML.jpg
https://cdn.ncbi.nlm.nih.gov/pmc/blobs/782c/8521574/1c17ab54795c/42003_2021_2720_Fig1_HTML.jpg
https://cdn.ncbi.nlm.nih.gov/pmc/blobs/782c/8521574/2f32f0a29ea2/42003_2021_2720_Fig2_HTML.jpg
https://cdn.ncbi.nlm.nih.gov/pmc/blobs/782c/8521574/8cd93fb64280/42003_2021_2720_Fig3_HTML.jpg
https://cdn.ncbi.nlm.nih.gov/pmc/blobs/782c/8521574/5f9406afa6ab/42003_2021_2720_Fig4_HTML.jpg

相似文献

1
Genome sequencing of turmeric provides evolutionary insights into its medicinal properties.姜黄基因组测序为其药用特性提供了进化见解。
Commun Biol. 2021 Oct 15;4(1):1193. doi: 10.1038/s42003-021-02720-y.
2
Genome sequencing and functional analysis of a multipurpose medicinal herb Tinospora cordifolia (Giloy).基因组测序和多功能药用植物三叶鬼针草(印度人参)的功能分析。
Sci Rep. 2024 Feb 2;14(1):2799. doi: 10.1038/s41598-024-53176-z.
3
The complete chloroplast genome sequence of three medicinal species; and (Zingiberaceae).三种药用植物(姜科)的叶绿体全基因组序列 ;以及 。 (此处原文表述似乎不完整)
Mitochondrial DNA B Resour. 2021 Apr 8;6(4):1363-1364. doi: 10.1080/23802359.2020.1768917.
4
A chromosome-scale genome assembly of turmeric provides insights into curcumin biosynthesis and tuber formation mechanism.姜黄的染色体级基因组组装为姜黄素生物合成和块茎形成机制提供了见解。
Front Plant Sci. 2022 Sep 26;13:1003835. doi: 10.3389/fpls.2022.1003835. eCollection 2022.
5
De Novo transcriptome assembly (NGS) of Curcuma longa L. rhizome reveals novel transcripts related to anticancer and antimalarial terpenoids.姜黄根茎从头转录组组装(NGS)揭示了与抗癌和抗疟萜类化合物相关的新转录本。
PLoS One. 2013;8(2):e56217. doi: 10.1371/journal.pone.0056217. Epub 2013 Feb 28.
6
Molecular identification of six medicinal Curcuma plants produced in Sichuan: evidence from plastid trnK gene sequences.四川产六种药用姜黄属植物的分子鉴定:来自叶绿体trnK基因序列的证据
Yao Xue Xue Bao. 2003 Nov;38(11):871-5.
7
Genome of : the medicinal plant Amla with super antioxidant properties.具有超强抗氧化特性的药用植物余甘子的基因组。
Front Plant Sci. 2023 Sep 1;14:1210078. doi: 10.3389/fpls.2023.1210078. eCollection 2023.
8
Genome sequencing of (jamun) reveals adaptive evolution in secondary metabolism pathways associated with its medicinal properties.(印度乌木)的基因组测序揭示了与其药用特性相关的次生代谢途径中的适应性进化。
Front Plant Sci. 2023 Nov 17;14:1260414. doi: 10.3389/fpls.2023.1260414. eCollection 2023.
9
Genome sequencing and comparative analysis of and species reveal evolutionary mechanisms of longevity.[物种名称1]和[物种名称2]物种的基因组测序及比较分析揭示了长寿的进化机制。
iScience. 2022 Sep 8;25(10):105100. doi: 10.1016/j.isci.2022.105100. eCollection 2022 Oct 21.
10
Detection of plant-based adulterants in turmeric powder using DNA barcoding.利用DNA条形码检测姜黄粉中基于植物的掺假物。
Pharm Biol. 2015;53(12):1774-9. doi: 10.3109/13880209.2015.1005756. Epub 2015 Apr 8.

引用本文的文献

1
Transcriptome analysis reveals candidate genes involved in quercetin biosynthesis in Euphorbia maculata.转录组分析揭示了斑地锦中槲皮素生物合成相关的候选基因。
Sci Rep. 2025 May 17;15(1):17164. doi: 10.1038/s41598-025-00794-w.
2
Study the effect of on the gene expression, productivity, and quality traits of L. Plant.研究[具体因素]对植物乳杆菌基因表达、生产力和品质性状的影响。
Front Plant Sci. 2024 Aug 2;15:1393198. doi: 10.3389/fpls.2024.1393198. eCollection 2024.
3
Genome sequencing and functional analysis of a multipurpose medicinal herb Tinospora cordifolia (Giloy).

本文引用的文献

1
The genome sequence of reveals adaptive evolution of drought tolerance mechanisms.[具体物种名称]的基因组序列揭示了耐旱机制的适应性进化。 (你原文中“of ”后面缺少具体内容)
iScience. 2021 Jan 21;24(2):102079. doi: 10.1016/j.isci.2021.102079. eCollection 2021 Feb 19.
2
A knowledge-driven protocol for prediction of proteins of interest with an emphasis on biosynthetic pathways.一种以知识为驱动的、着重于生物合成途径的感兴趣蛋白质预测方案。
MethodsX. 2020 Sep 2;7:101053. doi: 10.1016/j.mex.2020.101053. eCollection 2020.
3
RepeatModeler2 for automated genomic discovery of transposable element families.
基因组测序和多功能药用植物三叶鬼针草(印度人参)的功能分析。
Sci Rep. 2024 Feb 2;14(1):2799. doi: 10.1038/s41598-024-53176-z.
4
Genome sequencing of (jamun) reveals adaptive evolution in secondary metabolism pathways associated with its medicinal properties.(印度乌木)的基因组测序揭示了与其药用特性相关的次生代谢途径中的适应性进化。
Front Plant Sci. 2023 Nov 17;14:1260414. doi: 10.3389/fpls.2023.1260414. eCollection 2023.
5
Genome-Wide Characterization of the Maize ( L.) WRKY Transcription Factor Family and Their Responses to .玉米(L.)WRKY转录因子家族的全基因组特征及其对……的响应
Int J Mol Sci. 2023 Oct 5;24(19):14916. doi: 10.3390/ijms241914916.
6
A comprehensive review on genomic resources in medicinally and industrially important major spices for future breeding programs: Status, utility and challenges.关于用于未来育种计划的药用和工业用重要主要香料基因组资源的全面综述:现状、效用及挑战
Curr Res Food Sci. 2023 Aug 29;7:100579. doi: 10.1016/j.crfs.2023.100579. eCollection 2023.
7
High-quality genome assemblies provide clues on the evolutionary advantage of blue peafowl over green peafowl.高质量的基因组组装为蓝孔雀相对于绿孔雀的进化优势提供了线索。
Heliyon. 2023 Jul 22;9(8):e18571. doi: 10.1016/j.heliyon.2023.e18571. eCollection 2023 Aug.
8
Multiomics comparison among populations of three plant sources of Amomi Fructus.三种来源砂仁群体的多组学比较
Hortic Res. 2023 Aug 1;10(8):uhad128. doi: 10.1093/hr/uhad128. eCollection 2023 Aug.
9
Chromosome-level genome and multi-omics analyses provide insights into the geo-herbalism properties of .染色体水平的基因组和多组学分析为……的道地药材特性提供了见解。 (原文句末不完整,缺少关键信息)
Front Plant Sci. 2023 Jun 8;14:1161257. doi: 10.3389/fpls.2023.1161257. eCollection 2023.
10
Small cardamom genome: development and utilization of microsatellite markers from a draft genome sequence of Maton.小豆蔻基因组:基于马顿(Maton)基因组草图序列开发和利用微卫星标记
Front Plant Sci. 2023 May 10;14:1161499. doi: 10.3389/fpls.2023.1161499. eCollection 2023.
RepeatModeler2 用于自动发现转座元件家族的基因组。
Proc Natl Acad Sci U S A. 2020 Apr 28;117(17):9451-9457. doi: 10.1073/pnas.1921046117. Epub 2020 Apr 16.
4
Therapeutic Potential of Brassinosteroids in Biomedical and Clinical Research.油菜素内酯在生物医学和临床研究中的治疗潜力。
Biomolecules. 2020 Apr 9;10(4):572. doi: 10.3390/biom10040572.
5
Multiple High-Affinity K Transporters and ABC Transporters Involved in K Uptake/Transport in the Potassium-Hyperaccumulator Plant Roxb.参与钾超积累植物罗克斯伯氏植物中钾吸收/转运的多种高亲和力钾转运体和ABC转运体
Plants (Basel). 2020 Apr 8;9(4):470. doi: 10.3390/plants9040470.
6
GenomeScope 2.0 and Smudgeplot for reference-free profiling of polyploid genomes.GenomeScope 2.0 和 Smudgeplot 用于无参考的多倍体基因组剖析。
Nat Commun. 2020 Mar 18;11(1):1432. doi: 10.1038/s41467-020-14998-3.
7
Cell Cycle Regulation in the Plant Response to Stress.植物对胁迫响应中的细胞周期调控
Front Plant Sci. 2020 Jan 30;10:1765. doi: 10.3389/fpls.2019.01765. eCollection 2019.
8
Comparative analysis of corrected tiger genome provides clues to its neuronal evolution.校正后的老虎基因组比较分析为其神经元进化提供了线索。
Sci Rep. 2019 Dec 5;9(1):18459. doi: 10.1038/s41598-019-54838-z.
9
OrthoFinder: phylogenetic orthology inference for comparative genomics.OrthoFinder:用于比较基因组学的系统发育直系同源推断。
Genome Biol. 2019 Nov 14;20(1):238. doi: 10.1186/s13059-019-1832-y.
10
Association of Flavonifractor plautii, a Flavonoid-Degrading Bacterium, with the Gut Microbiome of Colorectal Cancer Patients in India.印度结直肠癌患者肠道微生物群与黄酮类降解菌普拉蒂黄酮分解菌的关联。
mSystems. 2019 Nov 12;4(6):e00438-19. doi: 10.1128/mSystems.00438-19.