Suppr超能文献

B7 家族失调及其与葡萄膜黑色素瘤肿瘤微环境的关联。

Dysregulation of B7 family and its association with tumor microenvironment in uveal melanoma.

机构信息

Laboratory of Molecular Pharmacology, Department of Pharmacology, School of Pharmacy, Southwest Medical University, Luzhou, Sichuan, China.

Pidu District People's Hospital, Chengdu, Sichuan, China.

出版信息

Front Immunol. 2022 Oct 14;13:1026076. doi: 10.3389/fimmu.2022.1026076. eCollection 2022.

Abstract

BACKGROUND

Uveal melanoma (UVM) is the most common primary intraocular malignancy in adults with a poor prognosis. B7 family is an important modulator of the immune response. However, its dysregulation and underlying molecular mechanism in UVM still remains unclear.

METHODS

Data were derived from TCGA and GEO databases. The prognosis was analyzed by Kaplan-Meier curve. The ESTIMATE algorithm, CIBERSORT algorithm, and TIMER database were used to demonstrate the correlation between B7 family and tumor immune microenvironment in UVM. Single-cell RNA sequencing was used to detect the expression levels of the B7 family in different cell types of UVM. UVM was classified into different types by consistent clustering. Enrichment analysis revealed downstream signaling pathways of the B7 family. The interaction between different cell types was visualized by cell chat.

RESULTS

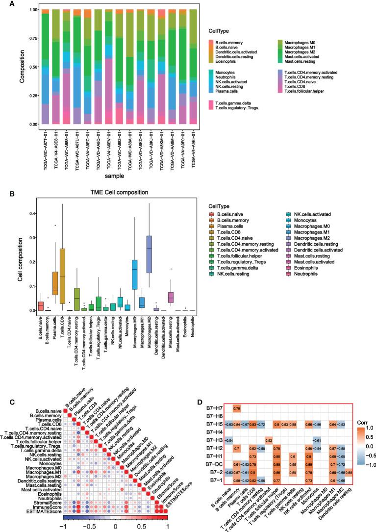
The expression level of B7 family in UVM was significantly dysregulated and negatively correlated with methylation level. The expression of B7 family was associated with prognosis and immune infiltration, and B7 family plays an important role in the tumor microenvironment (TME). B7 family members were highly expressed in monocytes/macrophages of UVM compared with other cell types. Immune response and visual perception were the main functions affected by B7 family. The result of cell chat showed that the interaction between photoreceptor cells and immune-related cells was mainly generated by HLA-C-CD8A. CABP4, KCNJ10 and RORB had the strongest correlation with HLA-C-CD8A, and their high expression was significantly correlated with poor prognosis. CABP4 and RORB were specifically expressed in photoreceptor cells.

CONCLUSIONS

Dysregulation of the B7 family in UVM is associated with poor prognosis and affects the tumor immune microenvironment. CABP4 and RORB can serve as potential therapeutic targets for UVM, which can be regulated by the B7 family to affect the visual perception and immune response function of the eye, thus influencing the prognosis of UVM.

摘要

背景

葡萄膜黑色素瘤(UVM)是成人中最常见的原发性眼内恶性肿瘤,预后较差。B7 家族是免疫反应的重要调节剂。然而,其在 UVM 中的失调及其潜在的分子机制仍不清楚。

方法

数据来自 TCGA 和 GEO 数据库。通过 Kaplan-Meier 曲线分析预后。使用 ESTIMATE 算法、CIBERSORT 算法和 TIMER 数据库来证明 B7 家族与 UVM 肿瘤免疫微环境之间的相关性。单细胞 RNA 测序用于检测不同类型 UVM 细胞中 B7 家族的表达水平。通过一致聚类将 UVM 分为不同类型。富集分析揭示了 B7 家族下游信号通路。通过细胞聊天可视化不同细胞类型之间的相互作用。

结果

UVM 中 B7 家族的表达水平明显失调,与甲基化水平呈负相关。B7 家族的表达与预后和免疫浸润有关,在肿瘤微环境(TME)中发挥重要作用。B7 家族成员在 UVM 中的单核细胞/巨噬细胞中表达高于其他细胞类型。免疫反应和视觉感知是受 B7 家族影响的主要功能。细胞聊天的结果表明,感光细胞与免疫相关细胞之间的相互作用主要由 HLA-C-CD8A 产生。CABP4、KCNJ10 和 RORB 与 HLA-C-CD8A 的相关性最强,其高表达与预后不良显著相关。CABP4 和 RORB 特异性表达于感光细胞。

结论

UVM 中 B7 家族的失调与预后不良有关,并影响肿瘤免疫微环境。CABP4 和 RORB 可作为 UVM 的潜在治疗靶点,可通过 B7 家族调节来影响眼睛的视觉感知和免疫反应功能,从而影响 UVM 的预后。

https://cdn.ncbi.nlm.nih.gov/pmc/blobs/f272/9615147/a92644b83a8d/fimmu-13-1026076-g001.jpg

文献AI研究员

20分钟写一篇综述,助力文献阅读效率提升50倍。

立即体验

用中文搜PubMed

大模型驱动的PubMed中文搜索引擎

马上搜索

文档翻译

学术文献翻译模型,支持多种主流文档格式。

立即体验