• 文献检索
  • 文档翻译
  • 深度研究
  • 学术资讯
  • Suppr Zotero 插件Zotero 插件
  • 邀请有礼
  • 套餐&价格
  • 历史记录
应用&插件
Suppr Zotero 插件Zotero 插件浏览器插件Mac 客户端Windows 客户端微信小程序
定价
高级版会员购买积分包购买API积分包
服务
文献检索文档翻译深度研究API 文档MCP 服务
关于我们
关于 Suppr公司介绍联系我们用户协议隐私条款
关注我们

Suppr 超能文献

核心技术专利:CN118964589B侵权必究
粤ICP备2023148730 号-1Suppr @ 2026

文献检索

告别复杂PubMed语法,用中文像聊天一样搜索,搜遍4000万医学文献。AI智能推荐,让科研检索更轻松。

立即免费搜索

文件翻译

保留排版,准确专业,支持PDF/Word/PPT等文件格式,支持 12+语言互译。

免费翻译文档

深度研究

AI帮你快速写综述,25分钟生成高质量综述,智能提取关键信息,辅助科研写作。

立即免费体验

缺氧相关肿瘤环境与弥漫性大B细胞淋巴瘤中的免疫浸润和治疗敏感性相关。

Hypoxia-related tumor environment correlated with immune infiltration and therapeutic sensitivity in diffuse large B-cell lymphoma.

作者信息

Liu Chen, Liu Lin

机构信息

Department of Hematology, First Affiliated Hospital of Chongqing Medical University, Chongqing, China.

出版信息

Front Genet. 2022 Oct 14;13:1037716. doi: 10.3389/fgene.2022.1037716. eCollection 2022.

DOI:10.3389/fgene.2022.1037716
PMID:36313435
原文链接:https://pmc.ncbi.nlm.nih.gov/articles/PMC9614142/
Abstract

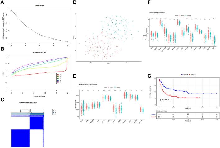
Due to the high heterogeneity of diffuse large B-cell lymphoma (DLBCL), traditional chemotherapy treatment ultimately failed in one-third of the patients. Big challenges existed in finding how to accurately predict prognosis and provide individualized treatment. Hypoxia, although being a key factor in the development and progression of DLBCL, plays its role in DLBCL prognosis, which has yet to be fully explored. Data used in the current study were sourced from the Gene Expression Omnibus (GEO) database. DLBCL patients were divided according to different hypoxia-related subtypes based on the expressions of hypoxia-related genes (HRGs) relevant to survival. Differentially expressed genes (DEGs) between subtypes were identified using the limma package. Using univariate Cox regression and least absolute shrinkage and selection operator (LASSO) analyses, the prognostic signature was established to calculate risk scores. The tumor microenvironment (TME) in low- and high-risk groups was evaluated by single-sample gene set enrichment analysis (ssGSEA) and ESTIMATE. The chemotherapeutic sensitivity in two groups was assessed by IC50 values. DLBCL patients were clustered into two hypoxia-related subtype groups according to different gene survival and expressions associated with increasing oxygen delivery and reducing oxygen consumption, and these two subtype groups were compared. Based on the differential expression, a risk model was established using univariate cox and LASSO regression analyses, FNDC1, ANTXR1, RARRES2, S100A9, and MT1M. The performance of the risk signature in predicting the prognosis of DLBCL patients was validated in the internal and external datasets, as evidenced by receiver operating characteristic (ROC) curves. In addition, we observed significant differences in the tumor microenvironment and chemotherapeutic response between low- and high-risk groups. Our study developed novel hypoxia-related subtypes in DLBCL and identified five prognostic signatures for DLBCL patients. These findings may enrich our understanding of the role of hypoxia in DLBCL and help improve the treatment of DLBCL patients.

摘要

由于弥漫性大B细胞淋巴瘤(DLBCL)具有高度异质性,传统化疗最终有三分之一的患者治疗失败。在如何准确预测预后并提供个体化治疗方面存在巨大挑战。缺氧虽是DLBCL发生发展的关键因素,但其在DLBCL预后中的作用尚未得到充分探索。本研究使用的数据来自基因表达综合数据库(GEO)。根据与生存相关的缺氧相关基因(HRGs)表达,将DLBCL患者分为不同的缺氧相关亚型。使用limma软件包鉴定亚型之间的差异表达基因(DEGs)。通过单变量Cox回归和最小绝对收缩和选择算子(LASSO)分析,建立预后特征以计算风险评分。通过单样本基因集富集分析(ssGSEA)和ESTIMATE评估低风险和高风险组的肿瘤微环境(TME)。通过IC50值评估两组的化疗敏感性。根据与增加氧输送和减少氧消耗相关的不同基因生存和表达,将DLBCL患者聚类为两个缺氧相关亚型组,并对这两个亚型组进行比较。基于差异表达,使用单变量Cox和LASSO回归分析建立了一个风险模型,包括FNDC1、ANTXR1、RARRES2、S100A9和MT1M。风险特征在预测DLBCL患者预后方面的表现在内外部数据集中得到验证,如受试者操作特征(ROC)曲线所示。此外,我们观察到低风险和高风险组之间在肿瘤微环境和化疗反应方面存在显著差异。我们的研究在DLBCL中发现了新的缺氧相关亚型,并为DLBCL患者鉴定了五个预后特征。这些发现可能会丰富我们对缺氧在DLBCL中作用的理解,并有助于改善DLBCL患者的治疗。

https://cdn.ncbi.nlm.nih.gov/pmc/blobs/6f93/9614142/ac09372bd557/fgene-13-1037716-g009.jpg
https://cdn.ncbi.nlm.nih.gov/pmc/blobs/6f93/9614142/1382181eeff8/fgene-13-1037716-g001.jpg
https://cdn.ncbi.nlm.nih.gov/pmc/blobs/6f93/9614142/b2bb0f6a6837/fgene-13-1037716-g002.jpg
https://cdn.ncbi.nlm.nih.gov/pmc/blobs/6f93/9614142/2c9880fc83a5/fgene-13-1037716-g003.jpg
https://cdn.ncbi.nlm.nih.gov/pmc/blobs/6f93/9614142/2226373c3581/fgene-13-1037716-g004.jpg
https://cdn.ncbi.nlm.nih.gov/pmc/blobs/6f93/9614142/0f476648658b/fgene-13-1037716-g005.jpg
https://cdn.ncbi.nlm.nih.gov/pmc/blobs/6f93/9614142/8fb8edc12c0d/fgene-13-1037716-g006.jpg
https://cdn.ncbi.nlm.nih.gov/pmc/blobs/6f93/9614142/f960aa742533/fgene-13-1037716-g007.jpg
https://cdn.ncbi.nlm.nih.gov/pmc/blobs/6f93/9614142/8e6c7d6fdf00/fgene-13-1037716-g008.jpg
https://cdn.ncbi.nlm.nih.gov/pmc/blobs/6f93/9614142/ac09372bd557/fgene-13-1037716-g009.jpg
https://cdn.ncbi.nlm.nih.gov/pmc/blobs/6f93/9614142/1382181eeff8/fgene-13-1037716-g001.jpg
https://cdn.ncbi.nlm.nih.gov/pmc/blobs/6f93/9614142/b2bb0f6a6837/fgene-13-1037716-g002.jpg
https://cdn.ncbi.nlm.nih.gov/pmc/blobs/6f93/9614142/2c9880fc83a5/fgene-13-1037716-g003.jpg
https://cdn.ncbi.nlm.nih.gov/pmc/blobs/6f93/9614142/2226373c3581/fgene-13-1037716-g004.jpg
https://cdn.ncbi.nlm.nih.gov/pmc/blobs/6f93/9614142/0f476648658b/fgene-13-1037716-g005.jpg
https://cdn.ncbi.nlm.nih.gov/pmc/blobs/6f93/9614142/8fb8edc12c0d/fgene-13-1037716-g006.jpg
https://cdn.ncbi.nlm.nih.gov/pmc/blobs/6f93/9614142/f960aa742533/fgene-13-1037716-g007.jpg
https://cdn.ncbi.nlm.nih.gov/pmc/blobs/6f93/9614142/8e6c7d6fdf00/fgene-13-1037716-g008.jpg
https://cdn.ncbi.nlm.nih.gov/pmc/blobs/6f93/9614142/ac09372bd557/fgene-13-1037716-g009.jpg

相似文献

1
Hypoxia-related tumor environment correlated with immune infiltration and therapeutic sensitivity in diffuse large B-cell lymphoma.缺氧相关肿瘤环境与弥漫性大B细胞淋巴瘤中的免疫浸润和治疗敏感性相关。
Front Genet. 2022 Oct 14;13:1037716. doi: 10.3389/fgene.2022.1037716. eCollection 2022.
2
Identification of Hypoxia-Related Subtypes, Establishment of Prognostic Models, and Characteristics of Tumor Microenvironment Infiltration in Colon Cancer.结肠癌中缺氧相关亚型的鉴定、预后模型的建立及肿瘤微环境浸润特征
Front Genet. 2022 Jun 17;13:919389. doi: 10.3389/fgene.2022.919389. eCollection 2022.
3
Development of a novel hypoxia-immune-related LncRNA risk signature for predicting the prognosis and immunotherapy response of colorectal cancer.开发一种新型的缺氧免疫相关 LncRNA 风险签名,用于预测结直肠癌的预后和免疫治疗反应。
Front Immunol. 2022 Sep 14;13:951455. doi: 10.3389/fimmu.2022.951455. eCollection 2022.
4
Prediction significance of autophagy-related genes in survival probability and drug resistance in diffuse large B-cell lymphoma.自噬相关基因对弥漫性大B细胞淋巴瘤生存概率和耐药性的预测意义
Aging (Albany NY). 2024 Jan 17;16(2):1049-1076. doi: 10.18632/aging.205282.
5
Identification and Development of a 4-Gene Ferroptosis Signature Predicting Overall Survival for Diffuse Large B-Cell Lymphoma.鉴定和建立一个四基因铁死亡签名预测弥漫性大 B 细胞淋巴瘤的总生存期。
Technol Cancer Res Treat. 2023 Jan-Dec;22:15330338221147772. doi: 10.1177/15330338221147772.
6
Integrative analysis of a necroptosis-related gene signature of clinical value and heterogeneity in diffuse large B cell lymphoma.弥漫性大B细胞淋巴瘤中具有临床价值和异质性的坏死性凋亡相关基因特征的综合分析
Front Genet. 2022 Aug 11;13:911443. doi: 10.3389/fgene.2022.911443. eCollection 2022.
7
A novel NET-related gene signature for predicting DLBCL prognosis.一种用于预测弥漫性大 B 细胞淋巴瘤预后的新型 NET 相关基因特征。
J Transl Med. 2023 Sep 16;21(1):630. doi: 10.1186/s12967-023-04494-9.
8
A glycolysis-related gene signatures in diffuse large B-Cell lymphoma predicts prognosis and tumor immune microenvironment.弥漫性大B细胞淋巴瘤中与糖酵解相关的基因特征可预测预后及肿瘤免疫微环境。
Front Cell Dev Biol. 2023 Jan 23;11:1070777. doi: 10.3389/fcell.2023.1070777. eCollection 2023.
9
Identification and Validation of a Prognostic Gene Signature for Diffuse Large B-Cell Lymphoma Based on Tumor Microenvironment-Related Genes.基于肿瘤微环境相关基因的弥漫性大B细胞淋巴瘤预后基因特征的鉴定与验证
Front Oncol. 2021 Feb 22;11:614211. doi: 10.3389/fonc.2021.614211. eCollection 2021.
10
Identification of molecular subtypes and a novel prognostic model of diffuse large B-cell lymphoma based on a metabolism-associated gene signature.基于代谢相关基因特征鉴定弥漫性大 B 细胞淋巴瘤的分子亚型和新的预后模型。
J Transl Med. 2022 Apr 25;20(1):186. doi: 10.1186/s12967-022-03393-9.

引用本文的文献

1
Long-term adaptation of lymphoma cell lines to hypoxia is mediated by diverse molecular mechanisms that are targetable with specific inhibitors.淋巴瘤细胞系对缺氧的长期适应是由多种分子机制介导的,这些机制可用特定抑制剂靶向作用。
Cell Death Discov. 2025 Feb 18;11(1):65. doi: 10.1038/s41420-025-02341-y.

本文引用的文献

1
Carrier-free nanoprodrug for p53-mutated tumor therapy via concurrent delivery of zinc-manganese dual ions and ROS.通过同时递送锌锰双离子和活性氧用于p53突变肿瘤治疗的无载体纳米前药
Bioact Mater. 2022 Jun 18;20:404-417. doi: 10.1016/j.bioactmat.2022.06.005. eCollection 2023 Feb.
2
Immunophenotypic Landscape and Prognosis-Related mRNA Signature in Diffuse Large B Cell Lymphoma.弥漫性大B细胞淋巴瘤的免疫表型格局及预后相关mRNA特征
Front Genet. 2022 Jun 8;13:872001. doi: 10.3389/fgene.2022.872001. eCollection 2022.
3
Physiology and Transcriptomics Analysis Reveal the Contribution of Lungs on High-Altitude Hypoxia Adaptation in Tibetan Sheep.
生理学与转录组学分析揭示肺对藏绵羊高原低氧适应的贡献
Front Physiol. 2022 May 12;13:885444. doi: 10.3389/fphys.2022.885444. eCollection 2022.
4
Diffuse large B-cell lymphoma presenting as reversible intrapulmonary arteriovenous shunts with hypoxia, fever and progressive jaundice: a case report and literature review.弥漫性大 B 细胞淋巴瘤表现为可逆性肺内动静脉分流伴低氧血症、发热和进行性黄疸:病例报告及文献复习。
BMC Pulm Med. 2022 Mar 15;22(1):89. doi: 10.1186/s12890-022-01881-8.
5
Up-regulated FNDC1 accelerates stemness and chemoradiation resistance in colorectal cancer cells.FNDC1 上调促进结直肠癌细胞干性和放化疗抵抗。
Biochem Biophys Res Commun. 2022 Apr 30;602:84-90. doi: 10.1016/j.bbrc.2022.02.038. Epub 2022 Feb 25.
6
The Effect of Hypoxia and Hypoxia-Associated Pathways in the Regulation of Antitumor Response: Friends or Foes?缺氧及缺氧相关通路在抗肿瘤反应调控中的作用:是敌是友?
Front Immunol. 2022 Feb 8;13:828875. doi: 10.3389/fimmu.2022.828875. eCollection 2022.
7
Identification of hub genes and construction of an mRNA-miRNA-lncRNA network of gastric carcinoma using integrated bioinformatics analysis.基于整合生物信息学分析鉴定胃癌的枢纽基因并构建 mRNA-miRNA-lncRNA 网络
PLoS One. 2021 Dec 30;16(12):e0261728. doi: 10.1371/journal.pone.0261728. eCollection 2021.
8
Identifying Potential Diagnostic Genes for Diabetic Nephropathy Based on Hypoxia and Immune Status.基于缺氧和免疫状态识别糖尿病肾病的潜在诊断基因
J Inflamm Res. 2021 Dec 14;14:6871-6891. doi: 10.2147/JIR.S341032. eCollection 2021.
9
HOXA9-induced chemerin signals through CMKLR1/AMPK/TXNIP/NLRP3 pathway to induce pyroptosis of trophoblasts and aggravate preeclampsia.HOXA9 通过 CMKLR1/AMPK/TXNIP/NLRP3 通路诱导趋化素信号,导致滋养层细胞发生细胞焦亡,并加重子痫前期。
Exp Cell Res. 2021 Nov 15;408(2):112802. doi: 10.1016/j.yexcr.2021.112802. Epub 2021 Aug 28.
10
Diagnostic and prognostic value of secreted protein acidic and rich in cysteine in the diffuse large B-cell lymphoma.富含半胱氨酸的酸性分泌蛋白在弥漫性大B细胞淋巴瘤中的诊断和预后价值
World J Clin Cases. 2021 Aug 6;9(22):6287-6299. doi: 10.12998/wjcc.v9.i22.6287.