Suppr超能文献

Ror1 通过 Notch 和缺氧信号诱导表达,并调节神经胶质瘤细胞的干细胞样特性。

Ror1 is expressed inducibly by Notch and hypoxia signaling and regulates stem cell-like property of glioblastoma cells.

机构信息

Division of Cell Physiology, Department of Physiology and Cell Biology, Graduate School of Medicine, Kobe University, Kobe, Japan.

Department of Neurosurgery, Graduate School of Medicine, Kobe University, Kobe, Japan.

出版信息

Cancer Sci. 2023 Feb;114(2):561-573. doi: 10.1111/cas.15630. Epub 2022 Nov 25.

Abstract

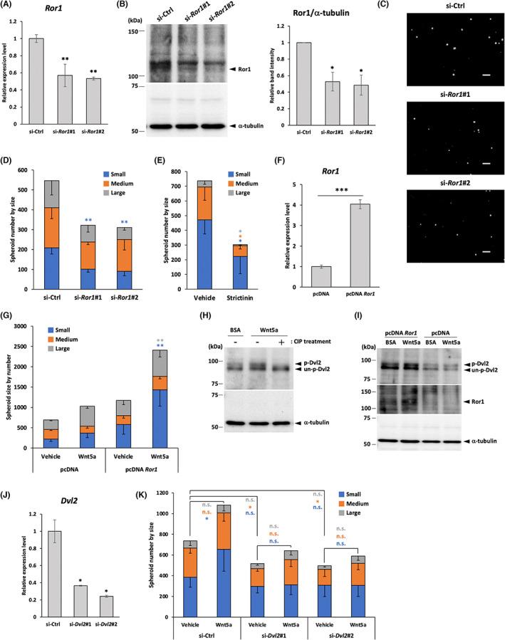
Ror1 plays a crucial role in cancer progression by regulating cell proliferation and migration. Ror1 is expressed abundantly in various types of cancer cells and cancer stem-like cells. However, the molecular mechanisms regulating expression of Ror1 in these cells remain largely unknown. Ror1 and its putative ligand Wnt5a are expressed highly in malignant gliomas, especially in glioblastomas, and the extents of Ror1 expression are correlated positively with poorer prognosis in patients with gliomas. We show that Ror1 expression can be upregulated in glioblastoma cells under spheroid culture, but not adherent culture conditions. Notch and hypoxia signaling pathways have been shown to be activated in spheroid-forming glioblastoma stem-like cells (GSCs), and Ror1 expression in glioblastoma cells is indeed suppressed by inhibiting either Notch or hypoxia signaling. Meanwhile, either forced expression of the Notch intracellular domain (NICD) in or hypoxic culture of glioblastoma cells result in enhanced expression of Ror1 in the cells. Consistently, we show that both NICD and hypoxia-inducible factor 1 alpha bind to upstream regions within the Ror1 gene more efficiently in GSCs under spheroid culture conditions. Furthermore, we provide evidence indicating that binding of Wnt5a to Ror1, upregulated by Notch and hypoxia signaling pathways in GSCs, might promote their spheroid-forming ability. Collectively, these findings indicate for the first time that Notch and hypoxia signaling pathways can elicit a Wnt5a-Ror1 axis through transcriptional activation of Ror1 in glioblastoma cells, thereby promoting their stem cell-like property.

摘要

Ror1 通过调节细胞增殖和迁移在癌症进展中发挥关键作用。Ror1 在各种类型的癌细胞和癌症干细胞样细胞中大量表达。然而,调节这些细胞中 Ror1 表达的分子机制在很大程度上仍然未知。Ror1 和其假定配体 Wnt5a 在恶性神经胶质瘤中高度表达,特别是在胶质母细胞瘤中,并且 Ror1 的表达程度与神经胶质瘤患者的预后不良呈正相关。我们表明,Ror1 在神经球培养下的神经母细胞瘤细胞中可以上调表达,但在贴壁培养条件下不能上调表达。已经表明 Notch 和低氧信号通路在形成神经球的神经母细胞瘤干细胞样细胞(GSCs)中被激活,并且 Ror1 在神经母细胞瘤细胞中的表达确实受到抑制 Notch 或低氧信号的抑制。同时,在神经母细胞瘤细胞中强制表达 Notch 细胞内结构域(NICD)或在缺氧培养下,导致 Ror1 在细胞中的表达增强。一致地,我们表明,在神经球培养条件下的 GSCs 中,NICD 和缺氧诱导因子 1α 都更有效地结合到 Ror1 基因的上游区域。此外,我们提供的证据表明,Wnt5a 与 Ror1 的结合,由 Notch 和低氧信号通路在上皮样细胞中上调,可能促进它们的成球能力。总之,这些发现首次表明,Notch 和低氧信号通路可以通过转录激活 Ror1 在神经母细胞瘤细胞中引发 Wnt5a-Ror1 轴,从而促进其干细胞样特性。

https://cdn.ncbi.nlm.nih.gov/pmc/blobs/3b4c/9899608/598712cca063/CAS-114-561-g005.jpg

文献AI研究员

20分钟写一篇综述,助力文献阅读效率提升50倍。

立即体验

用中文搜PubMed

大模型驱动的PubMed中文搜索引擎

马上搜索

文档翻译

学术文献翻译模型,支持多种主流文档格式。

立即体验