Suppr超能文献

组织血型抗原和微生物群在斑马鱼幼虫中人类诺如病毒复制中的作用。

The Role of Histo-Blood Group Antigens and Microbiota in Human Norovirus Replication in Zebrafish Larvae.

机构信息

KU Leuven-Department of Microbiology, Immunology and Transplantation, Rega Institute, Laboratory of Virology and Chemotherapy, Leuven, Belgium.

Department of Microbiology, School of Medicine, University of Valenciagrid.5338.d, Valencia, Spain.

出版信息

Microbiol Spectr. 2022 Dec 21;10(6):e0315722. doi: 10.1128/spectrum.03157-22. Epub 2022 Oct 31.

Abstract

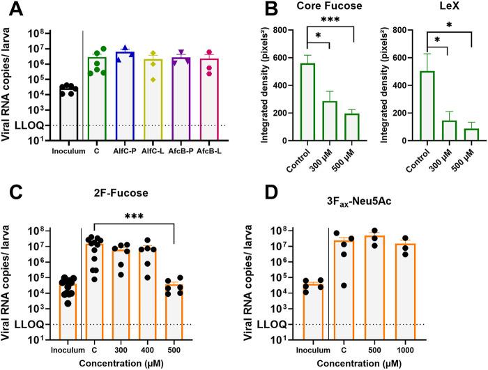
Human norovirus (HuNoV) is the major agent for viral gastroenteritis, causing >700 million infections yearly. Fucose-containing carbohydrates named histo-blood group antigens (HBGAs) are known (co)receptors for HuNoV. Moreover, bacteria of the gut microbiota expressing HBGA-like structures have shown an enhancing effect on HuNoV replication in an model. Here, we studied the role of HBGAs and the host microbiota during HuNoV infection in zebrafish larvae. Using whole-mount immunohistochemistry, we visualized the fucose expression in the zebrafish gut for the HBGA Lewis X [Le, α(1,3)-fucose] and core fucose [α(1,6)-fucose]. Costaining of HuNoV-infected larvae proved colocalization of Le and to a lower extent core fucose with the viral capsid protein VP1, indicating the presence of fucose residues on infected cells. Upon blocking of fucose expression by a fluorinated fucose analogue, HuNoV replication was strongly reduced. Furthermore, by comparing HuNoV replication in conventional and germfree zebrafish larvae, we found that the natural zebrafish microbiome does not have an effect on HuNoV replication, contrary to earlier reports about the human gut microbiome. Interestingly, monoassociation with the HBGA-expressing Enterobacter cloacae resulted in a minor decrease in HuNoV replication, which was not triggered by a stronger innate immune response. Overall, we show here that fucose has an essential role for HuNoV infection in zebrafish larvae, as in the human host, but their natural gut microbiome does not affect viral replication. Despite causing over 700 million infections yearly, many gaps remain in the knowledge of human norovirus (HuNoV) biology due to an historical lack of efficient cultivation systems. Fucose-containing carbohydrate structures, named histo-blood group antigens, are known to be important (co)receptors for viral entry in humans, while the natural gut microbiota is suggested to enhance viral replication. This study shows a conserved mechanism of entry for HuNoV in the novel zebrafish infection model, highlighting the pivotal opportunity this model represents to study entry mechanisms and identify the cellular receptor of HuNoV. Our results shed light on the interaction of HuNoV with the zebrafish microbiota, contributing to the understanding of the interplay between gut microbiota and enteric viruses. The ease of generating germfree animals that can be colonized with human gut bacteria is an additional advantage of using zebrafish larvae in virology. This small animal model constitutes an innovative alternative to high-severity animal models.

摘要

人类诺如病毒(HuNoV)是病毒性肠胃炎的主要病原体,每年导致超过 7 亿例感染。含有岩藻糖的碳水化合物被称为组织血型抗原(HBGA),是 HuNoV 的已知(共)受体。此外,肠道微生物群中表达 HBGA 样结构的细菌已显示出在 HuNoV 复制的模型中具有增强作用。在这里,我们研究了 HBGA 和宿主微生物群在斑马鱼幼虫 HuNoV 感染中的作用。通过全组织免疫组织化学,我们可视化了斑马鱼肠道中 HBGA 路易斯 X [Le,α(1,3)-岩藻糖]和核心岩藻糖 [α(1,6)-岩藻糖]的岩藻糖表达。感染 HuNoV 的幼虫的 Costaining 证明了 Le 和病毒衣壳蛋白 VP1 的核心岩藻糖的共定位,表明感染细胞上存在岩藻糖残基。通过用氟化岩藻糖类似物阻断岩藻糖表达,HuNoV 复制受到强烈抑制。此外,通过比较常规和无菌斑马鱼幼虫中的 HuNoV 复制,我们发现与早期关于人类肠道微生物组的报告相反,天然的斑马鱼微生物组对 HuNoV 复制没有影响。有趣的是,与表达 HBGA 的肠杆菌属单定植导致 HuNoV 复制略有减少,但不会引发更强的先天免疫反应。总的来说,我们在这里表明,岩藻糖对 HuNoV 在斑马鱼幼虫中的感染起着至关重要的作用,就像在人类宿主中一样,但它们的天然肠道微生物组不会影响病毒复制。尽管每年导致超过 7 亿例感染,但由于历史上缺乏有效的培养系统,人类诺如病毒(HuNoV)生物学仍存在许多知识空白。含有岩藻糖的碳水化合物结构,称为组织血型抗原,已知是人类病毒进入的重要(共)受体,而天然肠道微生物群被认为可增强病毒复制。本研究在新型斑马鱼感染模型中显示了 HuNoV 进入的保守机制,突出了该模型代表的研究进入机制和鉴定 HuNoV 细胞受体的重要机会。我们的研究结果阐明了 HuNoV 与斑马鱼微生物群的相互作用,有助于理解肠道微生物群和肠道病毒之间的相互作用。生成可定植人类肠道细菌的无菌动物的简便性是在病毒学中使用斑马鱼幼虫的另一个优势。这种小动物模型是高严重性动物模型的创新替代方案。

https://cdn.ncbi.nlm.nih.gov/pmc/blobs/b39f/9769672/c816afb874f3/spectrum.03157-22-f001.jpg

文献AI研究员

20分钟写一篇综述,助力文献阅读效率提升50倍。

立即体验

用中文搜PubMed

大模型驱动的PubMed中文搜索引擎

马上搜索

文档翻译

学术文献翻译模型,支持多种主流文档格式。

立即体验