Suppr超能文献

共表达 CXCR5 和 IL-7 的新策略增强了 CAR-T 细胞在骨肉瘤中的疗效。

A novel strategy of co-expressing CXCR5 and IL-7 enhances CAR-T cell effectiveness in osteosarcoma.

机构信息

Shanghai Key Laboratory of Regulatory Biology, School of Life Sciences, East China Normal University, Shanghai, China.

The First Dongguan Affiliated Hospital, Guangdong Provincial Key Laboratory of Medical Immunology and Molecular Diagnostics, Guangdong Medical University, Dongguan, China.

出版信息

Front Immunol. 2024 Oct 10;15:1462076. doi: 10.3389/fimmu.2024.1462076. eCollection 2024.

Abstract

BACKGROUND

Solid tumors are characterized by a low blood supply, complex stromal architecture, and immunosuppressive milieu, which inhibit CAR-T cell entry and survival. CXCR5 has previously been employed to increase CAR-T cell infiltration into CXCL13+ cancers. On the other hand, IL-7 improves the survival and persistence of T cells inside a solid tumor milieu.

METHODS

We constructed a novel NKG2D-based CAR (C5/IL7-CAR) that co-expressed CXCR5 and IL-7. The human osteosarcoma cell lines U-2 OS, 143B, and Mg63 highly expressed MICA/B and CXCL13, thus presenting a perfect avenue for the present study.

RESULTS

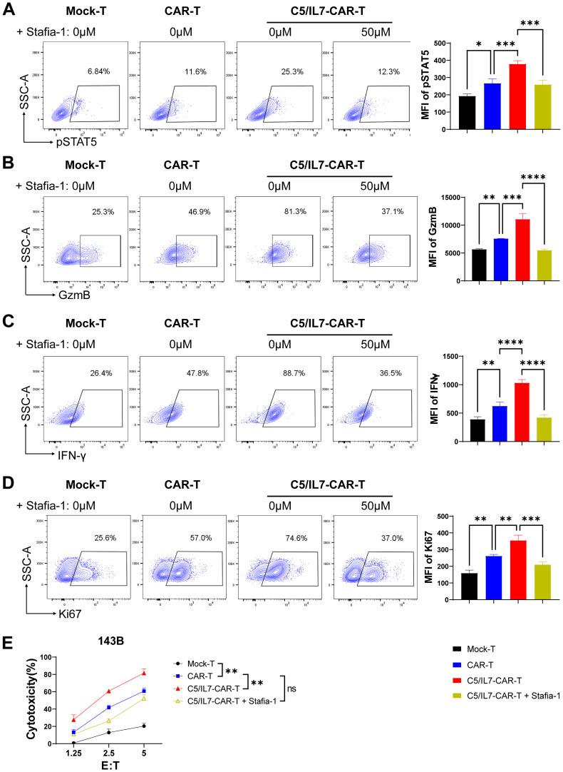
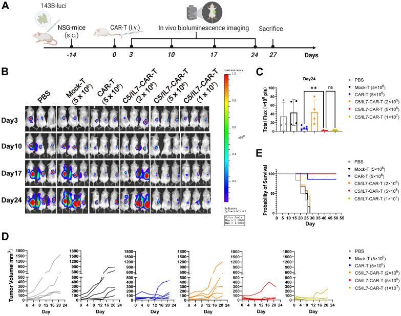
Novel CAR-T cells are superior in their activation, degranulation, and cytokine release competence, hence lysing more target cells than conventional CAR. Furthermore, CXCR5 and IL-7 co-expression decreased the expression of PD-1, TIM-3, and TIGIT and increased Bcl-2 expression. Novel CAR-T cells show enhanced proliferation and differentiation towards the stem cell memory T cell phenotype. C5/IL7-CAR-T cells outperformed conventional CAR-T in eradicating osteosarcoma in mouse models and displayed better survival. Additionally, CXCR5 and IL-7 co-expression enhanced CAR-T cell numbers, cytokine release, and survival in implanted tumor tissues compared to conventional CAR-T cells. Mechanistically, C5/IL7-CAR-T cells displayed enhanced STAT5 signaling.

CONCLUSION

These findings highlight the potential of CXCR5 and IL-7 co-expression to improve CAR-T cell therapy efficacy against osteosarcoma.

摘要

背景

实体瘤的特点是血供低、基质结构复杂和免疫抑制微环境,这抑制了 CAR-T 细胞的进入和存活。CXCR5 先前被用于增加 CAR-T 细胞浸润到 CXCL13+癌症中。另一方面,IL-7 提高了 T 细胞在实体瘤微环境中的存活和持久性。

方法

我们构建了一种新型的基于 NKG2D 的 CAR(C5/IL7-CAR),它共表达 CXCR5 和 IL-7。人骨肉瘤细胞系 U-2 OS、143B 和 Mg63 高度表达 MICA/B 和 CXCL13,因此为本次研究提供了一个完美的途径。

结果

新型 CAR-T 细胞在激活、脱颗粒和细胞因子释放能力方面更具优势,因此比传统 CAR 能裂解更多的靶细胞。此外,CXCR5 和 IL-7 的共表达降低了 PD-1、TIM-3 和 TIGIT 的表达,增加了 Bcl-2 的表达。新型 CAR-T 细胞表现出增强的增殖和分化为干细胞记忆 T 细胞表型的能力。C5/IL7-CAR-T 细胞在清除骨肉瘤小鼠模型中的效果优于传统 CAR-T 细胞,并且具有更好的生存能力。此外,与传统 CAR-T 细胞相比,CXCR5 和 IL-7 的共表达增强了 CAR-T 细胞在植入肿瘤组织中的数量、细胞因子释放和存活。从机制上讲,C5/IL7-CAR-T 细胞显示出增强的 STAT5 信号。

结论

这些发现强调了 CXCR5 和 IL-7 共表达提高针对骨肉瘤的 CAR-T 细胞治疗效果的潜力。

https://cdn.ncbi.nlm.nih.gov/pmc/blobs/84c7/11499113/550940bf1f17/fimmu-15-1462076-g001.jpg

文献检索

告别复杂PubMed语法,用中文像聊天一样搜索,搜遍4000万医学文献。AI智能推荐,让科研检索更轻松。

立即免费搜索

文件翻译

保留排版,准确专业,支持PDF/Word/PPT等文件格式,支持 12+语言互译。

免费翻译文档

深度研究

AI帮你快速写综述,25分钟生成高质量综述,智能提取关键信息,辅助科研写作。

立即免费体验