Suppr超能文献

采用综合生物信息学和机器学习策略识别术后心房颤动中与免疫相关的关键生物标志物并构建竞争内源性 RNA 网络。

Immune-associated pivotal biomarkers identification and competing endogenous RNA network construction in post-operative atrial fibrillation by comprehensive bioinformatics and machine learning strategies.

机构信息

Department of Cardiology, Zhongshan Hospital, Fudan University, Shanghai, China.

Department of Cardiology, The First People's Hospital of Kunshan Affiliated to Jiangsu University, Suzhou, China.

出版信息

Front Immunol. 2022 Oct 20;13:974935. doi: 10.3389/fimmu.2022.974935. eCollection 2022.

Abstract

BACKGROUND

Atrial fibrillation (AF) is the most common arrhythmia. Previous studies mainly focused on identifying potential diagnostic biomarkers and treatment strategies for AF, while few studies concentrated on post-operative AF (POAF), particularly using bioinformatics analysis and machine learning algorithms. Therefore, our study aimed to identify immune-associated genes and provide the competing endogenous RNA (ceRNA) network for POAF.

METHODS

Three GSE datasets were downloaded from the GEO database, and we used a variety of bioinformatics strategies and machine learning algorithms to discover candidate hub genes. These techniques included identifying differentially expressed genes (DEGs) and circRNAs (DECs), building protein-protein interaction networks, selecting common genes, and filtering candidate hub genes via three machine learning algorithms. To assess the diagnostic value, we then created the nomogram and receiver operating curve (ROC). MiRNAs targeting DEGs and DECs were predicted using five tools and the competing endogenous RNA (ceRNA) network was built. Moreover, we performed the immune cell infiltration analysis to better elucidate the regulation of immune cells in POAF.

RESULTS

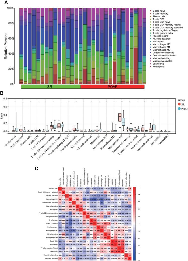
We identified 234 DEGs (82 up-regulated and 152 down-regulated) of POAF Limma, 75 node genes were visualized PPI network, which were mainly enriched in immune regulation. 15 common genes were selected using three CytoHubba algorithms. Following machine learning selection, the nomogram was created based on the four candidate hub genes. The area under curve (AUC) of the nomogram and individual gene were all over 0.75, showing the ideal diagnostic value. The dysregulation of macrophages may be critical in POAF pathogenesis. A novel circ_0007738 was discovered in POAF and the ceRNA network was eventually built.

CONCLUSION

We identified four immune-associated candidate hub genes () for POAF diagnosis through the creation of a nomogram and evaluation of its diagnostic value. The modulation of macrophages and the ceRNA network may represent further therapy methods.

摘要

背景

心房颤动(AF)是最常见的心律失常。以前的研究主要集中在确定 AF 的潜在诊断生物标志物和治疗策略上,而很少有研究集中在术后心房颤动(POAF)上,特别是使用生物信息学分析和机器学习算法。因此,我们的研究旨在确定与免疫相关的基因,并为 POAF 提供竞争内源性 RNA(ceRNA)网络。

方法

从 GEO 数据库中下载了三个 GSE 数据集,我们使用了多种生物信息学策略和机器学习算法来发现候选的枢纽基因。这些技术包括识别差异表达基因(DEGs)和环状 RNA(DECs),构建蛋白质-蛋白质相互作用网络,选择共同基因,并通过三种机器学习算法筛选候选枢纽基因。为了评估诊断价值,我们随后创建了列线图和接收器操作曲线(ROC)。使用五个工具预测靶向 DEGs 和 DECs 的 miRNAs,并构建竞争内源性 RNA(ceRNA)网络。此外,我们进行了免疫细胞浸润分析,以更好地阐明 POAF 中免疫细胞的调节作用。

结果

我们通过 Limma 鉴定了 234 个 POAF 的差异表达基因(82 个上调和 152 个下调),PPI 网络可视化了 75 个节点基因,这些基因主要富集在免疫调节中。使用三种 CytoHubba 算法选择了 15 个共同基因。经过机器学习选择,基于四个候选枢纽基因创建了列线图。列线图和单个基因的曲线下面积(AUC)均超过 0.75,显示出理想的诊断价值。巨噬细胞的失调可能在 POAF 的发病机制中起关键作用。在 POAF 中发现了一个新的 circ_0007738,并最终构建了 ceRNA 网络。

结论

我们通过创建列线图并评估其诊断价值,确定了四个与免疫相关的候选枢纽基因()用于 POAF 诊断。巨噬细胞的调节和 ceRNA 网络可能代表进一步的治疗方法。

https://cdn.ncbi.nlm.nih.gov/pmc/blobs/ec7a/9630466/29107f75e9fe/fimmu-13-974935-g001.jpg

文献AI研究员

20分钟写一篇综述,助力文献阅读效率提升50倍。

立即体验

用中文搜PubMed

大模型驱动的PubMed中文搜索引擎

马上搜索

文档翻译

学术文献翻译模型,支持多种主流文档格式。

立即体验