Chu Weiwei, Li Shang, Geng Xueying, Wang Dongshuang, Zhai Junyu, Lu Gang, Chan Wai-Yee, Chen Zi-Jiang, Du Yanzhi
Center for Reproductive Medicine, Ren Ji Hospital, School of Medicine, Shanghai Jiao Tong University, Shanghai, China.
Shanghai Key Laboratory for Assisted Reproduction and Reproductive Genetics, Shanghai, China.
Front Cell Dev Biol. 2022 Oct 24;10:954186. doi: 10.3389/fcell.2022.954186. eCollection 2022.
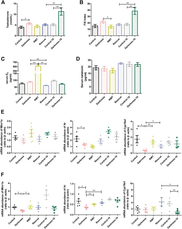
Polycystic ovary syndrome (PCOS) is a common and complex disorder impairing female fertility, yet its etiology remains elusive. It is reported that circadian rhythm disruption might play a crucial role in PCOS pathologic progression. Here, in this research, we investigated the effect of environmental long-term circadian rhythm dysfunction and clarified its pathogenic mechanism in the development of PCOS, which might provide the targeted clinical strategies to patients with PCOS. Female SD rats were used to construct a circadian rhythm misalignment model with constant darkness (12/12-h dark/dark cycle), and the control group was kept under normal circadian rhythm exposure (12/12-h light/dark cycle) for 8 weeks. We measured their reproductive, endocrinal, and metabolic profiles at different zeitgeber times (ZTs). Different rescue methods, including melatonin receptor agonist and normal circadian rhythm restoration, and experiments on the KGN cell line were performed. We found that long-term darkness caused PCOS-like reproductive abnormalities, including estrous cycle disorder, polycystic ovaries, LH elevation, hyperandrogenism, and glucose intolerance. In addition, the expression of melatonin receptor 1A () in ovarian granulosa cells significantly decreased in the darkness group. Normal light/dark cycle and melatonin receptor agonist application relieved hyperandrogenism of darkness-treated rats experiments demonstrated that decreased inhibited androgen receptor () and expression, and acted as an essential downstream factor of in modulating aromatase abundance. Overall, our finding demonstrates the significant influence of circadian rhythms on PCOS occurrence, suggests that MTNR1A and AR play vital roles in pathological progression of hyperandrogenism, and broadens current treatment strategies for PCOS in clinical practice.
多囊卵巢综合征(PCOS)是一种常见且复杂的损害女性生育能力的疾病,但其病因仍不明确。据报道,昼夜节律紊乱可能在PCOS的病理进展中起关键作用。在此研究中,我们调查了环境长期昼夜节律功能障碍的影响,并阐明了其在PCOS发生发展中的致病机制,这可能为PCOS患者提供有针对性的临床策略。使用雌性SD大鼠构建持续黑暗(12/12小时黑暗/黑暗周期)的昼夜节律失调模型,对照组在正常昼夜节律暴露(12/12小时光照/黑暗周期)下饲养8周。我们在不同的授时因子时间(ZTs)测量了它们的生殖、内分泌和代谢特征。进行了不同的挽救方法,包括褪黑素受体激动剂和恢复正常昼夜节律,并在KGN细胞系上进行了实验。我们发现长期黑暗会导致类似PCOS的生殖异常,包括发情周期紊乱、多囊卵巢、促黄体生成素升高、高雄激素血症和葡萄糖不耐受。此外,黑暗组卵巢颗粒细胞中褪黑素受体1A()的表达显著降低。正常的光照/黑暗周期和应用褪黑素受体激动剂可缓解黑暗处理大鼠的高雄激素血症实验表明,降低的会抑制雄激素受体()和的表达,并且在调节芳香化酶丰度方面作为的重要下游因子发挥作用。总体而言,我们的研究结果证明了昼夜节律对PCOS发生的重大影响,表明MTNR1A和AR在高雄激素血症的病理进展中起重要作用,并拓宽了临床实践中PCOS的当前治疗策略。